|
ВВЕДЕНИЕ
Эффективное управление предприятием в современных условиях невозможно без использования компьютерных технологий. Правильный выбор программного продукта и фирмы-разработчика - это первый и определяющий этап автоматизации бухгалтерского учета. В настоящее время проблема выбора информационной системы (ИС) из специфической задачи превращается в стандартную процедуру. В этом смысле российские предприятия сильно уступают зарубежным конкурентам. Иностранные предприятия, как правило, имеют опыт модернизации и внедрения не одного поколения ИС. В развитых западных странах происходит смена уже четвертого поколения ИС. На российских предприятиях зачастую используют системы первого или второго поколения.
Руководители многих российских предприятий имеют слабое представление о современных компьютерных интегрированных системах и предпочитают содержать большой штат собственных программистов, которые разрабатывают индивидуальные программы для решения стандартных управленческих задач.
Процедура принятия решения о выборе наиболее эффективной компьютерной системы управления нова для большинства отечественных руководителей, а ее последствия во многом будут оказывать значительное влияние на предприятие в течение нескольких лет. Т.к. применение интегрированной ИС, которая отвечала бы требованиям предприятия (масштабу, специфике бизнеса и т.д.), позволила бы руководителю минимизировать издержки и повысить оперативность управления предприятием в целом.
Забиваем Сайты В ТОП КУВАЛДОЙ - Уникальные возможности от SeoHammer
Каждая ссылка анализируется по трем пакетам оценки: SEO, Трафик и SMM.
SeoHammer делает продвижение сайта прозрачным и простым занятием.
Ссылки, вечные ссылки, статьи, упоминания, пресс-релизы - используйте по максимуму потенциал SeoHammer для продвижения вашего сайта.
Что умеет делать SeoHammer
— Продвижение в один клик, интеллектуальный подбор запросов, покупка самых лучших ссылок с высокой степенью качества у лучших бирж ссылок.
— Регулярная проверка качества ссылок по более чем 100 показателям и ежедневный пересчет показателей качества проекта.
— Все известные форматы ссылок: арендные ссылки, вечные ссылки, публикации (упоминания, мнения, отзывы, статьи, пресс-релизы).
— SeoHammer покажет, где рост или падение, а также запросы, на которые нужно обратить внимание.
SeoHammer еще предоставляет технологию Буст, она ускоряет продвижение в десятки раз,
а первые результаты появляются уже в течение первых 7 дней.
Зарегистрироваться и Начать продвижение
Современная экономика немыслима без информации. Тысячи предприятий, миллионы налогоплательщиков, триллионы рублей, биржевые котировки, реестры акционеров - все эти информационные потоки необходимо оценить, обработать, сделать необходимые выводы, принять правильное решение.
Современный специалист - экономист должен уметь принимать обоснованные решения. Для этого наряду с традиционными знаниями, такими как основы менеджмента, основы внешнеэкономической деятельности, банковское дело, административное управление, налогообложение он должен владеть информацией по построению информационных систем.
Сегодня обработка экономической информации стала самостоятельным научно-техническим направлением с большим разнообразием идей и методов. Отдельные компоненты процесса обработки данных достигли высокой степени организации и взаимосвязи, что позволяет объединить все средства обработки информации, на конкретном экономическом объекте понятием "экономическая информационная система" (ЭИС).
1. Постановка задачи и исходные данные
Разработать программу ведения учета абитуриентов. Систему спроектировать для работы в вузе.
Программа должна содержать не менее 2-х таблиц и содержать связи между таблицами.
Также, программа должна содержать минимум два отчета и два графика.
По заданию варианта функции управления реализованы с помощью меток.
Интерфейс приложения представляет собой форму с расположенными на ней интерфейсными элементами управления для более удобного ввода, редактирования и вывода информации и набор запросов для отбора нужных данных из нескольких таблиц.
Формы представляют собой как обычные формы ввода данных, так и формы вывода отчета и построения диаграммы.
Функциональность приложения обеспечивается наличием меток и кнопок управления.
Большинство ошибочных ситуаций перехватывается и обрабатывается соответствующими обработчиками исключительных ситуаций.
2. Состав и структура данных
База данных курсового проекта спроектирована и сохранена в формате Paradox 7. Тип таблиц Paradox 7 предпочтителен при создании файл-серверных БД. Таблицы Paradox по сравнению с другими файл-серверными системами поддерживают самый богатый набор разных типов полей, что позволяет автоматически следить за правильностью вводимых в поля данных, выбирать данные из другой таблицы, строить вторичные индексы, в том числе составные, следить за ссылочной целостностью БД, защищать таблицу от несанкционированного доступа, выбирать языковой драйвер.
Сервис онлайн-записи на собственном Telegram-боте
Попробуйте сервис онлайн-записи VisitTime на основе вашего собственного Telegram-бота:
— Разгрузит мастера, специалиста или компанию;
— Позволит гибко управлять расписанием и загрузкой;
— Разошлет оповещения о новых услугах или акциях;
— Позволит принять оплату на карту/кошелек/счет;
— Позволит записываться на групповые и персональные посещения;
— Поможет получить от клиента отзывы о визите к вам;
— Включает в себя сервис чаевых.
Для новых пользователей первый месяц бесплатно.
Зарегистрироваться в сервисе
База данных состоит из 2 таблиц в формате Paradox 7:
· abiturients – содержит данные об абитуриентах и оценках ими полученных.
· specialities – содержит данные о специальностях в соответствии с вариантом задания.
Типы данных, используемые в программе данного курсового проекта, в Paradox 7 следующие:
· + - тип «автоинкремент». Целое число типа SmallInt, которое автоматически увеличивается на 1; * означает, что данное поле является первичным ключом таблицы;
· A – (ALPHA) строковый тип данных, за которым в поле SIZE указывается количество символов допустимых в строке;
· S – (SHORT) короткое целое.
Структура таблицы abiturients (см. рис. 1):

Рисунок 1 – Структура таблицы abiturients
· A_id – автоинкремент – ключевое поле – код абитуриента;
· A_surname – строка (до 25 символов в длину) – фамилия абитуриента.
· A_math – целое число – оценка по математике.
· A_physic – целое число – оценка по физике.
· A_composition – целое число – оценка по сочинению.
· A_s_id – целое число – поле связывает абитуриента со специальностью, куда он решил поступать и хранит код специальности.
Структура таблицы specialities (см. рис. 2):

Рисунок 2 – Структура таблицы specialities
· S_id – автоинкремент – ключевое поле.
· S_code – строка (до 10 символов) – код специальности.
· S_name – строка (до 30 символов) – наименование специальности.
· S_faculty – alpha (до 30 символов) – факультет.
Таблицы связаны между собой отношением типа «один-ко-многим». Связь таблиц устанавливается программно.
Программа реализует связь «один-ко-многим», поскольку рассматривает связь как “на одну специальность поступает много студентов”.
Также связь можно было реализовать и как «один студент поступает только на одну специальность», т.е. «один-к-одной».
В таблице abiturients создан вторичный индекс по полю A_s_id. По этому полю осуществляется связь с таблицей specialities (см. рис. 3).
В таблице specialities создан вторичный индекс по полям S_name, S_faculty. Он используется при сортировке данных.

Рисунок 3 – Схема структуры базы данных
3. Методы решения задачи
В программе данного курсового проекта применен способ изменения значения поля, связанного с ключевым полем.
Если попробовать связать главную таблицу с подчиненной с помощью конструктора связей, а потом попытаться изменить значение поля A_s_id, то вместо смены значения движок базы данных выдает ошибку о том, что рекурсивные ссылки не поддерживаются. Поэтому в других программах реализуются так называемые подстановочные таблицы.
Разработанная программа обходит проблему рекурсивной ссылки без использования подстановочных таблиц.
В программе нет никаких связей заданных по умолчанию. Вместо этого на форме находится DBLookupComboBox, который связал поля s_id и a_s_id и в то же время ссылается на поле s_id. Если эти поля связать между собой в конструкторе связей, база данных будет выдавать ошибку, поскольку BDE полагает, что поле s_id связано само с собой. А если не связать, то программа не будет отображать отдельно записи абитуриентов по разным специальностям, а будет отображать все подряд. Программой обрабатываются два события связанные с DBLookupComboBox. Это onEnter и onCloseUp.
Когда пользователь начинает выбор специальности из списка, то происходит событие onEnter, программа выполняет программный разрыв связи между таблицами, и поэтому во время раскрытия списка в таблицах сетки отображаются все записи абитуриентов. Зато, благодаря отсутствию связи можно выбрать любую специальность из списка, а не только ту, абитуриенты которой отображаются в данный момент на экране (см. рис. 4).

Рисунок 4. Начало выбора специальности из списка
Второе событие - onCloseUp – происходит, когда пользователь выбрал нужную специальность из списка и список закрывается. В обработчике этого события восстанавливается связь между главной и подчиненной таблицами. И снова можно перемещаться по строкам таблицы специальностей и смотреть абитуриентов по каждой из них (см. рис. 5).
Основной функционал приложения реализован с помощью sql запросов:
1) select
s
.
s
_
code
,
count
(
a
.
a
_
id
)
total
from
abiturients
a
,
specialities
s
where
a
.
a
_
s
_
id
=
s
.
s
_
id
group
by
s
.
s
_
id
,
s
_
code
– считает сколько абитуриентов поступает на каждую специальность.
2)
Select
a
.
a
_
surname
,
sum
(
a
_
math
+
a
_
physic
+
a
_
composition
)
summa
,
s
.
s
_
code
,
s
.
s
_
faculty
from
abiturients
a
,
specialities
s
where
a
.
a
_
s
_
id
=
s
.
s
_
id
group
by
s
_
code
,
s
_
faculty
,
a
_
surname
order
by
summa
des
– этот запрос выполняет сортировку абитуриентов по убыванию суммы баллов с группировкой по факультетам и специальностям.

Рисунок 5. Выбрана специальность code2
4. Структура пользовательского интерфейса
Программа данного курсового проекта состоит из четырех форм, каждая из которых появляется при нажатии на определенную кнопку. Столь малое число форм обусловлено тщательным дизайном программы с целью уменьшения количества файлов связанных с формами.
На главной форме представлены все элементы пользовательского интерфейса, требуемые для удобной работы пользователя.
Две формы выделены на отчеты.
Диаграммы строятся и выводятся в отчетах и располагаются на тех же формах.
Четвертая форма – AboutBox – предоставляет сведения о разработчике программы.
Рисунок 6. Структура пользовательского интерфейса.
Таблица 1. Назначение элементов управления главной формы (a
_
f
)
| Элемент управления |
Имя (идентификатор) |
Надпись |
Назначение, имя процедуры |
| Метка |
Label3 |
Выполнить SQL запрос |
Считывает текст, введенный в поле редактирования, записывает его как sql выражение и выполняет.
Label3Click;
|
| Метка |
Label4 |
Фильтровать |
Считывает текст, введенный в поле редактирования, записывает его как условие фильтрования. Меняет фильтр у таблицы.
Label4Click;
|
| Сетка |
DBGrid2 |
(Данные БД) |
Обрабатывает щелчок по полю сетки. Вызывает процедуру сортировки данных выбранного поля. Работает с таблицей абитуриентов.
DBGrid2TitleClick
|
| Селектор выбора из базы данных |
DBLookupComboBox1 |
(Данные БД) |
Обрабатывает выбор данных из списка. Подробнее - смотреть раздел 3.
DBLookupComboBox1CloseUp;
DBLookupComboBox1Enter;
|
| Группа радиокнопок |
RadioGroup1 |
Отчет |
Определяет, как из кнопок связанных с выбором условия фильтрации выбрана и в зависимости от этого выбирается условие фильтрации. Сама процедура фильтрации выполняется при нажатии метки Label4. |
| Поле ввода |
Edit2 |
(Текст SQL запроса) |
В это поле вводится текст sql запроса. После нажатия метки Label3 он выполнится, если не было ошибок. |
| Сетка |
DBGrid3 |
(Данные запросов) |
В этой сетке выводятся результаты всех непредопределенных sql запросов. |
| Сетка |
DBGrid1 |
(Данные запросов) |
Работает с таблицей специальностей. |
| Метка |
Label6 |
Отчет |
Выводит детализированный отчет.
Label6Click
|
| Метка |
Label8 |
Выход |
Завершает работу программы, сохраняя измененные таблицы, если они действительно были изменены.
Label8Click
|
| Метка |
Label9 |
Отчет2 |
Выводит отчет с отсортированными данными.
Label9Click
|
| Метка |
Label7 |
О программе… |
Выводит форму со сведениями разработчика приложения.
Label7Click
|
| Навигатор базы данных |
DBNavigator1 |
(управление таблицей базы данных) |
Управление данными в таблице специальностей. |
| Навигатор базы данных |
DBNavigator2 |
(управление таблицей базы данных) |
Управление данными в таблице абитуриентов. |
| Кнопка |
Button1 |
Количество по специальностям |
Запускает процедуру вывода количества абитуриентов по каждой специальности. Реализуется с помощью выполнения sql запроса с выводом результата в сетке DBGrid3.
Button1Click
|
Таблица 2. Назначение элементов управления формы (AboutBox
)
| Элемент управления |
Имя (идентификатор) |
Надпись |
Назначение, имя процедуры |
| Кнопка |
OKButton |
OK |
Закрывает форму «О программе» |
5.
Структура программы
Рисунок 6. Иерархическая модель программы.
Все функции программы реализованы при помощи свойств компонент Delphi и не требуют специального программного кода, описывающего алгоритм. Навигация по базе данных выполняется при помощи навигаторов баз данных.
В случае возникновения исключительных ситуаций выводятся сообщения об ошибках, рекомендуемые действия пользователя и программа отменяет все изменения в таблице, выполненные до сохранения.
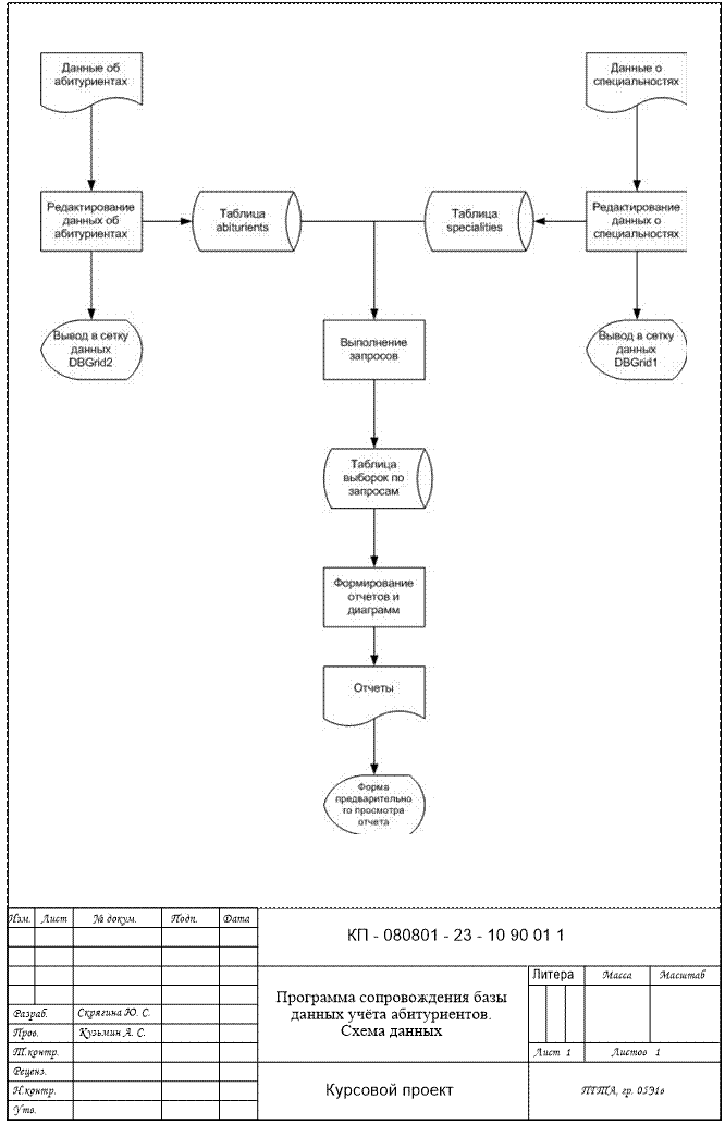
В приведенной в приложении А схеме данных показан технологический процесс обработки данных. Данные из двух таблиц используются для выполнения выборок данных при помощи специальных sql запросов.
6. Описание программы
Разработанная программа предназначена для ведения базы данных типа Paradox для учета движения товаров. Она содержит 2 связанных таблиц, 4 формы и один модуль данных. Все компоненты связанные с базой данных собраны в одном модуле данных DM. Текст модуля находится в файле dm_u.pas. Полный текст программы находится в приложении.
Перечень файлов проекта:
a.dcu
a.dfm
a.pas
a_about.dcu
a_about.dfm
a_about.pas
a_p.cfg
a_p.dof
a_p.dpr
a_p.res
a_r.dcu
a_r.dfm
a_r.pas
a_r2.dcu
a_r2.dfm
a_r2.pas
dm_u.dcu
dm_u.dfm
dm_u.dti
dm_u.pas
Рисунок 8 – схема взаимодействия компонентов с файлами БД
7. Тестирование программы
Одна из причин сложности программы заключается в большом количестве способов, с помощью которых могут взаимодействовать ее компоненты, а уж программы полны и компонентами, и взаимосвязями между ними. Многие технологии пытаются сократить связи между компонентами, чтобы уменьшить количество взаимодействий: например, используется сокрытие информации, абстрагирование и интерфейсы, а также все возможности языков, способствующие этим технологиям. Существуют также технологии для проверки целостности архитектуры программы: доказательства корректности программ, моделирование, анализ требований, формальные проверки. Ни одна из перечисленных технологий не изменила радикально способа создания программ: они работают лишь на небольших задачах. В реальности всегда будут ошибки, которые мы находим с помощью тестирования и устраняем с помощью отладки.
Отладка сложна и может занимать непредсказуемо долгое время, поэтому цель в том, чтобы миновать большую ее часть. Технические приемы, которые помогут уменьшить время отладки, включают хороший дизайн, хороший стиль, проверку граничных условий, проверку правильности (исходных) утверждений и разумности кода, защитное программирование, хорошо разработанные интерфейсы, ограниченное использование глобальных данных, средства контроля и проверки.
Основной движущей силой в эволюции языков программирования была попытка предотвратить ошибки с помощью возможностей языка. Некоторые такие возможности уменьшают шанс появления целых классов ошибок: проверка диапазонов индексов, ограничение использование указателей или полный отказ от них, сборка мусора, строковые типы данных, типизированный ввод/вывод, строгая проверка типов. Однако, некоторые возможности языка напрашиваются на ошибку, например оператор goto
, глобальные переменные, свободно используемые указатели, автоматические преобразования типов. Программистам следует знать зоны повышенного риска в своих языках и быть особенно осторожными при их использовании. Следует также включить все проверки компилятора и слушаться его предупреждений.
Компиляторы основных языков программирования обычно поставляются со сложными отладчиками, часто входящими в состав среды программирования, которая объединяет в себе создание и редактирование исходного кода, компиляцию, выполнение и отладку. Отладчики включают в себя графический интерфейс для пошагового выполнения программы, оператор за оператором или функция за функцией, с остановками на конкретных строках программы или при достижении какого условия. Они также предоставляют возможность форматирования и отображения значений переменных.
Но у отладчиков есть и минусы. Часть менее распространенных языков программирования не имеет отладчиков или обеспечивает лишь рудиментарные возможности отладки. Отладчики системно-зависимы. Некоторые программы не очень хорошо поддаются отладке: многопроцессные или многонитевые (многопоточные) программы, операционные системы, распределенные системы зачастую должны отлаживаться более низкоуровневыми средствами. В таких ситуациях возможно полагаться только на себя, и немногие вещи могут помочь: операторы выдачи сообщений на экран, личный опыт и способность рассуждать, глядя на код.
Пошаговый проход по программе менее продуктивный, чем усиленные размышления и код, проверяющий сам себя в критических ситуациях. Щелканье по операторам занимает больше времени, чем просмотр сообщений операторов отладочной выдачи, расставленных в критических местах. Более важно то, что отладочные операторы сохраняются в программе, а сессии отладчиков преходящи.
Отладчик, однако же, может иметь невероятное значение, и его обязательно надо включить в свой набор средств отладки.
В состав системы BorlandDelphi входит отладчик, с возможностями позволяющими серьезно облегчить жизнь разработчикам. Он всеми необходимыми функциями. Имеет удобный интерфейс. Функции отладчика выбираются в меню опции RUN. В процессе разработки программы данного курсового проекта наиболее часто использовались опции:
· AddBreakpoints – эта опция позволяет просмотреть все контрольные точки и при необходимости удалить, переместить любую контрольную точку или задать условия ее работы;
· StepOver – выполнение программы по шагам без захода в процедуры и функции;
· TraceInto – выполнение программы по шагам с заходом в процедуры и функции;
· TracetoNextSourceLine – пошаговая отладка по строкам программы;
· RuntoCursor – выполнение программы до строки, на которой находится курсор.
Пошаговая отладка использовалась при отладке всех процедур, где происходили какие-либо изменения данных. При отладке процедуры расчета остатков применялись как точки останова с последующей пошаговой отладкой, так и отладочные операторы печати. Все эти инструменты и методики позволили выяснить, что процедура передавала неправильные данные в качестве параметра в SQL-запрос. По результатам отладки была внесены необходимые исправления в SQL-запрос, которые ликвидировали ошибку.
8. Руководство пользователя
После запуска программы на экране появляется форма, на которой расположены все элементы управления.
В верхней части экрана находится сетка, в которой выводятся данные из таблицы специальностей. В этой таблице можно перемещаться по строкам и смотреть, какие абитуриенты связаны с этой специальностью.
Программа рассматривает частный случай – «одна специальность – один факультет». Поэтому они жестко связаны между собой.
Ниже сетки находится навигатор базы данных. С его помощью можно добавлять, удалять и редактировать записи в базе.
Справа от навигатора находится поле выбора списка специальности по ее коду. Если никакая из строк абитуриентов не выделена, то выбор списка приведет к отображению записей всех абитуриентов связанных с данной специальностью. Если выделить какую-либо запись, а потом выбрать из списка специальность по ее коду, то выделенный абитуриент переместиться в группу абитуриентов выбранной специальности.
Ниже находится вторая сетка с данными об абитуриентах. Работа с ней происходит таким же образом, с помощью навигатора базы данных 2, который расположен под этой сеткой.
Фильтрация записей выполняется по фамилиям и по оценке по физике. Для этого надо указать тип фильтрации, ввести условие фильтрации и нажать метку «Фильтрация». Строковые данные вводятся в апострофах. Результат фильтрации будет виден в сетке 2.
Если щелкнуть мышкой по названию поля в сетке абитуриентов, то в сетке 3 находящейся с правой стороны выведутся абитуриенты, отсортированные по данному полю.
Под элементами фильтрации находится длинное текстовое поле для ввода произвольных sql запросов. Чтобы выполнить введенный запрос надо щелкнуть по метке «Выполнить sql запрос».
Справа от навигатора 2, находятся две метки, которые служат для вывода отчетов. «Отчет» выводит детальную информацию с выводом диаграммы количества абитуриентов на каждой из специальностей и, соответственно факультете. «Отчет2» выводит отсортированную информацию по сумме баллов с группировкой по факультетам и специальностям.
Далее расположена кнопка «Количество по специальностям», нажатие на которую приводит к выводу в сетке3 двух столбцов s_code и total. В первом столбце выводится код специальности, а во втором – количество абитуриентов.
Нажав метку «О программе…» можно посмотреть информацию о разработчике.
Нажатие метки «Выход» завершает работу программу с сохранением измененных таблиц.
Если были пропущены обязательные данные (в данном случае за этим следит BDE автоматически), то программа остановит свою работу и запись не будет добавлена до тех пор, пока не будут введены правильные.
Все элементы формы снабжены поясняющими надписями и всплывающими подсказками, и с ней очень просто работать.
Данная программа разрабатывалась с использованием системы быстрой разработки программ (IDE) Delphi 5. Минимальные требования для работы: 256 Мб оперативной памяти, частота процессора 666 МГц, операционная система Windows 9x,Me,XP. Для работы программы требуется поддержка BDE, в связи с этим можно рекомендовать увеличение оперативной памяти.
Таблица 3. Сообщения программы
| Сообщение программы |
Тип сообщения |
Действия оператора |
| Не указано условие фильтрации! |
Предупреждение |
Ввести условие или оставить по умолчанию. Во втором случае выведутся все записи. |
| Неправильное использование фильтра! |
Ошибка |
Правильно ввести условие фильтрации. |
| Не получилось выполнить SQL запрос! |
Ошибка |
Ввести правильный запрос. |
| Оценка допустима только от 2 до 5! |
Перехват ошибки. |
Ввести правильную оценку. |
Заключение
В данном курсовом проекте были выполнены все поставленные задачи в соответствии с техническим заданием.
Определены состав и структура данных в виде 2-х связанных таблиц. Определены методы решения задач, разработаны SQL-запросы для выборки данных из БД, разработана программа в средстве разработки Borland Delphi. Описаны компоненты, использовавшиеся для разработки программы.
Документированы возможности программы, разработано руководство пользователя.
Литература
1. Вейскас Д.
Эффективная работа с MicrosoftAccess 97. /Вейскас Д. – С-Пб.: Питер, 1999.
2. Калверт Ч.
BorlandC++ Builder / Калверт Ч., Рейсдорф К.
– М.: Нолидж, 1998.
3. Фаронов В.В.
Система программирования Delphi / В.В. Фаронов
– М.: Нолидж, 2002.
4. Фаронов В.В.
Системное программирование / В.В. Фаронов
– М.: Нолидж, 2003.
5. Inprise Corporation.
Delphi Help. / Borland Press, 2000.
Приложение А
Схема данных

Приложение Б
Схема работы программы
 

Приложение В
Текст программы
a.pas
unit a;
interface
uses
Windows, Messages, SysUtils, Classes, Graphics, Controls, Forms, Dialogs,
Grids, DBGrids, ExtCtrls, Db, DBTables, DBCtrls, StdCtrls;
type
Ta_f = class(TForm)
Panel2: TPanel;
Panel3: TPanel;
DBGrid1: TDBGrid;
DBGrid2: TDBGrid;
DBNavigator1: TDBNavigator;
Label1: TLabel;
Panel1: TPanel;
DBNavigator2: TDBNavigator;
DBLookupComboBox1: TDBLookupComboBox;
RadioGroup1: TRadioGroup;
Label2: TLabel;
Edit1: TEdit;
Label3: TLabel;
Edit2: TEdit;
Label4: TLabel;
DBGrid3: TDBGrid;
Label5: TLabel;
Label6: TLabel;
Label8: TLabel;
Label9: TLabel;
Button1: TButton;
Label7: TLabel;
procedure DBLookupComboBox1Enter(Sender: TObject);
procedure DBLookupComboBox1CloseUp(Sender: TObject);
procedure Label4Click(Sender: TObject);
procedure DBGrid2TitleClick(Column: TColumn);
procedure Label3Click(Sender: TObject);
procedure Label6Click(Sender: TObject);
procedure Label8Click(Sender: TObject);
procedure Label9Click(Sender: TObject);
procedure Button1Click(Sender: TObject);
procedure Label7Click(Sender: TObject);
procedure FormPaint(Sender: TObject);
private
{ Private declarations }
public
{ Public declarations }
end;
var
a_f: Ta_f;
implementation
uses a_r, dm_u, a_r2, a_about;
{$R *.DFM}
procedure Ta_f.DBLookupComboBox1Enter(Sender: TObject);
begin
dm.Table2.MasterSource:=Nil;
dm.Table2.MasterFields:='';
dm.Table2.IndexName:='';
end;
procedure Ta_f.DBLookupComboBox1CloseUp(Sender: TObject);
begin
dm.Table2.MasterSource:=dm.DataSource1;
dm.Table2.MasterFields:='S_id';
dm.Table2.IndexName:='a_index';
end;
procedure Ta_f.Label4Click(Sender: TObject);
var
filter: string;
begin
if Edit1.Text=''
then
begin
ShowMessage('Не указано условие фильтрации!');
dm.Table2.Filtered:=False;
Edit1.SetFocus;
Exit;
end;
if RadioGroup1.ItemIndex=0
then
filter:='A_surname';
if RadioGroup1.ItemIndex=1
then
filter:='A_physic';
try
dm.Table2.Filter:=filter+Edit1.Text;
dm.Table2.Filtered:=True;
except
ShowMessage('Неправильноеиспользованиефильтра!');
Edit1.SetFocus;
Edit1.Text:='';
Exit;
end;
end;
procedure Ta_f.DBGrid2TitleClick(Column: TColumn);
begin
try
if column.FieldName='A_surname'
then
begin
dm.Query1.Close;
dm.Query1.SQL.Clear;
dm.Query1.SQL.add('select A_surname,A_math,A_physic,A_composition from "abiturients.db" order by A_surname asc');
dm.Query1.Open;
end;
if column.FieldName='A_math'
then
begin
dm.Query1.Close;
dm.Query1.SQL.Clear;
dm.Query1.SQL.add('select A_math,A_surname,A_physic,A_composition from "abiturients.db" order by A_math desc');
dm.Query1.Open;
end;
if column.FieldName='A_physic'
then
begin
dm.Query1.Close;
dm.Query1.SQL.Clear;
dm.Query1.SQL.add('select A_physic,A_surname,A_math,A_composition from "abiturients.db" order by A_physic desc');
dm.Query1.Open;
end;
if column.FieldName='A_composition'
then
begin
dm.Query1.Close;
dm.Query1.SQL.Clear;
dm.Query1.SQL.add('select A_composition,A_surname,A_math,A_physic from "abiturients.db" order by A_composition desc');
dm.Query1.Open;
end;
except
ShowMessage('НеполучилосьвыполнитьSQL запрос!');
end;
end;
procedure Ta_f.Label3Click(Sender: TObject);
begin
try
dm.Query1.Close;
dm.Query1.SQL.Clear;
dm.Query1.SQL.Add(Edit2.Text);
dm.Query1.Open;
except
ShowMessage('Не получилось выполнить SQL запрос!');
end;
end;
procedure Ta_f.Label6Click(Sender: TObject);
begin
a_r_f.Query1.Active:=False;
a_r_f.Query1.Active:=True;
a_r_f.report1.Preview;
end;
procedure Ta_f.Label8Click(Sender: TObject);
begin
if dm.Table1.Modified
then
dm.Table1.Post;
if dm.Table2.Modified
then
dm.Table2.Post;
Close;
end;
procedure Ta_f.Label9Click(Sender: TObject);
begin
a_r2_f.Query1.Active:=False;
a_r2_f.Query1.Active:=True;
a_r2_f.QuickRep1.Preview;
end;
procedure Ta_f.Button1Click(Sender: TObject);
begin
try
dm.Query1.Close;
dm.Query1.SQL.Clear;
dm.Query1.SQL.Add('select s.s_code, count (a.a_id) total from abiturients a, specialities s where a.a_s_id=s.s_id group by s.s_id,s_code');
dm.Query1.Open;
except
ShowMessage('Не получилось выполнить SQL запрос!');
end;
end;
procedure Ta_f.Label7Click(Sender: TObject);
begin
AboutBox.ShowModal;
end;
procedure Ta_f.FormPaint(Sender: TObject);
begin
dm.Table2.MasterSource:=dm.DataSource1;
dm.Table2.MasterFields:='S_id';
dm.Table2.IndexName:='a_index';
end;
end.
a_about.pas
unit a_about;
interface
uses Windows, SysUtils, Classes, Graphics, Forms, Controls, StdCtrls,
Buttons, ExtCtrls;
type
TAboutBox = class(TForm)
Panel1: TPanel;
ProgramIcon: TImage;
ProductName: TLabel;
Version: TLabel;
Copyright: TLabel;
Comments: TLabel;
OKButton: TButton;
private
{ Private declarations }
public
{ Public declarations }
end;
var
AboutBox: TAboutBox;
implementation
{$R *.DFM}
end.
a_r.pas
unit a_r;
interface
uses
Windows, Messages, SysUtils, Classes, Graphics, Controls, Forms, Dialogs,
ExtCtrls, QuickRpt, Qrctrls, Db, DBTables, TeEngine, Series, TeeProcs,
Chart, DBChart, QrTee;
type
Ta_r_f = class(TForm)
report1: TQuickRep;
Table1: TTable;
DataSource1: TDataSource;
DataSource2: TDataSource;
Table2: TTable;
DetailBand1: TQRBand;
QRSubDetail1: TQRSubDetail;
QRLabel5: TQRLabel;
TitleBand1: TQRBand;
QRLabel10: TQRLabel;
ColumnHeaderBand1: TQRBand;
QRGroup1: TQRGroup;
QRLabel1: TQRLabel;
QRLabel2: TQRLabel;
QRLabel3: TQRLabel;
QRLabel11: TQRLabel;
QRLabel12: TQRLabel;
QRShape2: TQRShape;
QRDBText4: TQRDBText;
QRDBText5: TQRDBText;
QRDBText6: TQRDBText;
QRDBText7: TQRDBText;
QRExpr1: TQRExpr;
QRLabel4: TQRLabel;
QRDBText1: TQRDBText;
QRBand1: TQRBand;
QRExpr2: TQRExpr;
QRLabel6: TQRLabel;
Query1: TQuery;
DataSource3: TDataSource;
QRChart1: TQRChart;
QRDBChart1: TQRDBChart;
Series1: TPieSeries;
procedure FormCreate(Sender: TObject);
private
{ Private declarations }
public
{ Public declarations }
end;
var
a_r_f: Ta_r_f;
implementation
uses dm_u;
{$R *.DFM}
procedure Ta_r_f.FormCreate(Sender: TObject);
var
DBPath: String; {путь к базе данных}
begin
if Table1.Active=true
then
Table1.Active:=false;
if Table2.Active=true
then
Table2.Active:=false;
if Query1.Active=True
then
Query1.Active:=False;
DBPath:=ExtractFilePath(Application.ExeName)+'db'; //определение пути к БД
Query1.DatabaseName:=DBPath;
Table1.DatabaseName:=DBPath;
Table1.Open;
Table2.DatabaseName:=DBPath;
Table2.Open;
Query1.Active:=True;
end;
end.
a_r2.pas
unit a_r2;
interface
uses
Windows, Messages, SysUtils, Classes, Graphics, Controls, Forms, Dialogs,
Db, DBTables, ExtCtrls, QuickRpt, Qrctrls, TeEngine, Series, TeeProcs,
Chart, DBChart, QrTee;
type
Ta_r2_f = class(TForm)
QuickRep1: TQuickRep;
DataSource1: TDataSource;
Query1: TQuery;
QRBand1: TQRBand;
QRLabel1: TQRLabel;
QRBand2: TQRBand;
QRGroup1: TQRGroup;
QRLabel2: TQRLabel;
QRLabel3: TQRLabel;
QRLabel4: TQRLabel;
QRDBText1: TQRDBText;
QRBand3: TQRBand;
QRLabel5: TQRLabel;
QRDBText4: TQRDBText;
QRShape1: TQRShape;
QRDBText2: TQRDBText;
QRDBText3: TQRDBText;
QRBand4: TQRBand;
QRExpr1: TQRExpr;
QRChart1: TQRChart;
QRDBChart1: TQRDBChart;
Series1: TPieSeries;
procedure QuickRep1StartPage(Sender: TCustomQuickRep);
procedure FormCreate(Sender: TObject);
private
{ Private declarations }
public
{ Public declarations }
end;
var
a_r2_f: Ta_r2_f;
implementation
{$R *.DFM}
procedure Ta_r2_f.QuickRep1StartPage(Sender: TCustomQuickRep);
begin
QRDBChart1.CheckDatasource(Series1);
end;
procedure Ta_r2_f.FormCreate(Sender: TObject);
var
DBPath: String; {путькбазеданных}
begin
if Query1.Active=True
then
Query1.Active:=False;
DBPath:=ExtractFilePath(Application.ExeName)+'db'; //определение пути к БД
Query1.DatabaseName:=DBPath;
end;
end.
dm_u.pas
unit dm_u;
interface
uses
Windows, Messages, SysUtils, Classes, Graphics, Controls, Forms, Dialogs,
Db, DBTables;
type
Tdm = class(TDataModule)
Query1: TQuery;
DataSource3: TDataSource;
Table2: TTable;
Table2A_id: TAutoIncField;
Table2A_surname: TStringField;
Table2A_math: TSmallintField;
Table2A_physic: TSmallintField;
Table2A_composition: TSmallintField;
Table2A_s_id: TSmallintField;
Table2sum: TIntegerField;
DataSource2: TDataSource;
Table1: TTable;
DataSource1: TDataSource;
db: TDatabase;
procedure Table2CalcFields(DataSet: TDataSet);
procedure Table2A_mathValidate(Sender: TField);
procedure Table2A_physicValidate(Sender: TField);
procedure Table2A_compositionValidate(Sender: TField);
procedure DataModuleCreate(Sender: TObject);
private
{ Private declarations }
public
{ Public declarations }
end;
var
dm: Tdm;
implementation
{$R *.DFM}
procedure Tdm.Table2CalcFields(DataSet: TDataSet);
begin
dm.Table2sum.Value:=dm.Table2A_math.Value+dm.Table2A_physic.Value+dm.Table2A_composition.Value;
end;
procedure Tdm.Table2A_mathValidate(Sender: TField);
begin
if (dm.Table2A_math.Value<2) or (dm.Table2A_math.Value>5)
then
begin
ShowMessage('Оценка допустима только от 2 до 5!');
Abort;
end;
end;
procedure Tdm.Table2A_physicValidate(Sender: TField);
begin
if (dm.Table2A_physic.Value<2) or (dm.Table2A_physic.Value>5)
then
begin
ShowMessage('Оценка допустима только от 2 до 5!');
Abort;
end;
end;
procedure Tdm.Table2A_compositionValidate(Sender: TField);
begin
if (dm.Table2A_composition.Value<2) or (dm.Table2A_composition.Value>5)
then
begin
ShowMessage('Оценка допустима только от 2 до 5!');
Abort;
end;
end;
procedure Tdm.DataModuleCreate(Sender: TObject);
var
DBPath: String; {путькбазеданных}
begin
with dm do
begin
if table1.Active=True
then
table1.active:=false;
if table2.active=true
then
table2.active:=false;
end;
DBPath:=ExtractFilePath(Application.ExeName)+'db'; //определениепутикБД
DM.Table1.DatabaseName:=DBPath; {указатьбазу}
DM.Table1.Open; {открытьтаблицу}
DM.Table2.DatabaseName:=DBPath;
DM.Table2.Open;
Query1.DatabaseName:=DBPath;
end;
end.
Приложение Г
Примеры экранных форм диаграмм и отчетов

Рисунок Г.1 – Количество абитуриентов по специальностям – отчет и диаграмма

Рисунок Г.2 – Сортировка по сумме баллов – отчет и диаграмма
|