Исходные
данные
| Наименование
процесса для
очистки газовых
выбросов |
Производительность
м3/г
|
Концентрация
пыли
г/м3
|
Температура
газа,
єС
|
Степень
очистки |
| Литейные
цеха |
38000, песчаные
формы |
12 |
43 |
99,5 |
Введение
1. Литейные
цеха входят,
как в состав
машиностроительных
предприятий,
так и в состав
отдельных
литейно-металлургических
производств.
В результате
процесса разливки
металла в формы,
в атмосферу
выделяются
твердофазные
загрязнения,
содержащие
оксиды: металлов,
алюминия, кремния
и ряда других
элементов.
Газовые
выбросы формируются
за счет общественной
вентиляции
в цехе, а затем
централизовано
подаются на
очистку.
2. В литейном
производстве
для процесса
используется
жидкий металл,
соединения
которого относятся
ко II
или III
группе токсичности.
Формировочные
силикаты, содержащие
материалы с
содержанием
SiO2>70
по своему действию
на организм
относятся к
III
группе токсичности.
Таким образом,
промежуточные
и исходные
материалы, по
своей токсичности
относятся ко
II-III
группам.
3. При осуществлении
процесса разлива
металла в атмосферу
выделяется
пыль, содержащая
оксиды металла,
оксиды кремния,
сажевые частицы
и газообразные
вещества в виде
оксидов серы,
азота, углерода.
-
| Вредная
примесь |
Класс опасности |
ПДК, мг/м3
|
| Оксид железа |
4 |
6 |
|
Пыль с содержанием
SiO2>70%
|
3 |
1 |
|
Углеродная
пыль с примесью
SiO2
от 10 до 70%
|
4 |
2 |
| Металл (чугун) |
4 |
6 |
| Оксид углерода |
4 |
20 |
Характеристика
технологии
изготовления
отливок в литейных
цехах.
Задачей
литейного
производства
является изготовление
из металлов
металлических
сплавов изделий-отливок,
имеющих разнообразные
очертания и
предназначенных
для использования
в различных
целях.
Отливки после
механической
обработки
составляют
почти половину
массы деталей
всех машин,
механизмов,
приборов и
аппаратов
выпускаемых
разными отраслями
машино и приборостроения.
Литьем изготовляют
также отдельные
части строительных
сооружений,
транспортных
устройств и
т.п.
Сущность
литейного
производства
сводится к
получению
жидкого, т.е.
нагретого выше
tє
плавления,
сплава нужного
состава и
необходимого
качества и
заливки его
в заранее
приготовленную
форму. При охлаждении
же затвердевает
и в твердом
состоянии
сохраняет
конфигурацию
той полости,
в которую он
был залит. В
процессе
кристаллизации
и охлаждения
сплава формируются
основные механические
и эксплуатационные
свойства отливки,
определяемые
макро- и микро
структур сплава,
его плотностью,
наличием и
расположением
в нем не металлических
включений,
развитием в
отливке внутренних
напряжений,
вызванных
неодновременным
охлаждением
ее частей и др.
Литейная
технология
может быть
реализована
различными
способами. Весь
цикл изготовления
отливки состоит
из ряда основных
и вспомогательных
операций,
осуществляемых
как параллельно,
так и последовательно
в различных
отделения
литейного цеха.
Модели, стержневые
ящики и другую
оснастку изготовляют,
как правило,
в модельных
цехах.
Литейная
разовая песчаная
форма в большинстве
случаев состоит
из двух полуформ:
верхней и нижней,
которые получают
уплотнением
формовочной
смеси вокруг
соответствующих
частей (верхней
и нижней) деревянной
или металлической
модели в специальных
металлических
рамках-опоках.
Модель отличается
от отливки
размерами,
наличием формовочных
уклонов, облегчающих
извлечение
модели из формы,
и знаковых
частей, предназначенных
для установки
стержня, образующего
внутреннюю
полость (отверстие)
в отливке. Стержень
изготовляют
из смеси, например
песка, отдельные
зерна которого
скрепляются
при сушке или
химическом
отверждении
специальными
крепителями
(связующими).
В верхней
полуформе с
помощью соответствующих
моделей выполняется
воронка и система
каналов, по
которым из
ковша поступает
литейный сплав
в полость формы,
и дополнительные
полости – прибыли.
После уплотнения
смеси модели
собственно
отливки, литниковой
системы и прибылей
извлекают из
полуформ. Затем
в нижнюю полуформу
устанавливают
стержень и
накрывают
верхней полуформой.
Необходимая
точность соединения
обеспечивается
штырями и втулками
в опоках. Перед
заливкой сплава
во избежание
поднятия верхней
полуформы
жидким расплавом
опоки скрепляют
друг с другом
специальными
скобками или
на верхнюю
опоку устанавливают
груз.
В разовых
песчаных формах
производят
~ 80% всего объема
выпуска отливок.
Однако точность
и чистота их
поверхности,
условия труда,
технико-экономические
показатели
не всегда
удовлетворяют
требованиям
современного
производства.
В связи с этим
все более широкое
применение
находят специальные
способы литья:
по выплавляемым
(выжигаемым)
моделям, под
давлением,
центробежным
способом, вакуумным
всасыванием
и т.д. Отливки
различных
размеров, сложности
и назначения
из сплавов,
существенно
отличающихся
по своим свойствам,
нельзя изготовлять
одинаковыми
способами.
В связи с этим
получили
распространение
разнообразные
технологические
процессы,
отличающиеся
приемами.

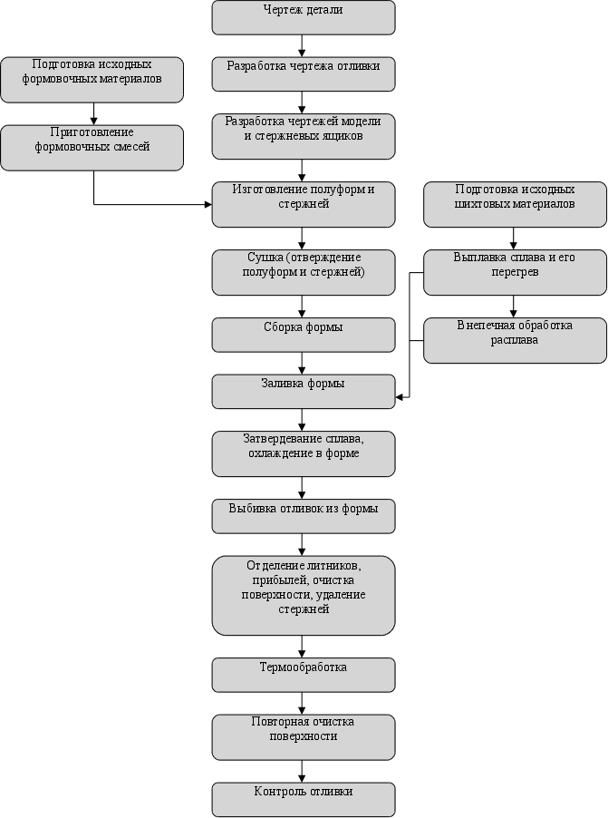
Технологический
процесс получения
отливок в розовой
песчаной форме
Характеристика
сырья, используемого
в литейном
производстве.
Формовочные
материалы:
К формовочным
материалам
относятся все
материалы
применяемые
для изготовления
разовых литейных
форм и стержней.
Различают
исходные формовочные
материалы и
формовочные
смеси.
Основными
исходными
материалами
для большинства
разовых форм
являются песок
и глина, вспомогательными
– связующие
добавки:
противопригарные;
увеличивающие
газопроницаемость,
податливость,
текучесть и
пластичность
смеси;
уменьшающие
прилипаемость
смесей.
Формовочные
смеси приготавливают
из исходных
формовочных
материалов
и из смесей,
ранее уже
находившихся
в употреблении
(отработанные
формовочные
смеси). Исходные
формовочные
материалы завод
получает из
вне.
В зависимости
от назначения
смеси разделяют
на формовочные
смеси, стержневые
смеси и вспомогательные
смеси.
Правильный
выбор формовочных
смесей в литейном
производстве
имеет очень
большое значение,
т.к. формовочные
смеси влияют
на качество
получаемых
отливок.
К числу формовочных
песков относят
пески, образованные
зернами тугоплавких,
прочных и твердых
минералов. На
практике, главным
образом, применяются
пески образованные
зернами кварца.
Кварц обладает
высокой огнеупорностью
(1713 єС), прочностью
и твердостью
(по шкале Мооса
- 7). Кварц является
одной из форм
существования
кремнезема
(SiO2).
Благодаря
тугоплавкости,
высоким механическим
качеством,
низкой химической
активности,
а также в следствии
низкой стоимости,
кварцевые пески
широко применяют
как основу
формовочных
и стержневых
смесей.
Природные
кварцевые
пески не бывают
свободными
от загрязняющих
примесей; зерен
полевого шпата,
частиц слюды
и других минералов.
Полевой шпат
и слюда содержат
окислы щелочных
и щелочно-земельных
металлов. Эти
минералы менее
тугоплавки,
чем кварц и
способны вместе
с кварцем и
окислами залитого
Me
образовывать
сложные легкоплавкие
силикаты (например:
типа n
SiO2
m
FeO
p
Na2O).
В природных
кварцевых
песках часто
содержится
глина. Если эта
глина обладает
высокими качествами,
то такая примесь
может рассматриваться
как полезная.
Глина является
связующим
материалом
в формовочных
и стержневых
смесях. Обволакивая
зерна песка,
она связывает
их и таким образом
придает смеси
необходимые
прочность и
одновременно
пластичность.
Минералогический
состав глины
различный, в
общем виде его
можно записать:
m
Al2O3
∙ n
SiO2
∙ aH2O.
Основным компонентом
глины является
каолинит Al2O3
∙2H2O
∙ 2SiO2.
В природных
формовочных
песках содержание
глины колеблется
в пределах
2-50%. С помощью
глины как
связывающего
материала
нельзя обеспечить
высокие физико-механические
свойства стержней,
которые выполняют
внутренние
полости в отливках.
Поэтому для
приготовления
стержневых
смесей используют
самые разнообразные
связующие –
масляные и
растительные
масла и их
заменители:
декстрин,
сульфоритно-дрожжевая
бражка, жидкое
стекло, синтетические
смолы и др.
Из противопригарных
материалов
чаще всего
используют
графит, циркон,
пылевидный
кварц и порошок
каменного угля.
Противопригарные
добавки вводят
в смеси для
уменьшения
образования
пригара на
отливках.
Для увеличения
податливости
и газопроницаемости
стержней в
стержневые
смеси вводят
древесные
опилки.
Литейные
сплавы.
В большинстве
случаев отливки
изготовляют
из металлических
сплавов, а не
из чистых металлов.
Это объясняется
тем, что эксплуатационные
и особенно
литейные свойства
многих чистых
металлов хуже
чем сплавов.
Металлическими
сплавами называются
системы, состоящие
(металлов или
неметаллов).
Так основой
стали является
железо. Кроме
железа в стали
также содержаться
неметаллические
(углерод, сера,
фосфор) и металлические
(марганец, хром
и др.) примеси.
Примеси делятся
на легирующие
(специальные),
постоянные
(неизбежные)
и случайные.
Легирующие
примеси вводятся
в сплав преднамеренно,
чтобы придать
ему необходимые
эксплуатационные
или технологические
свойства. Например
для повышения
прочности и
твердости
чугуна и стали
в них добавляют
марганец, хром,
ванадий. Для
повышения
жидкотекучести
чугуна при
художественном
литье в него
добавляют
фосфор. Постоянными
называются
примеси, наличие
которых, обусловлено
технологией
получения
сплава. Например,
в чугуне постоянной
примесью является
сера, переходящая
в чугун из кокса.
Случайной
примесью в
сером ваграночном
чугуне может
быть например
медь, пришедшая
из лома шихты.
Металлы и
сплавы, применяемые
в промышленности
делятся на 2
группы – черные
и цветные. Черными
металлами
называется
железо и сплавы
на его основе.
Цветными – все
остальные
металлы и сплавы.
Характеристика
выбросов загрязняющих
веществ в атмосферу.
В литейном
производстве
на 1 т. отливок
образуется
от 1 до 3 т. отходов,
включающих
отработанную
и неиспользованную
смесь, шлаки,
пыль, газы. Хотя
основная часть
отходов – это
отработанные
смеси и шлаки,
наибольшую
опасность
представляют
именно пыль
и газы, в связи
с трудностью
их улавливания,
обезвреживания
и удаления. А
их количество
при производстве
1 т. отливок из
стали или чугуна
примерно составляет:
пыли – 50 кг.,
углеводородов
– 1 кг., оксида
углерода (II)
– 250 кг., оксида
серы (II)
– 1,5-2 кг., кроме
того выделяется
ряд других
вредных газов,
таких как фенол,
формальдегид,
ацетон, бензол
и др., общее
количество
которых хотя
и невелико,
однако представляет
опасность из-за
их токсичности.
В газах, удаляемых
от литейного
оборудования
и выбрасываемых
в атмосферу,
содержатся
пыль, состоящая
в основном из
мелкодисперсных
частичек, содержание
свободного
оксида кремния
в которых достигает
60%. Поэтому среди
населения,
прилегающих
к заводу территорий,
появляется
возможность
возникновения
пылевых профессиональных
заболеваний.
Эффективность
очистки пылегазовых
выбросов.
Обеспыливание
выбрасываемого
из литейного
цеха воздуха
производится
с помощью различного
типа пылеосадительных
устройств,
различных по
принципу действия
и эффективности.
К ним относятся
пылеосадительные
камеры, аппараты
сухой инерционной
и мокрой очистки,
тканевые и
электрические
фильтры.
Применение
пылеочистителей
дает возможность
не только добиться
очистки отходящих
газов от пыли,
но и повторно
использовать
ранее выбросившуюся
пыль.
Из токсичных
газов, выделяющихся
при плавке
металлов, сушке
форм и стержней,
заливке форм
металлом на
первом месте
стоит СО. Основной
способ уменьшения
количества
СО, поступающего
в окружающее
пространство,
дожигание его
до оксида углерода
(IV).
Больше сложности
возникает при
обезвреживании
токсичных
газов, отходящих
от стержневых
сушилок и установок,
производящих
стержни с
использованием
холоднотвердеющих
смесей, и в других
процессах,
основанных
на применении
синтетических
смол в составе
формовочных
и стержневых
смесей. В состав
этих газов
входят различные
альдегиды,
ароматические
углеводороды,
спирты, оксид
азота, серы,
углерода и
фосфора, аммиак,
цианиды и другие
вещества.
Существующие
способы обезвреживания
газов основаны
на химическом
связывании
вредных веществ,
их адсорбции
и абсорбции
и т.п. К одному
из наиболее
перспективных
в настоящее
время способов
относится
католическое
окисление
отходящих газов
в контактных
аппаратах на
специальных
катализаторах
при температуре
200-500 єС.
Составление
технологической
схемы очистки
газовых
выбросов
и сточных вод.
Очистка
газовых выбросов
от пыли литейных
цехов может
производится
с использованием
аппаратов
мокрой очистки
(пенный газопроливатель
и барабанный
вакуум-фильтр)
и аппаратов
сухой очистки
(циклон).
Технологическая
схема мокрой
очистки включает
в себя6 пенный
газопроливатель
(1), насос для
откачки суспензии
(2), насос для подачи
осветленной
воды (3), барабанный
вакуум-фильтр
(4), запорную
арматуру (5) и
вентилятор
для подачи
загрязненного
воздуха (6).

Технологическая
схема сухой
очистки.
Она включает:
циклон и вентилятор
для подачи
загрязненного
газа.

Расчет
циклона.
Основным
размером циклона
любой конструкции
является диаметр
аппарата. Для
нахождения
диаметра нам
необходимо
знать объем
проходящего
через циклон
газа и скорость
прохождения
газа через
циклон.
Скорость
газа на входе
в циклон W1
по практическим
данным составляет
от 14 до 18 м/с, а скорость
газа в самом
циклоне принимается
в пределах
заданных
соотношением:

Примем скорость
газа на входе
в циклон 18 м/с,
а скорость газа
в циклоне W2=0,35W1,
тогда скорость
газа в циклоне
будет равна:

Так как воздух
поступает при
t=43
єC,
определим объем
воздуха при
этой температуре,
используя
соотношение:
; ; 

Диаметр
циклона определим
по формуле:


Примем ближайшую
стандартную
величину диаметра
1,6 м.
Минимальный
диаметр частиц
оседающих в
циклоне определим
по формуле

где:
R1 - радиус
циклона;
R2
- радиус
выхлопной трубы
циклона ;
R2=(0,5-0,6)
R1;
R2=0,5R1=0,5∙1,6=0,8
μ - вязкость
газовой фазы;
n - число
кругов движения
частиц, принимается
в пределах от
2 до 3, примем n=3;
ρч - плотность
газа в циклоне.
Определим
вязкость газовой
фазы для заданной
температуры
t=43єС.

С=111
μ0=17,72∙10-6
Па∙с


Гидравлическое
сопротивление
циклона определим
по формуле:

где:
- плотность
газа при t=43
єС, будет определятся
по формуле
; 

ξ - коэффициент
сопротивления
циклона, ξ=105

По результатам
расчета выберем
циклон ЦН-15, с
сопротивлением
105 Па, и эффективностью
очистки, при
минимальном
диаметре частиц
9,6 мкм, 87%.
Расчет пенного
газопромывателя.
Так как заданная
концентрация
пыли равна 12
г/м3,
то мы рассматриваем
однополочный
газопромыватель.
Самым важным
технологическим
параметром
является скорость
газа. При высокой
скорости наблюдается
унос жидкой
фазы (брызгоунос).
Верхним пределом
скорости газового
потока является
3 м/с. Сильный
брызгоунос
наблюдается
при скорости
более 3,5 м/с. Нижний
предел скорости
газа, при котором
возникает слой
пены на полке,
лежит в пределах
0,8-1,2 м/с.
Таким образом
оптимальное
значение скорости
газа выбирают
в пределах
2,2-2,8 м/с.
Так как объем
газа задан при
нормальных
условиях, пересчитаем
его на процесс,
протекающий
при 43 єС.


Определяем
площадь поперечного
сечения промывателя:
;
где:
Wг - скорость
газа в аппарате,
принимаем
Wг=2,3
м/с.

В прямоугольном
аппарате
обеспечивается
лучшее распределение
воды, поэтому
примем прямоугольный
аппарат размером
2·2,7 м с подачей
воды через
центральный
диффузор.
При очистке
газов от пыли,
при температуре
газа менее 100
єС, расчет количества
воды приводим
по уравнению
материального
баланса. Расход
воды в промывателе
складывается
из расхода
воды, идущего
в утечку и расхода
воды идущего
на слив с решетки.
Количество
воды протекающей
через решетку,
определяется
заданным составом
суспензии Т:Ж
выбирается
в пределах
5,5-9,5 : 1.
При Т:Ж < 1 : 5 может
происходить
забивание
решетки пылью;
Т:Ж > 1 : 10 нерационально
из-за больших
объемов растворов
и суспензии.
Количество
уловленной
в аппарате пыли
рассчитывается
по формуле:

где:
Свх - концентрация
пыли на входе
в аппарат;
Свых
- концентрация
пыли на выходе.
Так как степень
очистки аппарата
99,5%, то:


Примем Т:Ж
= 1 : 8 =

Количество
воды, необходимой
для образования
суспензии
определяется
по формуле:

где:
С - концентрация
пыли в суспензии;
К - коэффициент
распределения
между утечкой
и сливной водой,
выраженной
отношением
пыли, попадающей
в утечку, к общему
количеству
пыли.

Количество
воды приходящейся
на 1м2 решеток,
определяется
по уравнению:


Вследствие
трудности
определения
параметров
решетки, по
заданной утечке,
и учитывая
испарение воды,
после ее протекания
через решетку,
принимаем
коэффициент
запаса К3=1,5.

или

Количество
сливной воды
определяется
по формуле:

где:
b - ширина
решетки перед
сливом, м;
I - интенсивность
потока воды
на сливе (0,8-2,2 м3/м·ч),
примем i=1м3/м·час.

Так как вода
сливается на
обе стороны,
то:

Общее количество
воды:

Учитывая
простоту изготовления
выберем проливатель
с решеткой с
круглыми отверстиями.
Рекомендуемая
скорость газа
в отверстиях
8-13 м/с. Полагаем,
что количество
очищенного
газа не увеличивается,
примем
.
Тогда отношение
площади свободного
сечения решетки
к площади сечения
аппарата:

где:
Z - коэффициент,
учитывающий,
что 5% сечения
решетки занимают,
опоры, переливные
стенки и др.

По таблице
выбираем
газопромыватель:
тип аппарата
~ 40, как обеспечивающего
очистку заданного
количества
газа, с расходом
воды 12 м3/с,
площадью сечения
решетки 5,6 м2,
высота аппарата
– 5750 мм.
Для обеспечения
работы аппарата
при колебаниях
нагрузки примем
высоту порога
hп=25
мм.
Габаритная
высота газопромывателя
складывается
из следующих
параметров:
- надрешоточная
высота h1=1
м;
- подрешоточная
высота h2=1
м;
- высота бункера
hб=2
м.
Общая высота
аппарата без
учета штуцеров:
h1
+ h2
+ hб
= 1+1+2 = 4 м.
Определим
диаметр штуцера
для подвода
газа по формуле:

где:
W1 - скорость
газа на входе
в аппарат, примем
W1=15
м/с.

Принимаем
диаметр выходного
штуцера также
d2
= 1
м.
Діаметр
штуцера для
подвода воды
определяем
по формуле:

где:
Wв - скорость
воды на входе,
примем Wв
= 2 м/с

Принимаем
диаметры штуцеров
для ввода вывода
суспензии
одинаковыми
и равными 40 мм.
Расчет
вентилятора.
В основе
выбора насоса
и вентилятора
для заданных
условий работы
лежат экономические
требования.
Они заключаются
в том, чтобы
насос или вентилятор
и их приводные
двигатели
работали при
наибольшем
КПД и при этом
были дешевыми.
Общий метод
решения задачи
выборов насосов
и вентиляторов
для заданных
условий работы
состоит в следующем:
для того, чтобы
определить
давление, которое
должен развивать
насос или вентилятор
необходимо
провести расчет
потерь давления
в трубопроводе
по формуле:

где:
λ - коэффициент
гидравлического
трения;
l - длина
участка трубопровода;
∑ξ - сумма местных
сопротивлений;
ρ - плотность
вещества, проходящего
по трубопроводу;
ω - скорость;
g - ускорение
свободного
падения;
h - высота.
Для того,
чтобы найти
λ, сначала
необходимо
вычислить число
Рейнольдса,
по формуле:

где:
μ - вязкость
среды, μ0
газа = 17,72·10-6
Па·с
Вязкость
газа при 43 єС
равна = 19,85·10-6
Па·с
- поток турбулентности;


По таблице
выбираем центробежный
вентилятор
ЦН-70 ~ 10А с КПД 65%,
мощностью 20
кВт.
Расчет и
подбор насосов.
а) насос для
откачки суспензии;
Чтобы определить
давление, которое
должен создавать
насос разделим
участок на
отдельные
участки с одинаковым
расходом суспензии
и определим
потери сопротивления
на каждом участке.
Тогда общее
давление на
каждом будет
равно:

1)
;
поток турбулентний


2)
поток турбулентний


3)
поток турбулентний



По таблице
выбираем насос
марки 1Ѕ К-6 2900
б) насос для
подачи осветленной
воды
1)
;
поток турбулентний


2)
поток турбулентний



По таблице
выбираем насос
марки 1Ѕ К-6 2900.
Примем такой
же насос для
подачки воды
из трубопроводы
из трубопровода.
Расчет
барабанного
вакуум-фильтра.
Пересчитаем
константу К,
которая учитывает
изменения
вакуума.
; 
; 
Определяем
удельную
производительность
зоны фильтрования
приняв время
фильтрования
τ=32 с.
Основное
уравнение
фильтрования:

где:
V - удельная
производительность;
К - константа
фильтрования,
учитываются
сопротивление
осадка;
С - константа
фильтрования,
учитывающая
сопротивление
фильтрующей
перегородки.

Решая квадратною
уравнение
получим:

а за 1 секунду
Vуд
составит:

Пересчитаем
заданную
производительность
по суспензии
на производительность
по фильтрату.
При влажности
осадка в 34% соотношение
влажного и
сухого осадка:

где:
Woc - влажность
осадка в долях
единицы.

Расход суспензии:
; 
Определим
массовую долю
твердой фазы
в суспензии:



Масса влажного
осадка:
; 
Масса фильтрата


При плотности
фильтра ρ=1000 кг/м3
или

Необходимая
поверхность
в зоне фильтрования
составит:
; 
Так как в
обычных вакуум-фильтрах
поверхность
зоны фильтрования
составляет
30-35% от общей
поверхности,
то общая поверхность
фильтра
будет равна:

По таблице
принимаем
фильтр диаметром
D=1,6
м, длиной L=2м
и площадью
фильтрования
F=10
м.
Уточнение
выбранной схемы
основного
очистного
оборудования
с коротким
описанием
работы.
Данные расчетов
показали, что
для очистки
пылегазовых
выбросов от
литейных цехов,
удобнее взять
пенный газопромыватель,
у которого
степень очистки
выше чем у циклона.
Для заданного
объема газа
38000 м3/час
достаточно
взять один
аппарат, т.к. и
один аппарат
может обеспечить
очистку заданного
количества
газа. Нам также
нужен насос
для подачи и
вентилятор
для подачи
загрязненного
воздуха.
Описание
уточненной
схемы
Загрязненный
аз подается
в подрешеточное
пространство
вентилятором.
Насосом вода
из водопровода
подается на
решетку газопромывателя.
Образующийся
шлам попадает
в бункер и через
штуцера для
отвода суспензии
по трубопроводу
подается на
барабанный
вакуум-фильтр.
Осветленная
вода возвращается
в процесс газоочистки
насосом, а шлам
идет на утилизацию.
Утилизация
и рекуперация
отходов.
Утилизация
формовочных
песков.
В настоящее
время применяют
смеси, поэтому
не существует
универсального
способа регенерации.
Регенерация
смеси в отличии
от регенерации
песка представляет
собой технологический
процесс подготовки
отработанной
смеси в целях
повторного
ее использования.
Регенерация
песка представляет
собой технологический
процесс извлечения
зерновой основы
песка из отработанной
смеси.
Регенерация
песка делится
на несколько
групп:
Механическая;
Термическая;
Гидравлическая;
Естественная;
Комбинированная;
Технологический
цикл состоит
из нескольких
этапов:
Подготовка
обработанной
смеси.
Отделение
пленки связывающего
от поверхности
зерен песка.
Сепарация
– представляет
собой удаление
пылевидных
фракций из
зерновых основ
песка.
Основной
операцией при
подготовке
отработанной
формовочной
смеси является
ее дробление
и отделение
металла.
Смесь начинает
дробиться при
выбивке отливок.
Далее она помещается
в дробильные
установки,
пройдя которые
просеивается.
Попутно с этим
из смеси удаляется
металл. В качестве
оборудования
применяются
выбивные решетки,
вальцовые
дробилки и
другие виды
дробилок. Удаление
металла осуществляется
с помощью магнитных
сепараторов.
Просеивание
осуществляется
на грохотах.
При гидрорегенерации
дробление
осуществляется
струей воды.
Второй этап
является главным
и определяет
название метода
регенерации.
Механическая
регенерация
возможна в том
случае, когда
силы адгезии
меньше чем
пленка связывающего
материала, при
этом пленка
связывающего
должна быть
достаточно
хрупкой.
Силами адгезии
определяется
степень склеивания
между предметами.
В том случае,
если пленка
является эластичной.
Отделение
пленки связывающего
может осуществляться
несколькими
способами:
Механическое
перетирание;
Механический
удар;
Пневмоудар.
Термическая
регенерация.
Ее сущность
состоит в нагреве
отработанной
смеси до 650-1000 єС,
в выдержке при
этой температуре
в окислительной
атмосфере и
охлаждении
песка.
Для термической
регенерации
используются
печи различных
конструкций:
Барабанные
печи;
Шахтные печи;
печи кипящего
слоя.
Гидрогенерация.
При этом процессе
отработанная
смесь после
предварительной
подготовки
поступает на
отливку пленки
связывающего.
Отливку песчаной
пульпы осуществляют
различными
способами:
В проточной
воде;
В гидроциклонах;
В оттирочных
машинах, в которых
песчано-водная
смесь интенсивно
перемешивается.
После отливки
осуществляется
сепарация и
высушивание.
Перед высушиванием
производится
обезвоживание.
Естественная
регенерация
– выдерживание
песка в естественных
условиях.
Отработанная
смесь после
извлечения
из нее металла
складывается
на открытых
площадках и
выдерживается
в атмосферных
условиях несколько
лет.
Продолжительность
выдерживания
зависит от
вида используемого
связующего.
Регенерация
осуществляется
благодаря
колебаниям
температуры.
Изменение tє
приводит к
отделению
пленки связывающего
вследствии
разности
коэффициентов
термического
расширения.
Отдельная
пленка вымывается
складками.
Многие органические
связующие
разлагаются
биологически.
полученный
песок может
использоваться
в литейном
производстве,
в строительстве.
Материальный
баланс сырья
и материалов,
используемых
в литейном
производстве.
-
| Приход |
Расход |
|
газ на очистку
38000 м3/ч
при н.у.
пыль в газе
433,2 кг/ч
Вода:
осветленная
7427,9 кг/ч
светлая
222,06 кг/ч
|
очищенный
газ 38000 м3/ч
при н.у.
пыль в газе
2,166 кг/ч
шлам 653,08 кг/ч
пыль 431,034 кг/ч
вода 222,06 кг/ч
Вода:
осветленная
7427,9 кг/ч
|
|
газ 38000 м3/ч
пыль 433,2 кг/ч
вода 7649,96
|
газ 38000 м3/ч
пыль 433,2 кг/ч
вода 7649,96
|
Вывод.
По результатам
расчетов, проведенных
в данной курсовой
работе, для
очистки пылегазовых
выбросов от
пыли литейных
цехов была
выбрана мокрая
схема очистки
с использованием
пенного газопромывателя
и барабанного
вакуум-фильтра.
Для откачки
суспензии
необходимо
взять насос
марки 1ЅК-62900, такой
же насос возьмем
и для подачи
осветленной
воды.
Для подачи
загрязненного
воздуха выбран
центробежный
вентилятор
ЦН-70 10А.
Сточные воды
образующиеся
в литейных
цехах, сбрасываются
в систему городской
канализации.
Список
литературы.
Аксенов П.И.
Оборудование
литейных цехов
– Москва: Машиностроение,
1977 - 510 с.
Воздвиженский
В.М., Грачев В.А.,
Спасский В.В.
Литейные сплавы
и технология
их плавки в
машиностроении
– Москва: Машиностроение,
1984 - 431 с.
Дорошенко
С.П. Комовник
Т.Ч., Макаревич
А.П. Литейное
производство:
Введение в
специальность
– Киев: Вища
школа, 1987 -182 с.
Ладыжский
Б.Н., Орешкин
В.Д., Сухарчук
Ю.С. Литейное
производство
– Москва: Машиностроение,
1953 – 207 с.
Литейное
производство:
Учебник для
вузов. Под редакцией
Михайлова А.М.
– Москва.: Машиностроение,
1987 – 255 с.
Дата
Підпис
№ докум.
Арк.
Вим.
Арк.
АФ982096.000.ПЗ
34
Содержание
Исходные
данные 3
Введение 4
I. Анализ
антропогенного
влияния на
атмосферу и
гидросферу
литейных цехов
1. Характеристика
технологии
производства
отливок в литейных
цехах. 5
2. Характеристика
сырья, используемого
в производстве
с точки зрения
его влияния
и влияния отходов
производства
на окружающую
среду 8
3. Характеристика
выбросов загрязняющих
веществ в
гидросферу 11
4. Выбор
пылегазоочистительного
оборудования
4.1. Эффективность
очистки пылегазовых
выбросов 12
4.2. Составление
технологической
схемы очистки
газовых выбросов
и сточных вод 13
4.3. Расчет
циклона 15
4.4. Расчет пенного
газопромывателя 17
4.5. Расчет
вентилятора 22
4.6. Расчет и
подбор насосов 24
4.7. Расчет
барабанного
выкуум-фильтра 26
4.8. Уточнение
выбранной схемы
основного
очистного
оборудования
с коротким
описанием
работы 28
II.
Утилизация
и рекуперация
отходов 29
III.
Баланс сырья
и материалов,
которые используются
при очистке
газовых выбросов 32
                  
Дата
Підп.
№
докум.
Арк.
Змн.
Розроб.
Перевір.
Затверд.
Н.
Контр.
Шустова
Н.К.
Літ.
Арк.
Аркушів
АФ982096.000.ПЗ
Реценз..
Дейна
КДПУ
Кафедра
екології гр.
ЕО-99-2З
2
34
|