Исследование различных материалов как сорбентов ртути в промышленных стоках
Одной из актуальных проблем защиты окружающей среды от загрязнений вредными выбросами является очистка от ртути. Ртуть и её соединения – высокотоксичные вещества. Содержание их в сточных водах промышленных предприятий по установленным нормам не должно превышать 0,005 мг/ дм3.
Для очистки промышленных сточных вод от ртути применимы в основном осадительный и ионообменный методы.
Осадительный методоснован на выделении ртути в виде труднорастворимых соединений – гидроксидов, сульфидов, металлической ртути.
Существует рекомендация для обработки сточных вод тиомочевиной при рН 10-12 и отделения осадка флокуляцией. В качестве флокулянта советуют использовать хлорное железо и полиакриламид. Этот способ даёт возможность провести очистку от ртути, т.е. достичь её предельно-допустимой концентрации.
В другой работе по очистке стоков от ртути предложено использовать полимерную серу. Ранее очистку стоков проводили сорбентом – серой, смешанной с графитом, с последующим введением раствора сульфогидрата натрия. Однако, как показал опыт эксплуатации, этот способ позволяет снизить концентрацию ртути в стоках до 0,5 мг/дм3.
В немецком патенте описан метод удаления ртути из сточных вод с помощью растворимого в воде ксантана целлюлозы при температуре 50-98 ○С и 2-5 рН с последующим пропусканием серосодержащего газа и доведением водородного показателя до величины 7,5, при этом остаточное содержание ртути в обработанной воде снижается до 0,1-0,2 мг/дм3.
Ртуть можно выделить в виде труднорастворимого соединения, используя сульфид или гидросульфид натрия. По стадиям этот процесс идет следующим образом:
3HgCl2 + 2NaS = 4NaCl + Hg3Cl2S2;
HgCl2S2 +Na2S = 2NaCl + 3HgS.
__________________
1Липовцева Юлия Андреевна, студентка 4 курса кафедры химической технологии неорганических веществ и материалов, тел.: 40-51-78.
Lipovtseva Julia, the fourth year student of the ISTU department in Usolye-Sibirskoye, The Chair of Chemical Technology of Inorganic Substances and Materials. Tel.:40-51-78
Сернистая ртуть хорошо растворима в избытке сернистого натрия и образует комплексное соединение
HgS+ Na2S= HgS2Na2.
Однако комплексное соединение полностью гидролизуется, образуя сернистую ртуть, гидросульфит натрия и едкий натр:
H2O + HgS2Na2 = NaOH + NaHS +HgS.
Так как произведение растворимости ртути очень мало, то в большом количестве воды реакция идет только в направлении образования HgS.
Для улучшения осаждения мелкодисперсного осадка сточные воды рекомендуют обрабатывать коагулянтами. Ими могут служить сульфаты алюминия и железа, известь или смесь этих веществ.
Забиваем Сайты В ТОП КУВАЛДОЙ - Уникальные возможности от SeoHammer
Каждая ссылка анализируется по трем пакетам оценки: SEO, Трафик и SMM.
SeoHammer делает продвижение сайта прозрачным и простым занятием.
Ссылки, вечные ссылки, статьи, упоминания, пресс-релизы - используйте по максимуму потенциал SeoHammer для продвижения вашего сайта.
Что умеет делать SeoHammer
— Продвижение в один клик, интеллектуальный подбор запросов, покупка самых лучших ссылок с высокой степенью качества у лучших бирж ссылок.
— Регулярная проверка качества ссылок по более чем 100 показателям и ежедневный пересчет показателей качества проекта.
— Все известные форматы ссылок: арендные ссылки, вечные ссылки, публикации (упоминания, мнения, отзывы, статьи, пресс-релизы).
— SeoHammer покажет, где рост или падение, а также запросы, на которые нужно обратить внимание.
SeoHammer еще предоставляет технологию Буст, она ускоряет продвижение в десятки раз,
а первые результаты появляются уже в течение первых 7 дней.
Зарегистрироваться и Начать продвижение
Из всех изученных и проверенных на практике методов очистки наиболее эффективным и удобным является метод осаждения ртути сульфидом натрия.
В настоящее время осадительный метод для очистки от ртути используется в основном в комбинации с другими, позволяющими достичь ПДК ртути 0,005 мг/дм3.
Сорбционныйметодоснован на сорбции ртути и её соединений различными ионообменными и сорбционными материалами.
Выбор неорганических сорбентов для ртути осложняется многообразием форм её состояния в водных средах. Например, в водных растворах, содержащих ионы Cl-, Hg2+ , может существовать в виде гидроксоаква- и смешанных гидроксоаквахлоридных или галогенидных комплексов Hg. Образование ртутью катионных, нейтральных и анионных форм осложняет решение проблемы достаточно полного сорбционного удаления ртути из водных растворов. В интервале значений рН водных растворов, близких к природным водам, устойчивыми являются преимущественно нейтральные и анионные формы Hg, что позволяет ограничить выбор сорбентов группой анионитов. В качестве последних применимы азотсодержащие анионы типа АВ-17, ВП-1 АП, RМТ. Применение ионообменных смол позволяет очищать сточные воды до массовой концентрации ртути 0,01-0,002мг/дм3.
Для извлечения ртути из сточных вод были опробованы синтетические волокна. При этом содержащаяся в сточных водах ртуть была извлечена полностью, адсорбируясь на волокне, являющемся своеобразным ионитом. Так наличие сульфгидрильной группы у ионообменного волокна МТИЛОН-Т обеспечило селективность его к ионам ртути даже при высоких концентрациях комплексообразователя в растворе. Однако трудности в решении целого ряда технических проблем (при использовании его в промышленной технологии) не позволили рекомендовать волокна МТИЛОН-Т в качестве сорбента при очистке промышленных стоков.
Сорбция на активированном угле рассмотрена как альтернативный, весьма эффективный метод удаления ионов тяжелых металлов из растворов, особенно при низких концентрациях металлов. Кроме того, сорбция на углях может быть завершающим этапом очистки промышленных сточных вод. Однако для увеличения поглотительной способности угля проводят окисление углеродной поверхности или вводят различные модификаторы. Рекомендуется очищать сточные воды от ртути путем фильтрования через активированный уголь, предварительно обработанный раствором тиосульфата натрия. Способ обеспечивает глубокую очистку сточных вод от ртути.
Сервис онлайн-записи на собственном Telegram-боте
Попробуйте сервис онлайн-записи VisitTime на основе вашего собственного Telegram-бота:
— Разгрузит мастера, специалиста или компанию;
— Позволит гибко управлять расписанием и загрузкой;
— Разошлет оповещения о новых услугах или акциях;
— Позволит принять оплату на карту/кошелек/счет;
— Позволит записываться на групповые и персональные посещения;
— Поможет получить от клиента отзывы о визите к вам;
— Включает в себя сервис чаевых.
Для новых пользователей первый месяц бесплатно.
Зарегистрироваться в сервисе
Так же рекомендуют для очистки сточных вод от ртути, кроме известных углеродных сорбентов, полученных обработкой активированного угля окислителями KMnO4, оксидами азота, азотной кислотой, пероксидом водорода, гипохлоритом натрия, либо введением добавок хлорного железа, серы, сероводорода, использовать модифицированные углеродные сорбенты, эффективные для связывания ртути в ионном и металлическом виде. В качестве модификаторов предлагаются йод, хлор, бром или соляная кислота. Наибольшие сорбционные свойства по ртути из раствора сулемы проявляет сорбент, предварительно окисленный и модифицированный йодом. Очистка происходит до остаточного содержания ртути 0,002-0,006 мг/дм3.
Основываясь на доступности реагентов для осаждения ртути и возможности достижения требуемой глубины очистки приемлемым способом, является обработка ртутьсодержащих сточных вод серосодержащим соединением – сернистым натрием, с последующей коагуляцией сернокислым железом и фильтрацией стоков через активированный уголь, обработанный раствором соляной кислоты, тиосульфатом натрия или спиртовым раствором йода.
В лабораторных условиях был опробован сорбционный метод очистки стоков от ртути с использованием модифицированных сорбентов – углей марки АР-Б, обработанных
5%-ным раствором соляной кислоты и 10%-ным спиртово-йодным раствором. Проведенные эксперименты показали, что требуемая глубина очистки с использованием данного метода не достигается.
Поскольку сорбционный метод очистки оказался малоэффективным, все дальнейшие эксперименты по очистки стоков от ртути проводили реагентным методом – осаждением ртутьсодержащих соединений сернистым натрием с последующей коагуляцией мелкодисперсного осадка сернистой ртути сернокислым железом.
Данные результатов очистки стоков представлены в табл. 1, из которой видно, что при рН среды 9 снижение массовой концентрации ртути произошло в среднем до 0,02 мг/дм3, тогда как при водородном показателе 8 рН массовая концентрация ртути снизилась до 0,009 мг/дм3.
Оптимальное время проведения реакции образования и осаждения ртутьсодержащего осадка с перемешиванием в течение 30 мин и последующим отстаиванием составило 2 ч.
Таблица 1
Результаты очистки ртутьсодержащих стоков
| № опыта
|
Массовая концентрация ртути до очистки,
мг/дм3
|
рН исход-
ных
стоков
|
Создание среды
|
Осадитель
|
Коагулянт
|
Массовая концентрация ртути после очистки, мг/дм3
|
Сте-
пень очист-ки, %
|
| NaOH
|
рН стоков
|
Na2S * 9 H2O
|
FeSO4
|
| Кол-во,
мл
|
Массовая доля, %
|
Кол-во,
мл
|
Массовая доля, %
|
Кол-во,
мл
|
Массовая доля, %
|
| 1
|
64,0
|
3,5
|
0,15
|
46,0
|
8
|
0,58
|
5,5
|
0,44
|
5,0
|
0,010
|
99,98
|
| 2
|
64,0
|
3,5
|
0,15
|
46,0
|
8
|
0,58
|
5,5
|
0,44
|
5,0
|
0,005
|
99,99
|
| 3
|
64,0
|
3,5
|
0,15
|
46,0
|
8
|
0,58
|
5,5
|
0,44
|
5,0
|
0,008
|
99,99
|
| 4
|
64,0
|
3,5
|
0,15
|
46,0
|
8
|
0,58
|
5,5
|
0,44
|
5,0
|
0,012
|
99,98
|
| 5
|
64,0
|
3,5
|
0,15
|
46,0
|
8
|
0,58
|
5,5
|
0,44
|
5,0
|
0,003
|
99,99
|
| Сред. знач.
|
|
|
|
|
|
|
|
|
|
0,008
|
99,99
|
| 6
|
128,0
|
2,5
|
0,21
|
46,0
|
8
|
0,84
|
5,5
|
0,35
|
5,0
|
0,020
|
99,98
|
| 7
|
128,0
|
2,5
|
0,21
|
46,0
|
8
|
0,84
|
5,5
|
0,35
|
5,0
|
0,036
|
99,97
|
| 8
|
128,0
|
2,5
|
0,21
|
46,0
|
8
|
0,84
|
5,5
|
0,35
|
5,0
|
0,040
|
99,97
|
| Сред. знач.
|
|
|
|
|
|
|
|
|
|
0,032
|
99,98
|
| 9
|
128,0
|
2,5
|
0,21
|
46,0
|
8
|
0,84
|
5,5
|
0,44
|
5,0
|
0,010
|
99,99
|
| 10
|
128,0
|
2,5
|
0,21
|
46,0
|
8
|
0,84
|
5,5
|
0,44
|
5,0
|
0,008
|
99,99
|
| 11
|
128,0
|
2,5
|
0,21
|
46,0
|
8
|
0,84
|
5,5
|
0,44
|
5,0
|
0,005
|
99,99
|
| 12
|
128,0
|
2,5
|
0,21
|
46,0
|
8
|
0,84
|
5,5
|
0,44
|
5,0
|
0,007
|
99,99
|
| 13
|
128,0
|
2,5
|
0,21
|
46,0
|
8
|
0,84
|
5,5
|
0,44
|
5,0
|
0,015
|
99,99
|
| Сред. знач.
|
|
|
|
|
|
|
|
|
|
0,009
|
99,99
|
| 14
|
128,0
|
2,5
|
0,24
|
46,0
|
9
|
0,84
|
5,5
|
0,44
|
5,0
|
0,015
|
99,99
|
| 15
|
128,0
|
2,5
|
0,24
|
46,0
|
9
|
0,84
|
5,5
|
0,44
|
5,0
|
0,029
|
99,98
|
| 16
|
128,0
|
2,5
|
0,24
|
46,0
|
9
|
0,84
|
5,5
|
0,44
|
5,0
|
0,018
|
99,99
|
| 17
|
128,0
|
2,5
|
0,24
|
46,0
|
9
|
0,84
|
5,5
|
0,44
|
5,0
|
0,030
|
99,98
|
| 18
|
128,0
|
2,5
|
0,24
|
46,0
|
9
|
0,84
|
5,5
|
0,44
|
5,0
|
0,010
|
99,99
|
| Сред. знач.
|
|
|
|
|
|
|
|
|
|
0,020
|
99,98
|
| 19
|
128,0
|
2,5
|
0,21
|
46,0
|
8
|
0,84
|
5,5
|
0,55
|
5,0
|
0,010
|
99,99
|
| 20
|
128,0
|
2,5
|
0,21
|
46,0
|
8
|
0,84
|
5,5
|
0,55
|
5,0
|
0,012
|
99,99
|
| 21
|
128,0
|
2,5
|
0,21
|
46,0
|
8
|
0,84
|
5,5
|
0,55
|
5,0
|
0,005
|
99,99
|
| Сред. знач.
|
|
|
|
|
|
|
|
|
|
0,009
|
99,99
|
| 22
|
200,0
|
6
|
0,06
|
46,0
|
8
|
1,12
|
5,5
|
0,44
|
5,0
|
0,020
|
99,99
|
| 23
|
200,0
|
6
|
0,06
|
46,0
|
8
|
1,12
|
5,5
|
0,44
|
5,0
|
0,018
|
99,99
|
| 24
|
200,0
|
6
|
0,06
|
46,0
|
8
|
1,12
|
5,5
|
0,44
|
5,0
|
0,015
|
99,99
|
| 25
|
200,0
|
6
|
0,06
|
46,0
|
8
|
1,12
|
5,5
|
0,44
|
5,0
|
0,025
|
99,98
|
| 26
|
200,0
|
6
|
0,06
|
46,0
|
8
|
1,12
|
5,5
|
0,44
|
5,0
|
0,010
|
99,99
|
| Сред. знач.
|
|
|
|
|
|
|
|
|
|
0,018
|
99,99
|
Примечание. Норма концентрации ртути после очистки 0,005 мг/дм3.
В результате проведенных экспериментов установлено, что эффективность очистки ртутьсодержащих стоков сернистым натрием составила 99,9%. При следующих оптимальных условиях ведения процесса:
подщелачивание гидроксидом натрия до рН 8;
введение сульфида натрия с избытком 20-30 мг/дм3;
введение коагулянта в количестве 0,11г/дм3;
время осаждения 2ч.
Для фильтрации полученной ртутьсодержащей суспензии были опробованы следующие фильтрующие материалы: целлюлоза, лавсан, волокнистый асбест, стекловата, молотый фарфор.
Результаты фильтрации ртутьсодержащей суспензии представлены в табл. 2, из которой видно, что при использовании в качестве фильтра лавсана и целлюлозы фильтрация проходила очень медленно и прекращалась по мере образования намывного слоя.
После фильтрации через волокнистый асбест фильтрат получался прозрачным. Среднее значение массовой концентрации ртути в фильтрате составило 0,018 мг/дм3 .
Такое же значение массовой концентрации ртути в фильтрате было достигнуто и при использовании волокнистого асбеста, уложенного на слой лавсана. Фильтрат при этом был прозрачным.
При использовании в качестве фильтрующего материала стекловаты фильтрат получался прозрачным со средним значением массовой концентрации ртути 0,040 мг/дм3.
После фильтрации через молотый фарфор фильтрат – прозрачный, среднее содержание ртути – 0,025 мг/дм3.
Из проведенных экспериментов выявлено, что лучшими фильтрующими свойствами обладает волокнистый асбест.
Таблица 2
Результаты фильтрации ртутьсодержащей суспензии
| № п/п
|
Фильтрующий
материал
|
Среднее значение концентрации ртути, мг/дм3
|
Характеристика процесса фильтрации
|
| 1
|
Два слоя целлюлозы
|
0,150
|
По мере уплотнения осадка фильтрация прекращается
|
| 2
|
Слой лавсана и слой целлюлозы
|
0,180
|
По мере уплотнения осадка фильтрация прекращается
|
| 3
|
Волокнистый асбест
|
0,018
|
Фильтр прозрачный
|
| 4
|
Волокнистый асбест с лавсаном
|
0,018
|
Фильтр прозрачный
|
| 5
|
Стекловата
|
0,040
|
Фильтр прозрачный
|
| 6
|
Молотый фарфор
|
0,025
|
Фильтр прозрачный
|

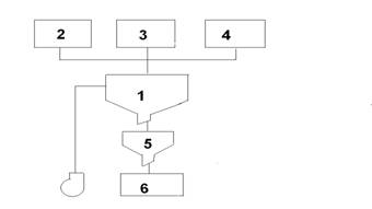
Принципиальная схема очистки ртутьсодержащих стоков:
1 – бак-реактор;2 – бак-мерник с сульфидом натрия; 3 – бак-мерник с сернокислым железом; 4 – бак-мерник с гидроксидом натрия; 5 – цилиндрическая емкость-фильтр; 6 –сборник фильтрата
Описание принципиальной схемы очистки ртутьсодержащих стоков (рисунок): ртутьсодержащие стоки поступают в сборники стоков. Из сборников насосом сточные воды направляются в бак-реактор 1,туда же подается раствор гидроксида натрия через бак-мерник 4. После тщательного перемешивания вводится сульфид натрия через бак-мерник 2 и раствор сернокислого железа из бака-мерника 3. В реакторе происходит реакция осаждения ртути. Перемешивание производится насосом в течение 30 мин и в течение 90 мин полученная суспензия отслаивается. Растворы сернокислого железа и сернистого натрия готовятся в баках-мерниках, оборудованных мешалками. По окончании реакции сточные воды, содержащие сульфид ртути, осажденный на хлопьях коагулянта, отправляется на фильтрацию в цилиндрическую ёмкость 5 диаметром 1 м, высотой 2 м, дно которой выполнено в виде сетки. На сетку укладывается слой волокнистого асбеста толщиной 1,5-2,0 см, масса асбеста около
30 кг. Фильтрат поступает в сборник 6, откуда после разбавления водой в 2-5 раза сбрасывается в кислотно-щелочную канализацию. После фильтрации 50 дм3 стоков слой асбеста массой 3 кг с ртутьсодержащим осадком отправляется на утилизацию отработанным сулемовым катализатором.
Список литературы
Иванов М.А, Белоглазкина М.В, Богомолова Т.В, Федоренко Е.В. Аналитическая химия и физико-химические методы анализа: учеб. пособие. М.: РИОР, 2006.
Васильев В.П. Аналитическая химия: титрометрические методы анализа. М.: Дрофа, 2007.
Васильев В.П. Аналитическая химия: физико-химические методы анализа: учебник для студентов вузов. М.: Дрофа, 2007.
|