МИНИСТЕРСТВО ОБРАЗОВАНИЯ РЕСПУБЛИКИ БЕЛАРУСЬ
УО «БЕЛОРУССКИЙ ГОСУДАРСТВЕННЫЙ ЭКОНОМИЧЕСКИЙ УНИВЕРСИТЕТ»
Кафедра экономической информатики
Отчет на тему:
«Систематизация и анализ систем управления ресурсами предприятия»
Выполнила:
Студентка ФМК, Русак Е. А.
3 курс, гр. ДМВ
Проверила: Малашенко Е. С.
Минск 2009
Введение
Новая экономическая ситуация ставит перед предприятиями ряд задач, которые ранее ими не рассматривались. Среди наиболее важных задач в современных условиях, можно выделить:
1) повышение конкурентной борьбы;
2) требование выпускать продукцию в соответствии с текущими заказами покупателей, а не с долгосрочными перспективными планами;
3) необходимость оперативного принятия решений в сложной экономической ситуации;
4) укрепление связей между поставщиками, производителями и покупателями.
В конкурентной борьбе побеждает только тот, кто быстрее других реагирует на изменения в бизнесе и принимает более верные решения. Именно информационные технологии помогают руководителям промышленных предприятий в решении этих сложных задач. Страны рыночной экономики имеют большой опыт создания и развития информационных технологий для промышленных предприятий. Сегодня одним из мощнейших инструментов современных руководителей стали автоматизированные системы класса ERP (Enterprise Resource Planning, или Планирование Ресурсов Предприятия). Системы класса ERP – это полнофункциональный набор интегрированных между собой приложений, позволяющий создать единую среду для автоматизации планирования. Очевидно, что ERP-система – очень удобный и чуткий инструмент для принятия решений, настраиваемый на особенности конкретного предприятия, на его учетную и управленческую специфику. Но надо понимать, что внедренная ERP-система не сможет быть одной «магической красной кнопкой» руководителя. Решения всегда принимает конкретный управленец, и качество решений во многом зависит именно от его умения использовать возможности этого универсального инструмента: учета, контроля, анализа и управления бизнес-процессами предприятия.
1. Общая характеристика ERP систем.
В соответствии со Словарем APICS (American Production and Inventory Control Society), термин «ERP-система
» (Enterprise Resource Planning — Управление ресурсами предприятия) может употребляться в двух значениях:
Забиваем Сайты В ТОП КУВАЛДОЙ - Уникальные возможности от SeoHammer
Каждая ссылка анализируется по трем пакетам оценки: SEO, Трафик и SMM.
SeoHammer делает продвижение сайта прозрачным и простым занятием.
Ссылки, вечные ссылки, статьи, упоминания, пресс-релизы - используйте по максимуму потенциал SeoHammer для продвижения вашего сайта.
Что умеет делать SeoHammer
— Продвижение в один клик, интеллектуальный подбор запросов, покупка самых лучших ссылок с высокой степенью качества у лучших бирж ссылок.
— Регулярная проверка качества ссылок по более чем 100 показателям и ежедневный пересчет показателей качества проекта.
— Все известные форматы ссылок: арендные ссылки, вечные ссылки, публикации (упоминания, мнения, отзывы, статьи, пресс-релизы).
— SeoHammer покажет, где рост или падение, а также запросы, на которые нужно обратить внимание.
SeoHammer еще предоставляет технологию Буст, она ускоряет продвижение в десятки раз,
а первые результаты появляются уже в течение первых 7 дней.
Зарегистрироваться и Начать продвижение
Во-первых, это — информационная система для идентификации и планирования всех ресурсов предприятия, которые необходимы для осуществления продаж, производства, закупок и учета в процессе выполнения клиентских заказов
.
Во-вторых (в более общем контексте), это — методология эффективного планирования и управления всеми ресурсами предприятия, которые необходимы для осуществления продаж, производства, закупок и учета при исполнении заказов клиентов в сферах производства, дистрибьюции и оказания услуг
.
Функции ERP-систем.
В основе ERP-систем лежит принцип создания единого хранилища данных, содержащего всю корпоративную бизнес-информацию и обеспечивающего одновременный доступ к ней любого необходимого количества сотрудников предприятия, наделённых соответствующими полномочиями. Изменение данных производится через функции (функциональные возможности) системы.
Основные функции ERP систем:
· ведение конструкторских и технологических спецификаций, определяющих состав производимых изделий, а также материальные ресурсы и операции, необходимые для их изготовления;
· формирование планов продаж и производства;
· планирование потребностей в материалах и комплектующих, сроков и объёмов поставок для выполнения плана производства продукции;
· управление запасами и закупками: ведение договоров, реализация централизованных закупок, обеспечение учёта и оптимизации складских и цеховых запасов;
· планирование производственных мощностей от укрупнённого планирования до использования отдельных станков и оборудования;
· оперативное управление финансами, включая составление финансового плана и осуществление контроля его исполнения, финансовый и управленческий учёт;
· управления проектами, включая планирование этапов и ресурсов.
Особенности внедрения ERP-систем.
Классические ERP-системы, в отличие от так называемого «коробочного» программного обеспечения, относятся к категории «тяжёлых» программных продуктов, требующих достаточно длительной настройки, для того чтобы начать ими пользоваться. Выбор ERP-системы, приобретение и внедрение, как правило, требуют тщательного планирования в рамках длительного проекта с участием партнёрской компании — поставщика или консультанта. Поскольку ERP-системы строятся по модульному принципу, заказчик часто (по крайней мере, на ранней стадии таких проектов) приобретает не полный спектр модулей, а ограниченный их комплект. В ходе внедрения проектная команда, как правило, в течение нескольких месяцев осуществляет настройку поставляемых модулей.
Сервис онлайн-записи на собственном Telegram-боте
Попробуйте сервис онлайн-записи VisitTime на основе вашего собственного Telegram-бота:
— Разгрузит мастера, специалиста или компанию;
— Позволит гибко управлять расписанием и загрузкой;
— Разошлет оповещения о новых услугах или акциях;
— Позволит принять оплату на карту/кошелек/счет;
— Позволит записываться на групповые и персональные посещения;
— Поможет получить от клиента отзывы о визите к вам;
— Включает в себя сервис чаевых.
Для новых пользователей первый месяц бесплатно.
Зарегистрироваться в сервисе
Достоинства:
Применение ERP системы позволяет использовать одну интегрированную программу вместо нескольких разрозненных. Единая система может управлять обработкой, логистикой, дистрибуцией, запасами, доставкой, выставлением счетов-фактур и бухгалтерским учётом.
Реализуемая в ERP-системах система разграничения доступа к информации предназначена (в комплексе с другими мерами информационной безопасности предприятия) для противодействия как внешним угрозам (например, промышленному шпионажу), так и внутренним (например, хищениям). Внедряемые в связке с CRM-системой и системой контроля качества, ERP-системы нацелены на максимальное удовлетворение потребностей компаний в средствах управления бизнесом.
Недостатки:
Основные сложности на этапе внедрения ERP- систем возникают по следующим причинам:
· Недоверие владельцев компаний высокотехнологичным решениям, в итоге — слабая поддержка проекта с их стороны, что делает осуществление проекта труднореализуемым.
· Сопротивление департаментов в предоставлении конфиденциальной информации уменьшает эффективность системы.
Множество проблем, связанных с функционированием ERP, возникают из-за недостаточного инвестирования в обучение персонала, а также в связи с недоработанностью политики занесения и поддержки актуальности данных в ERP.
Ограничения:
· Небольшие компании не могут позволить себе инвестировать достаточно денег в ERP и адекватно обучить всех сотрудников.
· Внедрение является достаточно дорогим.
· Система может страдать от проблемы «слабого звена» — эффективность всей системы может быть нарушена одним департаментом или партнёром.
· Проблема совместимости с прежними системами.
2. История развития ERP систем.
ERP является результатом сорокалетней эволюции управленческих и информационных технологий (рис. 1.).

Рис. 1. Эволюция стандартов корпоративных управленческих систем.
В 60-е годы началось использование вычислительной техники для автоматизации различных областей деятельности предприятий. Тогда же появился класс систем планирования потребностей в материалах (MRP - Material Requirements Planning). В основе функционирования подобных систем лежало понятие спецификации изделия (BOM - Bill Of Materials) и производственной программы (MPS- Master Production Schedule). Спецификация показывало готовое изделие в разрезе входящих в него компонентов. Производственная программа содержала информацию о временном промежутке, виде и количестве готовых изделий, запланированных к выпуску предприятием. При помощи BOM и MPS происходила процедура разузлования спецификации, на основании чего, предприятие получало информацию о потребностях в материалах для производства необходимого количества готовых изделий в соответствии с MPS. Затем, информация о потребностях преобразовывалась в серию заказов на закупку и производство. Также, в данном процессе учитывалась информация об остатках сырья и материалов на складах.
Использование систем MRP позволило компаниям достичь следующих результатов:
- снизить уровень запасов сырья и материалов на складах;
- снизить уровень запасов в незавершенном производстве;
- повысить эффективность производственного цикла - сократить сроки выполнения заказов.
Несмотря на высокую эффективность систем MRP в них был один существенный недостаток, а именно, они не учитывали в своей работе производственные мощности предприятия. Это привело к расширению функциональности MRP систем модулем планирования потребностей в мощностях (CRP - Capacity Requirements Planning). Связь между CRP и MPS позволяла учитывать наличие необходимых мощностей для производства определенного количества готовых изделий. Системы MRP имеющие в своем составе модуль CRP стали называться системами планирования потребностей в материалах замкнутого цикла (Closed Loop MRP).
В 80-х годах появился новый класс систем - системы MRPII (Manufacturing Resource Planning - планирование производственных ресурсов), основная суть которых сводится к тому, что прогнозирование, планирование и контроль производства осуществляется по всему циклу, начиная от закупки сырья и заканчивая отгрузкой товара потребителю. В общем случае они обеспечивают решение задач планирования деятельности предприятия в натуральных единицах, финансовое планирование в денежном выражении.
Основное отличие MRPII от MRP, заключается в том, что системы MRPII предназначены для планирования всех ресурсов предприятия (включая финансовые и кадровые).
Следующим этапом в развитии КИС стало появление с конца 80-х годов систем класса ERP (Enterprise Resource Planning - планирование ресурсов предприятия). Эти системы охватывают всю финансово-хозяйственную и производственную деятельность предприятия. К ним предъявляются такие требования как: централизация данных в единой базе, режим работы близкий к реальному времени, сохранение общей модели управления для предприятий любых отраслей, поддержка территориально распределенных структур, работа в широком круге аппаратно-программных платформ и СУБД. Другими важными требованиями к ERP системам являются возможность применения графики, использования CASE-технологий для дальнейшего развития системы, поддержание архитектуры типа “клиент-сервер” и реализации их как открытых систем. Следующий этап развития КИС ориентирован на интеграцию деятельности заказчиков и партнеров предприятия в его внутреннюю систему и называется ERPII (EnterpriseResourceandRelationshipProcessing – обработка данных по ресурсам и взаимоотношениям предприятия). Традиционно концепция ERP предусматривала, в первую очередь, работу с внутренними ресурсами предприятия: планирование ресурсов, тщательное управление запасами и обеспечение прозрачности производственных процессов. Теперь функционал системы стал дополняться такими модулями, как SCM (управление цепочками поставок) и CRM (управление взаимоотношениями с клиентами), отвечающими за оптимизацию внешних связей предприятия.
3. Анализ систем управления ресурсами предприятия.
MRP-система.
MRP (Material Requirement Planning — Планирование материальных потребностей).
Основными целями MRP систем являются:
· удовлетворение потребности в материалах, компонентах и продукции для планирования производства и доставки потребителям;
· поддержка низких уровней запасов;
· планирование производственных операций, расписаний доставки, закупочных операций.
Алгоритм работы.
Для работы MRP-модуля требуются следующие входные данные:
· Основной производственный план
(
Master Production Schedule)
представляет собой оптимизированный график распределения времени для производства необходимой партии готовой продукции за планируемый период или диапазон периодов.
· Данные о состоянии запасов
(книга учета запасов, Inventory Status File). В этом документе отражаются вся наличествующая номенклатура: запасы, незавершенное производство, полуфабрикаты, готовая продукция. Кроме того, в этом документе необходимо указать спланированные заказы и заказы в ожидании отгрузки.
· Спецификация состава изделия
(
Bills Of Material File)
- это список материалов и их количество, требуемое для производства конечного продукта.
· Список номенклатуры
(IM).
Результатами работы MRP-модуля являются следующие документы:
· План Заказов
(
Planned Order Schedule – запланированный график заказов)
определяет, какое количество каждого материала должно быть заказано в каждый рассматриваемый период времени в течение срока планирования. План заказов является руководством для дальнейшей работы с поставщиками и, в частности, определяет производственную программу для внутреннего производства комплектующих, при наличии такового.
· Изменения к плану заказов
(
Changes In Planned Orders – изменения к запланированным заказам)
являются модификациями к ранее спланированным заказам. Ряд заказов могут быть отменены, изменены или задержаны, а также перенесены на другой период.
MRP-система формирует следующие дополнительные результаты-отчеты:
· Отчет об “узких местах” планирования
(
Exception Report – отчет при отклонениях)
предназначен для того, чтобы заблаговременно проинформировать пользователя о промежутках времени в течение срока планирования, которые требуют особого внимания, и в которые может возникнуть необходимость внешнего управленческого вмешательства. Типичными примерами ситуаций, которые должны быть отражены в этом отчете, могут быть непредвиденно запоздавшие заказы на комплектующие, избытки комплектующих на складах и т.п.
· Исполнительный отчет
(
Performance Report)
является основным индикатором правильности работы MRP-системы и имеет целью оповещать пользователя о возникших критических ситуациях в процессе планирования, таких как, например, полное израсходование страховых запасов по отдельным комплектующим, а также о всех возникающих системных ошибках в процессе работы MRP-программы.
· Отчет о прогнозах
(
Planning Report)
представляет собой информацию, используемую для составления прогнозов о возможном будущем изменении объемов и характеристик выпускаемой продукции, полученную в результате анализа текущего хода производственного процесса и отчетах о продажах. Также отчет о прогнозах может использоваться для долгосрочного планирования потребностей в материалах.
Схема работы MRP-системы

Таким образом, в результате работы MRP-программы производится ряд изменений в имеющихся заказах и, при необходимости, создаются новые, для обеспечения оптимальной динамики хода производственного процесса. Эти изменения автоматически модифицируют описание состояния материалов, так как создание, отмена или модификация заказа, соответственно влияет на статус материала, к которому он относится. Использование MRP-системы для планирования производственных потребностей позволяет оптимизировать время поступления каждого материала, тем самым значительно снижая складские издержки и облегчая ведение производственного учета.
MRP II-система.
MRP II (Manufacturing Resource Planning — Планирование производственных ресурсов). MRP II представляет собой методологию, направленную на более широкий охват ресурсов предприятия, нежели MRP . В отличие от MRP , в системе MRP II производится планирование не только в материальном, но и в денежном выражении.
Эта система планирования должна чётко отвечать на вопрос: “Что нам конкретно нужно в тот или иной момент времени в будущем?”. Для этого она должна планировать потребности в материале, производственные мощности, финансовые потоки, складские помещения и т.д., принимая во внимание текущий план производства продукции на предприятии.
Таким образом, MRPII-система должна состоять из следующих функциональных модулей:
1. Планирование развития бизнеса.
2. Планирование продаж.
3. Планирование потребностей в сырье и материалах.
4. Планирование производства.
5. Планирование производственных мощностей.
6. Выполнение плана производства.
7. Выполнение плана потребности в материалах.
8. Осуществление обратной связи.
· Модуль планирования развития бизнеса
определяет миссию компании: её нишу на рынке, оценку и определение прибылей, финансовые ресурсы. Фактически, он утверждает, в условных финансовых единицах, что компания собирается произвести и продать, и оценивает, какое количество средств необходимо инвестировать в разработку и развитие продукта, чтобы выйти на планируемый уровень прибыли. Таким образом, выходным элементом этого модуля является бизнес-план.
· Модуль планирования продаж
оценивает (обычно в единицах готового изделия), какими должны быть объем и динамика продаж, чтобы был выполнен установленный бизнес-план. Изменения плана продаж, несомненно, влекут за собой изменения в результатах других модулей.
· Модуль планирования потребности в материалах
на основе производственной программы для каждого вида готового изделия определяет требуемое количество материалов и расписание закупки и/или внутреннего производства всех материалов комплектующих этого изделия, и, соответственно, их сборку.
· Модуль планирования производства
утверждает план производства всех видов готовых изделий и их характеристики. Для каждого вида изделия в рамках выпускаемой линии продукции существует своя собственная программа производства. Таким образом, совокупность производственных программ для всех видов выпускаемых изделий, представляет собой производственный план предприятия в целом.
· Модуль планирования производственных мощностей
преобразует план производства в конечные единицы загрузки рабочих мощностей (станков, рабочих, лабораторий и т.д.).
· Модули отвечающие за выполнение планов производства и потребности в материалах
служат для контроля и создания отчетности о деятельности предприятия.
· Модуль обратной связи
позволяет обсуждать и решать возникающие проблемы с поставщиками комплектующих материалов, дилерами и партнерами. Тем самым, этот модуль собственно и реализует знаменитый принцип “замкнутой петли” в системе. Обратная связь особенно необходима при изменении отдельных планов, оказавшихся невыполнимыми и подлежащих пересмотрению.
Схема работы MRP
II
-системы

Результаты использования КИС стандарта MRPII можно свести к следующим положениям:
· получение оперативной информации о текущих результатах деятельности предприятия, как в целом, так и с полной детализацией по отдельным заказам, видам ресурсов, выполнению планов;
· долгосрочное, оперативное и детальное планирование деятельности предприятия с возможностью корректировки плановых данных на основе оперативной информации;
· решение задач оптимизации производственных и материальных потоков;
· реальное сокращение материальных ресурсов на складах;
· планирование и контроль за всем циклом производства с возможностью влияния на него в целях достижения оптимальной эффективности в использовании производственных мощностей, всех видов ресурсов и удовлетворения потребностей заказчиков;
· автоматизация работ договорного отдела с полным контролем за платежами, отгрузкой продукции и сроками выполнения договорных обязательств;
· финансовое отражение деятельности предприятия в целом;
· значительное сокращение непроизводственных затрат;
· защита инвестиций, произведенных в информационные технологии;
· возможность поэтапного внедрения системы, с учетом инвестиционной политики конкретного предприятия.
ERP-система.
Со временем MRPII-система превратилась в систему планирования ресурсов предприятия ERP (Enterprise Resource Planning), называемую иногда также планированием ресурсов в масштабе предприятия (Enterprise-wide Resource Planning). В основе ERP лежит принцип создания единого хранилища данных (Repository), содержащего всю деловую информацию, накопленную организацией в процессе ведения деловых операций, включая финансовую информацию, данные, связанные с производством, управлением персоналом, или любые другие сведения. Это устраняет необходимость в передаче данных от системы к системе. Кроме того, любая часть информации, которой располагает данная организация, становится одновременно доступной для всех работников, обладающих соответствующими полномочиями.
После того, как была доказана возможность применения концепции ERP в условиях производства, стало очевидным, что идея создания единого информационного ресурса может быть использована и коммерческой организацией в целом. Ведь программные средства этого класса дают самые широкие возможности для выявления покупательских предпочтений и повышения эффективности подбора кадров в различных ситуациях. Поэтому сегодня развитие систем для автоматизации управления предприятием продолжается именно в этом направлении.
Отличие ERP от MRPII.
Системы ERP предназначены для управления финансовой и хозяйственной деятельностью предприятий. Это “верхний уровень” в иерархии систем управления предприятием, затрагивающий ключевые аспекты его производственной и коммерческой деятельности, такие как производство, планирование, финансы и бухгалтерия, материально-техническое снабжение и управление кадрами, сбыт, управление запасами, ведение заказов на изготовление (поставку) продукции и предоставление услуг. Такие системы создаются для предоставления руководству информации для принятия управленческих решений, а также для создания инфраструктуры электронного обмена данными предприятия с поставщиками и потребителями.
Очевидно, что все предприятия уникальны в своей финансовой и хозяйственной деятельности. В то же время прогресс в разработке программных решений для задач ERP связан с тем, что наряду со спецификой удается выделить задачи, общие для предприятий самых разных видов деятельности (различные отрасли промышленности, сфера услуг, телекоммуникации, банки, государственные учреждения и др.). К таким общим задачам можно отнести управление материальными и финансовыми ресурсами, закупками, сбытом, заказами потребителей и поставками, управление кадрами, основными фондами, складами, бизнес-планирование и учет, бухгалтерия, расчеты с покупателями и поставщиками, ведение банковских счетов и др.
Системы ERP, в отличие от MRPII, ориентированы на управление “виртуальным предприятием”. Виртуальное предприятие, отражающее взаимодействие производства, поставщиков, партнеров и потребителей, может состоять из автономно работающих предприятий, или корпорации, или географически распределенного предприятия, или временного объединения предприятий, работающих над проектом, государственной программой и др. В ERP добавляются механизмы управления транснациональными корпорациями, включая поддержку нескольких часовых поясов, языков, валют, систем бухгалтерского учета и отчетности.
Эти отличия в меньшей степени затрагивают логику и функциональность систем, и в большей степени определяют их инфраструктуру (Internet/Intranet) и масштабируемость – до нескольких тысяч пользователей. Требования к гибкости, надежности и производительности программного обеспечения и вычислительных платформ неуклонно растут. Растут требования к интеграции систем ERP с приложениями, уже используемыми на предприятии (например, системами проектирования, подготовки производства, учета хода производства и управления технологическими процессами, биллинга и расчета с клиентами и др.), а также с новыми разработками. Система ERP не может решить всех задач управления промышленным предприятием и часто воспринимается как хребет, на основе которого выполняется интеграция с другими приложениями.
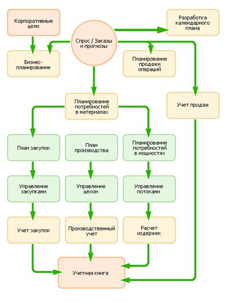
В ERP-системах реализованы следующие основные функциональные блоки:
· Планирование продаж и производства.
Результатом действия блока является разработка плана производства основных видов продукции.
· Управление спросом.
Данный блок предназначен для прогноза будущего спроса на продукцию, Определения объема заказов, которые можно предложить клиенту в конкретный момент времени, определения спроса дистрибьюторов, спроса в рамках предприятия и др.
· Укрупненное планирование мощностей.
Используется для конкретизации планов производства и определения степени их выполнимости.
· Основной план производства
(план-график выпуска продукции). Определяется продукция в конечных единицах (изделиях) со сроками изготовления и количеством.
· Планирование потребностей в материалах
. Определяются виды материальных ресурсов (сборных узлов, готовых агрегатов, покупных изделий, исходного сырья, полуфабрикатов и др.) и конкретные сроки их поставки для выполнения плана.
· Спецификация изделий
. Определяет состав конечного изделия, материальные ресурсы, необходимые для его изготовления, и др. Фактически спецификация является связующим звеном между основным планом производства и планом потребностей в материалах.
· Планирование потребностей в мощностях.
На данном этапе планирования более детально, чем на предыдущих уровнях, определяются производственные мощности.
· Маршрутизация/рабочие центры.
С помощью данного блока конкретизируются как производственные мощности различного уровня, так и маршруты, в соответствии с которыми выпускаются изделия.
· Проверка и корректировка цеховых планов по мощностям.
· Управление закупками, запасами, продажами.
· Управление финансами
(ведение Главной книги, расчеты с дебиторами и кредиторами, учет основных средств, управление наличными средствами, планирование финансовой деятельности и др.).
· Управление затратами
(учет всех затрат предприятия и калькуляция себестоимости готовой продукции или услуг).
· Управление проектами/программами.
В настоящее время применение методологии ERP стало стандартным. Производители, которые надеются иметь успех при возрастающей конкуренции на рынке, должны активно использовать ERP просто для того, чтобы соответствовать производственной эффективности конкурентов.
Преимущества и недостатки ERP-системы.
К преимуществам можно отнести следующее:
· снижение стоимости продукции и услуг за счет эффективности операций;
· уменьшение времени выхода продуктов на рынок;
· снижение издержек и брака;
· улучшение качества продуктов;
· обработка заказов по замкнутому циклу.
Слабыми сторонами ERP-систем на сегодняшний день являются:
· внутренняя сфокусированность;
· ограниченность функций только производством и администрированием;
· отсутствие функций продажи, маркетинга и разработки продуктов;
· реагирование системы на изменения рынка происходят с опозданием;
· эффективность операций может быть скопирована и улучшена конкурентами.
Таким образом, ERP оптимизирует прием заказов, планирование производства, закупку, производство, доставку и управление то есть все внутренние операции. Но так как конкурентное преимущество в ближайшее десятилетие будет определяться созданием и доставкой покупательской ценности, текущая модель ERP недостаточна. Производители должны расширять правила игры и включать нового игрока – покупателя и включать следующие модули:
· управления логистическими цепочками SCM (ранее — DRP, Distribution Resource Planning);
· управления взаимоотношениями с клиентами CRM (ранее назывался модулем автоматизации продаж — Sales Force Automation).
CRM
(Customer relationship management) — система управления взаимодействием с клиентами) — модель взаимодействия, полагающая, что центром всей философии бизнеса является клиент, а основными направлениями деятельности являются меры по поддержке эффективного маркетинга, продаж и обслуживания клиентов. Поддержка этих бизнес-целей включает сбор, хранение и анализ информации о потребителях, поставщиках, партнёрах, а также о внутренних процессах компании. Функции для поддержки этих бизнес-целей включают продажи, маркетинг, поддержку потребителей, управление качеством, обучение и повышение квалификации сотрудников компании, найм и развитие персонала, управление мотивацией персонала. Технологии для поддержки модели CRM должны являться частью общей клиентоориентированной стратегии компании.
Средства автоматизации (программные приложения) CRM-стратегии позволяют повысить эффективность управления взаимоотношениями, а также предоставляют всю необходимую для этого инфраструктуру. К ним относят:
· Системы управления взаимодействием с клиентами (CRM-системы).
· Программно-аппаратные решения для Call-центров.
· Системы технической поддержки внешних и внутренних заказчиков (системы класса Service Desk).
SCM
(Supply Chain Management) —системы управления цепями поставок предназначены для автоматизации и управления всеми этапами снабжения предприятия и для контроля всего товародвижения на предприятии. Система SCM позволяет значительно лучше удовлетворить спрос на продукцию компании и значительно снизить затраты на логистику и закупки. SCM охватывает весь цикл закупки сырья, производства и распространения товара. Исследователи, как правило, выделяют шесть основных областей, на которых сосредоточено управление цепочками поставок: производство, поставки, месторасположение, запасы, транспортировка и информация.
В составе SCM-системы можно условно выделить две подсистемы:
· SCP — (Supply Chain Planning) — планирование цепочек поставок. Основу SCP составляют системы для расширенного планирования и формирования календарных графиков. В SCP также входят системы для совместной разработки прогнозов. Помимо решения задач оперативного управления, SCP-системы позволяют осуществлять стратегическое планирование структуры цепочки поставок: разрабатывать планы сети поставок, моделировать различные ситуации, оценивать уровень выполнения операций, сравнивать плановые и текущие показатели.
· SCE — (Supply Chain Execution) — исполнение цепей поставок в режиме реального времени.
Новая концепция ERPII.
В мировом масштабе ERP можно рассматривать как пройденный этап. В развитых странах большинство корпораций внедрило у себя систему такого класса. Авторитетная консалтинговая компания Gartner Group заявила о завершении эпохи ERP-систем в 1999 году. На смену была предложена концепция управление внутренними ресурсами и внешними связями предприятия ERPII (EnterpriseResourceandRelationshipProcessing).
В настоящее время ERPII-системы являются вершиной прогресса человечества в сфере информационных управленческих решений. Исторически развитие новых концепций протекало в русле поглощения отработанных ранее стандартов (рис. 2).

Рис. 2. Вложенный характер стандартов управления предприятием.
Gartner Group определяет ERPII как бизнес-стратегию и набор специфичных для отрасли приложений, которые позволяют осуществлять внутренние и внешние бизнес-процессы, совместные операционные и финансовые инициативы, и дают возможность оптимизировать их. Ключевые финансовые сферы ERPII - это бухгалтерский учет, купля-продажа, ввод заказов и калькуляция себестоимости. Для того чтобы пакеты ПО можно было считать пакетами ERPII, они должны обладать вышеназванными функциями.
Назначение ERPII заключается не только в оптимизации ресурсов и обработки транзакций традиционного ERP , но и в использовании информации. Данные функции ERP включает в процесс сотрудничества между предприятиями.
Роль ERP не ограничивается только осуществлением купли-продажи в рамках электронной коммерции. Предметная область ERPII распространяется за пределы ERP и затрагивает непроизводственные отрасли. Внутренние функции этих отраслей выходят за пределы широкого понимания производства, распространения и финансов, и объединяют специфические для отраслевого сектора или какой-либо отрасли действия. Сконцентрированные в сети Интернет, рассчитанные на интеграцию архитектуры продуктов ERPII они настолько отличаются от монолитных архитектур ERP, что требуют полной трансформации. ERPII расширяют возможности ERP хранить все данные внутри предприятия до возможностей работы с данными, распределенными по торговому сообществу (рис. 3).

Рис. 3. Новая концепция ERPII.
Таким образом, ERPII — это результат развития методологии и технологии ERP в направлении более тесного взаимодействия предприятия с его клиентами и контрагентами. При этом управленческая информация компании не только используется для внутренних целей, но и служит для развития отношений сотрудничества с другими организациями.
По мнению аналитиков, ERPII имеет большие перспективы именно потому, что она основана на самых передовых управленческих и информационных технологиях.
Таблица 1. Сравнительный анализ систем управления ресурсами предприятия.
| Определение
|
Основные функции
|
| MRP |
Планирование потребности в материалах (Material Requirements Planning) — методология, используемая в управлении производством и обеспечивающая разработку планов и графиков поставки материалов и комплектующих для обеспечения заданной программы производства. |
1) Планирование потребности в материалах, компонентах и продукции.
2) Планирование расписаний доставки, закупочных операций.
3) Планирование производственных мощностей.
|
| MRP II |
Планирование производственных ресурсов (Manufacturing Resource Planning, MRP II) — метод, основанный на использовании планирования потребности в материалах, включающий в себя функции управления складами, снабжением, продажами и производством. Также допускает включение в единую систему функций учёта и управления финансами. |
1) Планирование развития бизнеса.
2) Планирование продаж.
3) Планирование потребностей в сырье и материалах.
4) Планирование производства.
5) Планирование производственных мощностей.
6) Выполнение плана производства.
7) Выполнение плана потребности в материалах.
8) Осуществление обратной связи.
|
| ERP |
Управление ресурсами предприятия (Enterprise Resource Planning) —методология эффективного планирования и управления всеми ресурсами предприятия, которые необходимы для осуществления продаж, производства, закупок и учета при исполнении заказов клиентов в сферах производства, дистрибьюции и оказания услуг.
|
1) Планирование продаж и производства. Управление спросом.
2) Планирование потребностей в материалах.
3) Спецификация изделий.
4) Планирование потребностей в мощностях.
5) Проверка и корректировка цеховых планов по мощностям.
6) Управление закупками, запасами, продажами.
7) Управление финансами.
8) Управление затратами.
|
| ERPII |
Управление внутренними ресурсами и внешними связями предприятия ERPII (EnterpriseResourceandRelationshipProcessing).
— это результат развития методологии и технологии ERP в направлении более тесного взаимодействия предприятия с его клиентами и контрагентами.
|
Включает все функции ERP + дополнительные модули:
1) CRM (Customer relationship management) — система управления взаимодействием с клиентами.
2) SCM(Supply Chain Management) —системы управления цепями поставок.
|
Таблица 2. Сравнительная характеристика различных способов внедрения
ERP
-систем.
| Краткая характеристика
|
Преимущества
|
Недостатки
|
Сфера применения
|
| Предприятия должны отказаться от всех своих систем и сразу установить единую ERP-систему |
- быстрота внедрения;
- единая аппаратная платформа
|
- необходимость удаления старых систем;
- большие затраты
|
- создаваемые предприятия;
- полностью реорганизуемые предприятия
|
| Преследуется цель как можно быстрее запустить один или несколько модулей ERP-системы и отказаться от причудливого реинжиниринга, оставляя проведение последнего и процедуру инсталляции других модулей на более поздний срок |
- быстрота внедрения;
автоматизация ключевых процессов;
- отказ от реинжиниринга
|
- сложности при внедрении системы на уровне всего предприятия;
-дополнительные затраты на реинжиниринг
|
- малые предприятия |
| Независимые ERP-системы или их компоненты устанавливаются в каждом подразделении, а общие функции, такие как финансы и бухгалтерский учет, завязываются между собой. Системы сцепляются между собой только для того, чтобы можно было обмениваться ключевой для корпорации информацией и получать глобальные данные по всем подразделениям или по процессам, единым для различных подразделений |
- возможность отладки ошибок в ходе поэтапного внедрения;
- сравнительно небольшие финансовые затраты
|
- затянутость сроков внедрения |
- крупные и средние предприятия |
СПИСОК ИСПОЛЬЗОВАНЫХ ИСТОЧНИКОВ:
1. http://www.gorod.ru/cours/erp/history
2. http://ru.wikipedia.org
3. А. С. Самардак. Корпоративные информационные системы: Владивосток, 2003.
|