Министерство образования Российской Федерации
Российский государственный гуманитарный университет
Факультет информатики
Кафедра общей информатики
Дипломная работа
Анализ состояния геоинформационных технологий в решении типовых задач управления региональной недвижимостью Тульской области
студента 5 курса очной формы обучения
Губарева Сергей Владимирович
Допущена к защите в ГАК
Заведующий кафедрой общей информатики
А.Е. Сатунина
Научный руководитель
кандидат экономических наук, доцент
С. В. Шишиморов
Москва 2010
Оглавление
Введение5
1. Типовые задачи управления недвижимостью
1.1 Сделки с недвижимостью и регистрация прав
1.1.1 Купля-продажа зданий и сооружений
1.1.2 Аренда зданий и сооружений
1.2 Кадастровый учет
1.3 Городское зонирование и регулирование землепользования
2. Обзор современных геоинформационных технологий
2.1 Обзор существующих ГИС-ориентированных решений
2.1.1 MGE
2.1.2 GeoMedia®
2.1.3 SICAD/open
2.1.4 ARC/INFO
2.1.5 Платформа MicroStation GeoGraphics
2.1.6 AutoCAD Map
2.1.7 Семейство продуктов GeoMedia
2.1.8 MapInfo
2.1.9 ArcView и комплексные решения ESRI
2.1.10 Atlas GIS
2.1.11 WinGIS
2.1.12 CADdy
2.1.13 WinCAT
2.1.14 ГИС «Панорама»
2.1.15 ГИС «Альбея»
2.1.16 SINTEKS
2.1.17 GeoGraph/GeoDraw
2.1.18 ГИС ГрафИн
2.1.19 GeocadSystem
2.2 Обзор ГИС-технологий, применяемых при решении задач управления региональной недвижимостью Тульской области
2.2.1 Автоматизация обработки землеустроительной информации – Geocad System
2.2.1.1 Технология работы без использования ГИС-технологий
2.2.1.2 Технология работы с использованием Geocad System
2.2.2 Ведение государственного земельного кадастра объектов недвижимости
2.2.2.1 Сущность земельного кадастра и технология его ведения без применения ГИС-ориентированных решений
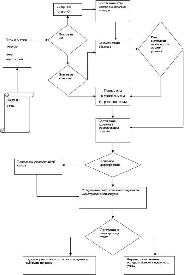
2.2.2.1.1 Создание «Плана объектов»
2.2.2.1.2 Проверка результатов межевания
2.2.2.1.3 Утверждение результатов формирования
2.2.2.2 Кадастровый учет с применением программного комплекса «ЕГРЗ» и геоинформационных технологий
3. Сравнительный анализ геоинформационных технологий в решении типовых задач управления недвижимостью
4. Разработка конвертера данных ГИС GeoCad
4.1 Организация хранения данных. Входная и выходная информация
4.2 Организация конвертации данных
Забиваем Сайты В ТОП КУВАЛДОЙ - Уникальные возможности от SeoHammer
Каждая ссылка анализируется по трем пакетам оценки: SEO, Трафик и SMM.
SeoHammer делает продвижение сайта прозрачным и простым занятием.
Ссылки, вечные ссылки, статьи, упоминания, пресс-релизы - используйте по максимуму потенциал SeoHammer для продвижения вашего сайта.
Что умеет делать SeoHammer
— Продвижение в один клик, интеллектуальный подбор запросов, покупка самых лучших ссылок с высокой степенью качества у лучших бирж ссылок.
— Регулярная проверка качества ссылок по более чем 100 показателям и ежедневный пересчет показателей качества проекта.
— Все известные форматы ссылок: арендные ссылки, вечные ссылки, публикации (упоминания, мнения, отзывы, статьи, пресс-релизы).
— SeoHammer покажет, где рост или падение, а также запросы, на которые нужно обратить внимание.
SeoHammer еще предоставляет технологию Буст, она ускоряет продвижение в десятки раз,
а первые результаты появляются уже в течение первых 7 дней.
Зарегистрироваться и Начать продвижение
4.3 Выбор среды программирования для реализации конвертера
4.4 Требования к аппаратному и программному обеспечению
4.5 Разработка и тестирование программного модуля
4.6 Инструкция пользователю
5. Анализ эффективности использования геоинформационных технологий
5.1 Эффективность использования ГИС в решении типовых задач управления региональной недвижимостью
5.2 Экономическая эффективность использования конвертера данных ГИС GeoCad
Заключение
Список используемой литературы
Приложение
Введение
Несмотря на то, что карты используются тысячи лет, только сравнительно недавно, около 40 лет назад, графическая и описательная информация были объединены для создания первой географической информационной системы (геоинформационной системы, ГИС).
Одни из первых ГИС появились в организациях связанных именно с управлением объектами недвижимости, так как эта сфера их применения наиболее очевидна. Развитие ГИС было связано с бурным развитием информационных технологий в целом и, в первую очередь, с развитием аппаратной базы. Первые ГИС представляли собой целые комнаты, занятые аппаратурой и километры полок, заполненных перфокартами с пространственной и описательной информацией об объектах (координатами), и следовательно они были доступны только крупным организациям. Первые же общедоступные, полнофункциональные ГИС, способные работать на привычных персональных компьютерах, появились чуть более 10 лет назад – в 1994 г (Arcview), бурное развитие которых следует связывать именно с ними. ГИС быстро адаптировались к этой новой, более дешевой платформе, и цена систем начала падать по мере того, как число пользователей и организаций, которые могли бы позволить себе ГИС, увеличивалось. Сегодня популярность ГИС объясняется еще и тем, что до 85% всех существующих в мире БД содержит географическую информацию, используя которую можно привязать и все остальные данные к карте и получить качественно новые возможности для анализа.
ГИС – это современная компьютерная технология для картирования и анализа объектов реального мира, а также событий, происходящих на нашей планете. Эта технология объединяет традиционные операции работы с базами данных, такими как запрос и статистический анализ, с преимуществами полноценной визуализации и географического (пространственного) анализа, которые предоставляет карта.
ГИС включают в себя следующие элементы:
Исполнители – применение технологий ГИС не возможно без людей, так как это они работают с программными продуктами и разрабатывают планы их использования при решении реальных задач. Это могут быть как операторы, программисты, так и руководители департаментов и компаний.
Сервис онлайн-записи на собственном Telegram-боте
Попробуйте сервис онлайн-записи VisitTime на основе вашего собственного Telegram-бота:
— Разгрузит мастера, специалиста или компанию;
— Позволит гибко управлять расписанием и загрузкой;
— Разошлет оповещения о новых услугах или акциях;
— Позволит принять оплату на карту/кошелек/счет;
— Позволит записываться на групповые и персональные посещения;
— Поможет получить от клиента отзывы о визите к вам;
— Включает в себя сервис чаевых.
Для новых пользователей первый месяц бесплатно.
Зарегистрироваться в сервисе
Аппаратные средства – компьютер, принтер, сканер (для перевода графической информации в цифровую) и т.д.
Программное обеспечение ГИС содержит функции и инструменты, необходимые для хранения, анализа и визуализации географической, или, что тоже самое – пространственной информации
Данные о реальном мире – данные должны быть привязаны к географическим координатам или к другим географическим объектам: административным районам города, улицам, кварталам, торговым точкам.
В результате на «выходе» получаем отображение реального мира, интеграцию данных, на основе которых осуществляется анализ, моделирование и либо приниматся решения, либо вырабатываются гипотезы (рекомендации) для тех, кто их принимает.
Первый удачный опыт использования принципа комплексирования (совмещения и наложения) пространственных данных с помощью согласованного набора карт относится к XVIII веку. Французский картограф Луи-Александр Бертье использовал прозрачные слои, накладываемые на базовую карту, и показывал перемещение войск в сражениях. Сегодня именно эта идея реализована в ГИС. Данные хранятся в виде отдельных слоев и добиваться желаемого изображения можно включая и отключая слои.
Какие возможности дает работа при помощи ГИС:
во-первых, в ГИС можно работать с картой, т.е. отображать информацию на карте;
во-вторых, в ГИС можно работать с атрибутивной информацией, в виде таблиц;
и, в-третьих, ГИС осуществляет привязку атрибутивной информации к карте, другими словами атрибутивная и картографическая информация взаимосвязаны.
В итоге ГИС позволяет легко и оперативно работать с информационными ресурсами.
К примеру, выбрав на территории города интересующую область (район города, районного центра и пр.), и указав в нем конкретный квартал, получаем информацию о том сколько проживает людей в этом квартале, какова средняя стоимость жилья на данной территории, и так далее.
Причем в ГИС осуществляется интеграция данных, благодаря чему Вы получаете разного рода информацию по интересующей Вас территории. Вам не потребуется искать данные в огромном количестве таблиц, а получаете все и сразу.
Очень важным преимуществом является то, что в таблице нельзя увидеть того, что можно увидеть с помощью ГИС. А именно: каково расположение объекта недвижимости относительно других территорий, имеются ли подъездные пути и коммуникации, удалённость от городских и районных центров, стоимость участков, и, как следствие, их экономическая привлекательность, а также многие другие характеристики. Эти сведения очень важны при проведении анализа территории.
Исходя из перечисленных преимуществ использование ГИС и, соответственно, ГИС-ориентированных приложений, программных комплексов, в управлении недвижимостью выглядит довольно привлекательно.
Объектом исследования является управление региональной недвижимостью Тульской области.
Предметом исследования являются геоинформационные технологии управления региональной недвижимостью Тульской области.
Цель дипломной работы – сравнительный анализ технологий при решении типовых задач управления региональной недвижимостью, а также выработка обоснованных предложений по реорганизации существующих технологий.
Практическое значение работы состоит в комплексном анализе использования и развития современных геоинформационных технологий, а также в поддержке выработки управленческих решений по использованию ГИС-ориентированных сред и приложений, разработке программы-конвертера данных одной ГИС в другую.
Результаты работы могут быть использованы в земельных и градостроительных комитетах, в федеральных органах, осуществляющих управление региональной недвижимостью, в организациях, осуществляющих ведение государственного земельного кадастра, риэлтерских агентствах, а также других организациях и компаниях, использующих или планирующих использовать для своей деятельности геоинформационные технологии с целью управления недвижимостью.
1. Типовые задачи управления недвижимостью
К типовым задачам управления недвижимостью относятся различные сделки, осуществляемые в отношении объектов недвижимости, а также их государственный кадастровый учёт, управление объектами региональной недвижимости для эффективного выполнения задач зонирования городских территорий и регулирования городского землепользования.
1.1 Сделки с недвижимостью и регистрация прав
1.1.1 Купля-продажа зданий и сооружений
Здания и сооружения как объекты недвижимости обладают специфическими чертами – прочной связью с землей, особой ценностью, непотребляемостью в процессе использования и т.п. Существуют специальные правила, регулирующие участие таких объектов в имущественном обороте. Специфическими качествами этих объектов обусловлены жесткие требования к форме договора купли-продажи недвижимости, правило о государственной регистрации перехода права собственности на недвижимость, специальный порядок передачи недвижимости и другие особые условия.
Требования к форме договора продажи недвижимости сводятся к тому, что такой договор должен быть заключен в письменной форме в виде единого документа, подписанного сторонами. В отличие от общих правил, регламентирующих последствия несоблюдения простой письменной формы сделки, нарушение требований, предъявляемых к форме договора продажи недвижимости, влечет его недействительность.
Учитывая, что здания и сооружения неразрывно связаны с землей, в Гражданском кодексе (ГК) содержатся нормы, определяющие правовое положение земельного участка, на котором находится соответствующий объект недвижимости, в случае его продажи. При таких обстоятельствах покупателю одновременно с передачей права собственности на здания и сооружения передаются права на ту часть земельного участка, которая занята этой недвижимостью и необходима для ее использования.
Необходимо отметить, что государственной регистрации подлежит не сам договор продажи недвижимости, а переход права собственности по такому договору от продавца к покупателю.
Центральное место среди принципов регистрации прав на недвижимое имущество занимает принцип специальности. В соответствии с ним в единый государственный реестр объектов недвижимости заносятся записи о правах, касающиеся конкретных объектов недвижимости. Критерием государственной регистрации выступает само недвижимое имущество, а не имена его собственников или какой-либо документ, удостоверяющий соответствующее право. Таким образом, основное содержание принципа специальности заключается в необходимости обеспечить укрепление прав относительно строго определенного недвижимого имущества. Собственник или иной владелец недвижимости в силу самых разнообразных обстоятельств может постоянно меняться, а переход имущества не всегда обусловлен оформлением тех или иных документов.
Гражданский кодекс Российской Федерации предусматривает регистрацию прав на недвижимое имущество. Следовательно, возникает потребность в признании принципа специальности и отказе от системы регистрации прав на недвижимость.
Покупатель здания, сооружения одновременно с передачей ему права собственности на указанные объекты получает права на ту часть земельного участка, которая занята этой недвижимостью и необходима для ее использования. Природа этих прав зависит от того, является ли продавец недвижимости собственником соответствующего земельного участка. В этом случае передаваемое покупателю право на земельный участок определяется договором (право собственности, право аренды и т.п.). Если же в договоре отсутствует условие о передаваемом покупателю праве на земельный участок, он становится собственником той части земельного участка, которая занята проданной ему недвижимостью и необходима для ее использования.
При продаже недвижимости, находящейся на земельном участке, не принадлежащем продавцу на праве собственности, покупатель недвижимости получает право пользования соответствующей частью земельного участка на тех же условиях, что и продавец недвижимости. Законом или договором между собственником земли и продавцом могут быть предусмотрены условия пользования земельным участком, не позволяющие продажу находящейся на этом земельном участке недвижимости либо допускающие это только с согласия собственника земли.
1.1.2 Аренда зданий и сооружений
Аренда зданий и сооружений – самостоятельный предмет правового регулирования. Содержанием договора аренды данного вида имущества является передача арендодателем здания или сооружения арендатору во временное владение и пользование или во временное владение и принятие объекта аренды последним. Помимо фактической передачи здания (сооружения), сторонам необходимо составить и подписать передаточный акт или иной документ о передаче.
В законодательстве четко регламентирована форма, в которой должен быть заключен договор аренды здания или сооружения – простая письменная форма путем составления одного документа, подписанного сторонами. Тем самым исключена возможность оформления договора путем обмена документами посредством почтовой, телеграфной или иной связи, позволяющей достоверно установить, что документ исходит от стороны по договору. Несоблюдение формы договора аренды здания или сооружения влечет его недействительность независимо от срока действия и участников договора.
Законодательством не установлены ни максимальный, ни минимальный срок аренды здания или сооружения, стороны вправе самостоятельно определить в договоре характер аренды (краткосрочный или долгосрочный). Однако срок действия договора является существенным условием договора, и стороны обязаны его указать. Если все же срок не указан, то договор считается заключенным на неопределенный срок. В этом случае каждая из сторон вправе в любое время отказаться от договора, предупредив об этом другую сторону за три месяца (в контракте можно оговорить иной срок).
Объектом данного договора являются здания и сооружения. Здания подразделяются на жилые и нежилые. Юридические лица могут арендовать жилые помещения исключительно для проживания граждан. К нежилым относятся здания, используемые для производственных, торговых, административных, культурно-просветительских, научно-исследовательских, учебных, лечебных, складских и других целей. Жилые здания могут включать в себя нежилые помещения (поликлиники, магазины, столовые и т.п.). Гораздо реже нежилые здания могут иметь жилые помещения (служебные квартиры в здании, используемом под контору).
Здания, расположенные на земельном участке делят на основные и служебные. К основному относится здание, являющееся главным по капитальности постройки, архитектурным признакам по своему назначению. Строение, выполняющее обслуживающую роль по отношению к основному зданию, причисляют к служебному (сараи, бытовки, мастерские, гаражи т.п.).
В качестве объекта государственной регистрации недвижимого имущества может быть определено основное здание без служебных строений с конкретным порядковым номером по улице (переулку) либо основное здание и служебные строения, расположенные на одном земельном участке.
Предприятия могут сдавать в аренду недвижимое имущество, принадлежащее им на праве хозяйственного ведения, только с согласия собственника.
Федеральное предприятие не имеет права сдавать в аренду здания или сооружения без согласия Государственного комитета РФ по управлению государственным имуществом.
В соответствии со ст.6 Федерального Закона “Об общих принципах организации местного самоуправления в Российской Федерации” сдача в аренду объектов недвижимости, относящихся к муниципальной собственности, входит в компетенцию органов местного самоуправления.
При определении права арендатора на соответствующий земельный участок необходимо учитывать установленные законодательством ограничения. Так, земельный участок может предоставляться на праве пожизненно наследуемого владения только гражданам.
1.2 Кадастровый учет
Ведение государственного земельного кадастра на всей территории Российской Федерации представляет собой последовательные действия по сбору, документированию, накоплению, обработке и хранению сведений о земельных участках. Основным процессом ведения государственного земельного кадастра является государственный кадастровый учет земельных участков.
государственный кадастровый учет земельных участков включает следующие действия:
проверку представленных заявителем документов;
составление описания земельного участка в едином государственном реестре земель (ЕГРЗ);
присвоение кадастрового номера земельному участку;
изготовление кадастрового плана земельного участка с нанесением участка на дежурную кадастровую карту (ДКК);
формирование кадастрового дела земельного участка.
В технологической схеме ведения государственного земельного кадастра предусмотрены следующие основные процедуры:
документационное обеспечение государственного кадастрового учета;
кадастровое формирование земельного участка;
кадастровый учет земельного участка в ЕГРЗ;
подготовка кадастрового плана земельного участка;
внесение в ЕГРЗ изменений в сведения об учтенном земельном участке.
Формирование земельного участка как объекта кадастрового учета представляет собой процедуру описания земельного участка в соответствии с заявкой и установленными правилами кадастрового учета и в объеме, необходимом для внесения сведений в ЕГРЗ.
Кадастровое формирование может проводиться:
по результатам межевания земель;
по декларативному принципу (по данным заявителя).
1.3 Городское зонирование и регулирование землепользования
В настоящий момент городское зонирование, т.е. разделение города на определенные участки по географическому, экономическому и ряду других факторов, выполняются в электронном виде. Далее рассмотрены основные задачи и пути их решения в Тульской области, в частности, в областном центре.
Главные задачи в рамках городского зонирования:
– установка геоинформационной системы MapInfo. Подготовка специалиста и оснащение рабочего места. Выбор и установка другого программного обеспечения (СУБД, текстовый редактор, векторизатор, средства работы с Internet);
– создание или актуализация существующей компьютерной плана-схемы города, которая является основой для зонирования территории города. Данная задача была успешно решена сотрудниками Федерального государственного учреждения «Земельная кадастровая палата» по Тульской области;
– выбор характера работы с данными и соответствующей СУБД, создание баз данных имеющих пространственную привязку или привязка существующих баз данных по городским объектам, подготовка специалиста по работе с БД (разумеется в минимальном объеме). Такие базы данных должны помогать принимать решения по проблемам городского зонирования.
– выбор провайдера, подключение к Internet, подготовка специалиста по работе в Internet, возможно выход на удаленные базы данных;
– организация тиражирования графических материалов и текстов.
Аппаратные средства (компьютер, периферия) должны соответствовать выбранной геоинформационной системе, которая является ядром средств автоматизации привлекаемых для решения задач зонирования. Для решения сложных общегородских задач, создания городских БД большого объема, мониторинга городской территории включающего в себя регулярную обработку аэрокосмической съемки следует ориентироваться на высокопроизводительные UNIX-станции, а в качестве ГИС выбирать ArcInfo, MGE и т.п. Стоимость таких комплексов колеблется от нескольких десятков до сотен тысяч долларов. Каждый такой комплекс требует конкретного экспертного анализа. В таком комплексе задачи зонирования будут использовать лишь незначительную часть ресурсов. Для городской администрации создание такого комплекса в настоящее время представляется нецелесообразным. Даже при наличии достаточного финансирования создание таких комплексов в городе оправдано только при наличии уже наполненных баз данных большого объема (гигабайты информации). Создание и наполнение таких БД может осуществляться на обычных ПК.
Какой должна быть ГИС для решения только задач зонирования? Она должна быть недорогой, ориентированной на ПК (IBM-совместимый), позволяющей оперативно вносить изменения, ориентированной на современные оперативные системы и методы работы с базами данных, иметь средства разработки программных приложений.
Все работы непосредственно связанные с корректировкой карты зонирования могут вестись на одном персональном компьютере. Следует подчеркнуть, что этого недостаточно для решения даже части проблем городского хозяйства и управления объектами региональной недвижимости. Таким образом, этот единственный компьютер должен быть свободен от всех посторонних задач, кроме задач ведения карты зонирования, разработки текстовых документов, организации доступа к удаленным БД.
При работе над задачами зонирования полезно использовать разнообразную информацию городских служб. В городском масштабе следует следить за форматами создаваемых БД. Рекомендуется использование наиболее стандартных форматов: dBase, Access (для ПК) и Oracle (для UNIX-станций). Такие “отраслевые” БД не имеет смысла объединять на одном сервере, следует пользоваться методами работы в среде распределенных БД.
В самом общем виде информация разделяется на несколько групп: описание городской структуры, описание разнообразных точечных объектов в городе, описание самой системы зонирования.
Особое значение имеет информация об улицах. Она не только служит справочным материалом, но и обеспечивает решение задачи “геокодирования”, то есть автоматической связи внешней таблицы данных по различным городским объектам имеющей адреса этих объектов с точками карты города. Для решения задач зонирования в минимальном объеме, необходимо иметь карту масштаба 1:30000 - 1:10000 с указанием границ кварталов; для более полного обеспечения зонирования надо иметь карту масштаба 1:2000 - 1:500 с указанием границ участков и границ домов (лучше с указанием высоты). Такие более подробные карты могут охватывать только часть территории, где трудно провести границ зон, и блоки имеющие “представительный” характер, на примере которых можно установить правила которые должны действовать в данной зоне.
Принятие решения о границах и типах зон мало связано с компьютерными методами. ГИС служит лишь для информационной поддержки принятия решения. Но при наличии соответствующих средств автоматизации, следует проводить границы зон и описывать зоны в ГИС. Структура таблицы должна содержать, как минимум, идентификатор зоны, ссылку на текст закона или регламента, название зоны. Наличие ссылки и соответствующим образом структурированный текст закона и регламента позволяет при работе с картой зонирования в ГИС оперативно получать развернутую справку по выбранной зоне. Все изменения должны также проводиться на компьютере. При необходимости иметь легальную “твердую” копию, ее следует получать как компьютерную печать. Вообще все проблемы печати как рабочей, так и тиража карт следует решать с помощью ГИС.
Как было уже сказано важную роль играет таблица улиц города. По ним происходит привязка точечных объектов. Желательно, чтобы объект привязывался не к осевой линии улицы, а в соответствующую номеру дома сторону от оси, так чтобы точка привязки попала внутрь квартала. Это позволит более наглядно увидеть плотность данной функции на территории города, если таких точечных объектов будет порядка сотен и тысяч.
Таким образом, подводя итог рассмотрению типовых задач управления региональной недвижимостью, следует отметить разнообразие и различную степень сложности решаемых задач. Далее будут рассмотрены конкретные решения задач управления региональной недвижимостью Тульской области, в частности, кадастровый учёт объектов недвижимости и приложения ГИС в области коммерческого использования геоинформации.
2.
Обзор современных геоинформационных технологий
2.1 Обзор существующих ГИС-ориентированных решений
Для реализации больших ГИС-проектов, очевидно, необходима системная интеграция ГИС-продуктов. А это подразумевает не просто поставку оригинальных продуктов, но и построение на их основе работающих современных, мощных и производительных решений для автоматизации организаций, создающих, хранящих, обрабатывающих и управляющих пространственной информацией. Клиенты этих решений могут быть из разных сфер экономики и правительства любого уровня – от муниципального до федерального. Для решения задач управления недвижимостью вообще, а для организации ведения единого государственного кадастра объектов недвижимости и некоторых других реестров тем более, требуется разработка и внедрение не отдельных ГИС-оболочек, а именно комплексных решений автоматизации, включающих в себя как непосредственно ГИС, так и различные системы управления базами данных, экспертные системы и телекоммуникационные средства. Мы рассмотрим наиболее популярные зарубежные и отечественные разработки комплексных систем, их достоинства и недостатки, а также системы и технологии, применяемые для управления объектами региональной недвижимости в Тульской области.
2.1.1 MGE
MGE (Modular GIS Environment)— модульная ГИС-среда до недавнего времени флагман в большой пирамиде ГИС-продуктов, производимых компанией INTERGRAPH. MGE – это полнофункциональная инструментальная ГИС, насчитывающая в своём составе более 60 модулей различного функционального назначения, и одновременно – сквозная производственная картографическая система. Спектр функциональности модулей MGE невероятно широк и незаменим для тех приложениях, где продукты другого класса не могут решить всех проблем.
В качестве базового графического ядра в системе MGE используется векторный редактор корпорации Beantly – Microstation J (SE). Все приложения MGE являются программными надстройками над MicroStation, который представляет собой мощный многофункциональный графический редактор и имеет развитые средства создания собственных программных приложений.
В основе программных средств создания и манипулирования базами картографических данных MGE лежит традиционная для такого уровня ГИС модель линейно-узловой топологии пространственных объектов с традиционной послойной организацией и связанная с ними описательная или атрибутивная информация, хранимая во внешней СУБД.
Среди всей совокупности продуктов MGE три модуля являются базовыми, поскольку содержат основные функции создания и сопровождения ГИС проекта. Это MGE Basic Nucleus – ядро системы, MGE Basic Administrator – основной администратор и MGE Base Mapper – базовый картографический модуль. Наличие этих продуктов в системе необходимо практически при любой конфигурации рабочих мест. Набор дополнительных приложений MGE в системе зависит от конкретной решаемой задачи.
Взаимодействие системы с табличной базой данных обеспечивает модуль RIS –Relational Interface System, входящий в стандартную поставку базовых продуктов MGE. MGE может работать с такими известными промышленными СУБД как SYBASE, ORACLE, INFORMIX, INGRES, MS SQL, DB2 и т.д., имеется поддержка механизма ODBC для связи с реляционными базами данных.
Таким образом, интегрируя самый широкий в мире набор инструментов в единую среду, MGE позволяет создавать производственные циклы полностью на цифровой основе, что исключает дополнительные затраты клиента на оборудование. Все основные технологические циклы топографо-геодезического производства – полная фотограмметрическая обработка материалов аэрофотосъемки, обработка геодезических измерений, «формирование геоинформационной базы данных, подготовка карт к изданию, типографская обработка оригиналов до получения цветоделёных диапозитивов и т. д. – организуются на одном и том же рабочем месте. MGE работает в среде операционной системы Windows.
2.1.2 GeoMedia®
GeoMedia® – первый основанный на технологии Jupiter продукт корпорации Intergraph в области ГИС. Это универсальный географический клиент, призванный играть роль «настольного» ГИС-инструментария для удовлетворения потребностей широкого круга пользователей в географической информации. Благодаря возможностям чтения, интеграции и совместного анализа данных из разнородных источников (наиболее популярных форматов ГИС, САПР и БД), GeoMedia® способна дополнить или заменить геоинформационные системы предыдущего поколения – такие как продукты MGE и FRAMMETM.
GeoMedia® – «настольный» аналитический инструмент, предназначенный, прежде всего для поддержки принятия решения на всех уровнях. Пользователь GeoMedia® получает полный набор функций для реализации географического анализа. Открытость продукта позволяет вести свои собственные базы данных (как табличные, так и пространственные), создавать из них тематические слои карты, изображать результаты пространственного анализа и анализа атрибутивных данных в виде выборок из слоя или самостоятельных слоев, вносить необходимые изменения в существующие данные, формировать тематические карты, содержащие только необходимый набор слоев, интегрировать базы данных с картографическими данными и многое, многое другое... Не лишним здесь будет упомянуть широкие возможности вывода на печать карт, таблиц, графиков и диаграмм. Текущий список форматов, с которыми работает продукт, изначально включает ГИС-форматы корпорации Intergraph, такие, как MGE, MGE Segment Manager, FRAMMETM, а также форматы Arc/Info, Oracle® SDO, Microsoft Access®, AutoCad® DWG/DXF, MicroStation® и множество растровых форматов, как широко известных, так и специализированных
2.1.3 SICAD/open
Пакет SICAD/open (Simmence, Germany) предназначен для построения глобальных геоинформационных систем. Пример этого продукта идеально иллюстрирует возможности использования графических, вычислительных и сетевых возможностей в открытых распределенных системах.
SICAD/open – это комплексная система интеграции взаимозависимых описателей информации и графических объектов в банке географических данных. Изменения в одной области автоматически отображаются в другой. В качестве информационной основы используется корпоративные СУБД INFORMIX или ORACLE, что позволяет использовать преимущества стандартной системы управления базами данных клиент-сервер:
- SQL в качестве пользовательского языка запросов;
- комплексную интеграцию;
- коллективный доступ;
- возможность сетевой распределенной обработки.
SICAD/open организует геометрические объекты в ячейки, которые хранятся в базе данных INFORMIX в элементах BLOB (Binary Large Objects). Разбиение на ячейки осуществляется автоматически. Поэтому время доступа к отдельному элементу не зависит от общего объема информации в базе данных.
SICAD/open является, комбинированной растрово-векторной системой, которая предлагает все инструменты для ввода, хранения, обработки и вывода растровых и векторных данных: геодезических, топографических и аэрофотосъемки. Решения имеют модульную структуру. В соответствии с заданной иерархией, на базе основной системы SICAD и банка географических данных можно из отдельных компонентов составлять комплексные индивидуальные решения, например:
– топографические карты для землеустройства;
– анализ окружающей среды и экономика сточных вод;
– ведение многоцелевых кадастров;
– коммунальное применение и региональное планирование;
– тематические карты;
– проектирование и прокладка дорог и коммуникаций.
Такие стандартные форматы графических данных, как, например, DXF и EDBS, позволяют производить обмен данными между SICAD/open и другими системами проектирования (например, SIGRAPH, AutoCAD и др.).
Сетевые возможности баз данных и коммуникационные интерфейсы создают гибкие возможности распределенной обработки, позволяют соединять по сети разнообразные банки географических данных, данные различных применений.
2.1.4 ARC/INFO
ARC/INFO, ведущий программный продукт компании ESRI – высокоуровневая ГИС-система. Работает на UNIX рабочих станциях и на PC под ОС Windows NT (2К, ХР, Vista). К базовому пакету системы ARC/INFO можно дополнительно приобрести ряд модулей расширения, предоставляющих пользователям много новых возможностей работы с геоданными. ARC/INFO имеется на широком диапазоне вычислительных платформ, что позволяет максимально гибко создавать конфигурации системы. В том числе версии ARC/INFO имеются на мини-ЭВМ: PRIME, DECVAX, DATA GENERAL; рабочих станциях: SUN. Tektronix. IBM RT, Apollo, Olivetti, Hewlett Packard, VAX, DATA General; персональных ЭВМ: IBM PC AT, PS/2.
К сожалению Arc/Info обладает наименьшей переносимостью как самой системы, так и ее приложений ввиду различий в возможностях версий и языка. Аналитические возможности и возможности моделирования наиболее богаты в Arc/Info, в основном, за счет наличия мощных модулей расширения.
Безусловно, Arc/Info наиболее громоздкая и требует очень значительных вычислительных ресурсов, сложна в освоении и чрезвычайно дорогостоящая система. Однако, это всего лишь взгляд программистов-разработчиков. Реальная ситуация сегодня на зарубежном рынке выглядит по-другому. В развитых странах на рынке геоинформационных систем лидером является Arc/Info ввиду широкого распространения редких пока для России UNIX-платформ, на которых эта система раскрывает свои возможности наилучшим образом. Arc/Info пытается претендовать на роль стандарта de facto как средство объединения различных прикладных систем и, вообще, как ГИС-компонента любой системы, представляемой правительственным службам США.
Многие ведущие компании (Haliburton, LandMark, GeoQuest, WesternAtlas и др.), интегрируют свое аналитическое и моделирующие программное обеспечение (ПО) с Arc/Info, используют Arc/Info и Oracle как программный интерфейс к своим программам. В нашей стране ситуация иная. Первое проникновение Arc/Info в нашу страну было связано с кампанией «дарения» РС-версий этой системы различным организациям в 1990-1991г.г. Сейчас на Arc/Info пытаются ориентироваться некоторые крупные организации, в том числе региональные информационные компьютерные центры Роскомнедра. Трудности ее распространения связаны не с тем, что UNIX-станции заметно дороже IBM РС, а с тем, что ПО для них, в том числе Arc/Info, намного дороже, чем для IBM РС. Поэтому широкого распространения Arc/Info, по крайней мере, для UNIX-платформы, в обозримом будущем может и не найти.
2.1.5 Платформа MicroStation GeoGraphics
Компания Bentley начала самостоятельную работу на российском рынке, предлагая платформу MicroStation GeoGraphics на базе своего известного продукта MicroStation для построения географических информационных систем. MicroStation GeoGraphics позиционируется на рынке как самостоятельная геоинформационная система, но ее скорее следует рассматривать как инструментарий для разработки собственных приложений, поскольку каждый проект требует индивидуального подхода в плане настроек интерфейса, создания макросов и дополнительных модулей. Мощные инструментальные средства позволяют разрабатывать любые рабочие места в соответствии с идеологией проекта. Главное достоинство GeoGraphics заключается в том, что это интеграционная ГИС-платформа высокого уровня. То есть все многообразие инструментов MicroStation остается доступным пользователю GeoGraphics как разработчику, и, кроме этого, предоставляется возможность создания собственных специализированных приложений на базе GeoGraphics.
MicroStation GeoGraphics работает напрямую с СУБД Oracle и через драйверы ODBC с СУБД MS Access , FoxPro, INFORMIX, SQL Server и др.
Интерфейс MicroStation GeoGraphics можно настроить в соответствии с назначением каждого рабочего места, так чтобы проект, все необходимые инструменты, меню и команды меню были всегда «под рукой». В системе разработаны очень мощные инструменты автоматического отслеживания и исправления топологических ошибок типа двойных, пересекающихся, частично совпадающих, разорванных линий и т.д.
Отметим, что Мосгоргеотрест использует платформу MicroStation, сегодня число рабочих мест в Мосгоргеотресте достигло шестидесяти. ПО Bentley используется в нескольких производственных отделах для решения различных задач: обновления цифровых карт по данным полевых изысканий и аэрофотосъемки, актуализации единого растрового поля планшетов М 1:10000 и 1:2000, их поэтапной векторизации. Ведение топоосновы города на MicroStation привело к тому, что формат данных DGN все шире используется в различных организациях Москвы. В этом формате ведется кадастровый учет земель в Федеральном государственном учреждении «Земельная кадастровая палата» по Московской области (в среде MGE – продукта Интерграф, использующего MicroStation в качестве графического ядра), инженерное проектирование в Мосинжпроекте. Некоторые коммунальные службы рассматривают MicroStation в качестве базового продукта для своих информационных систем.
2.1.6 AutoCAD Map
AutoCAD Map – специальное решение для создания карт и пространственного анализа в среде AutoCAD, а также хранения, организации, вывода и обмена информацией о любых географических объектах, их форме и расположении в различных графических форматах. Он содержит весь набор стандартных средств и специальные средства для создания, обработки и хранения карт и географических данных.
Основные возможности AutoCAD Map:
– позволяет работать одновременно с несколькими проектами и несколькими чертежами во время одного сеанса работы;
– дает наилучшие инструменты для быстрого и точного «скалывания» карт с бумажных носителей. Скалывание карт значительно ускоряет перевод бумажных карт в цифровую форму;
– дополнительная информация, связанная с объектами карт, позволяет значительно расширить возможности анализа и принятия решения. AutoCAD Map предоставляет большую гибкость в подключении информации, управлении ей и создании запросов;
– осуществление доступа к информации во внешних базах данных с использованием SQL-связей;
– поддержка растровых изображений. Растровые изображения – мощные средства представления графической информации. Аэрофотосъемка и фотографии со спутников предоставляют точную и современную информацию в легкодоступном формате.
AutoCAD Map предоставляет ряд инструментов, помогающих создавать корректные и точные карты, позволяет создавать тематические карты с помощью средств построения запросов и заливки объектов. Можно создавать тематические карты как по категории объектов, так и по диапазонам значений.
Многодокументный интерфейс MDE позволяет переключаться между чертежами, не прерывая процесса работы над каждым отдельно взятым чертежом. MDE позволяет также копировать объекты или их свойства из одного чертежа в другой.
Новое окно Свойства предоставляет быстрый доступ ко всем свойствам выбранных объектов, позволяя их редактировать в любой момент времени.
Автотрассировка и улучшенная автопривязка позволяют создавать и размещать новые объекты, основываясь на существующих объектах с помощью временной вспомогательной геометрии.
2.1.7 Семейство продуктов GeoMedia
Продукты GeoMedia выполнены в рамках грандиозного проекта создания графических технологий следующего поколения «Jupiter» и включают GeoMedia, GeomediaPro и GeoMedia Web Map. Имеющиеся в них средства создания и эксплуатации геоинформационных систем достаточны для реализации функций самых различных геоинформационных приложений, они могут быть достаточно быстро освоены пользователями и при этом допускают последующее развитие созданных систем, в том числе используя более специализированные средства INTERGRAPH – технологии MGE™ и FRAMME™.
GeoMedia дополняет линию продуктов MGE и FRAMME, позволяя интегрировать данные из множества источников для их совместного анализа. В то время, как MGE в первую очередь предназначалась для конструкторов ГИС, которые формируют базы геоданных и управляют информацией, GeoMedia рассчитана пользователей, синтезирующих новые данные, знания и решения на основе уже имеющихся данных. Эти данные смогут быть использованы для комплексного географического анализа и принятия обоснованных управленческих решений.
Используя серверы данных, GeoMedia позволяет подключаться к источникам, расположенным в разных географических точках, и одновременно анализировать данные разных типов и форматов. Текущий список форматов, с которыми работает продукт, включает ГИС-форматы корпорации Intergraph, такие, как MGE, MGE Segment Manager и FRAMME, а также форматы ArcInfo корпорации ESRI, Oracle SDO, Mirosoft Access и некоторых других.
Продукт включает различные технологии и позволяет:
- осуществлять запросы к базам данных;
- проводить пространственный анализ;
- создавать тематические карты;
- размещать легенды.
Будучи полностью встроенной в технологию Windows, GeoMedia проста в обращении и не требует никаких специальных знаний, что до минимума сокращает время обучения и привыкания.
2.1.8 MapInfo
Геоинформационная система MapInfo была разработана в конце 80-х годов фирмой Mapping Information Systems Corporation (U.S.A.). ГИС MapInfo работает на платформах РС (Windows 3.x/95/98/NT), PowerPC (MacOS), Alpha, RISC (Unix).
Пакет MapInfo специально спроектирован для обработки и анализа информации, имеющей адресную или пространственную привязку. Операции, поддерживающие общение с базой данных, настолько просты, что достаточно небольшого опыта работы с любой базой данных, чтобы сразу использовать возможности компьютерной картографии в сфере Вашей деятельности. MapInfo – это картографическая база данных. Встроенный мощный язык запросов SQL MM, благодаря географическому расширению, позволяет организовать выборки с учетом пространственных отношений объектов, таких как удаленность, вложенность, перекрытия, пересечения, площади и т.п. Запросы к базе данных можно сохранять в виде шаблонов для многократного использования. В MapInfo имеется возможность поиска и нанесения объектов на карту по координатам, адресу или системе индексов.
MapInfo позволяет редактировать и создавать электронные карты. Оцифровка возможна как с помощью дигитайзера, так и по сканированному изображению. MapInfo поддерживает растровые форматы GIF, JPEG, TIFF, PCX, BMP, TGA (Targa), BIL (SPOT-спутниковые фотографии). Универсальный транслятор MapInfo импортирует карты созданные в форматах других геоинформационных и САПР-систем: AutoCAD (DXF, DWG), Intergraph/MicroStation Design (DGN), ESRI Shape файл, AtlasGIS, ARC/INFO Export (E00).
В MapInfo можно работать с данными в форматах Excel, Access, xBASE, Lotus 1-2-3 и текстовом. Конвертация файлов данных не требуется. Из MapInfo Вы имеете доступ к удаленными базам данных ORACLE, SYBASE, INFORMIX, INGRES, QE Lib, DB2, Microsoft SQL и др.
В MapInfo можно создавать тематические карты следующих основных типов: картограммы, столбчатые и круговые диаграммы, метод значков, плотность точек, метод качественного фона и непрерывной поверхности. Сочетание тематических слоев и методов буферизации, районирования, слияния и разбиения объектов, пространственной и атрибутивной классификации позволяет создавать синтетические многокомпонентные карты с иерархической структурой легенды.
MapInfo - открытая система. Язык программирования MapBasic позволяет Вам создавать на базе MapInfo собственные ГИС.
Пакет MapInfo (США, Mapping Information Systems Corp.) в последние годы занял ведущие позиции среди геоинформационных систем для персональных компьютеров. Mapping Information Systems входит в число наиболее быстро и успешно развивающихся комапаний США. Прежде всего из-за удачного соотношения цена/производительность. Архитектура пакета MapInfo основана на реальной поддержке реальных задач, с которыми сталкиваются пользователи, не имеющие картографического образования.
Фирме Mapping Infomation Systems Corp. удалось совместить требования покупателя в одном пакете, что привело в результате к феноменальному успеху на рынке: к настоящему моменту в мире продано около 150000 копий MapInfo. Заключены договоры о стратегическом и техническом сотрудничестве с InterGraph и Microsoft; фирмами, производящими GPS, быстро расширяется сеть разработчиков по всему миру. И, наконец, появилась русская версия популярного пакета.
Сейчас стоимость MapInfo вплотную приблизилась к цене отечественных пакетов даже стала ниже. Но за эти деньги Вы покупаете систему, которая работает в руках не только создателя, но и любого конечного пользователя.
2.1.9 ArcView и комплексные решения ESRI
ArcView – относительно недорогой и простой в изучении программный продукт, обладающий функциями картографирования и геоинформационного анализа и позволяющий пользователю быстро производить пространственные и атрибутивные выборки различных наборов данных и отоброжать интересующую информацию. ArcView обеспечивает полный набор функциональности для начального картографирования, работы с табличными данными, поддержку множества типов данных и мощные средства разработки приложений или настройки среды пользователя. ArcView оказался чрезвычайно популярным программным продуктом среди новичков в области ГИС, а также среди тех, кто использует лишь часть своего рабочего времени для работы с геоинформационными технологиями.
Выход версии ArcView 3.0 ознаменовывает поворотный пункт в развитии настольных ГИС продуктов, предназначенных для конечного пользователя. В основе разрабатываемого направления лежит масштабируемая архитектура программного продукта. В нее закладывается возможность создания ряда внешних и внутренних модулей, по мере необходимости добавляемых к ядру пакета и расширяющих его функции. На первом этапе ESRI представил два внешних модуля расширения. В них включены развитые средства пространственного анализа растрово-векторной информации и средства анализа географических сетей. Значительно расширены и функции базового ядра, в частности, в них включен ввод данных с дигитайзера. Новая архитектура ArcView обеспечивает исключительно гибкую среду для поэтапного подключения/изъятия дополнительных средств анализа географической информации. При этом расширение функциональности может проводиться за счет набора внутренних, внешних и определенных пользователем опций, наилучшим образом отвечающих его текущим потребностям. Многие из новых функций ArcView включены в модули расширения, загружаемые по мере необходимости (plug-in modules). После загрузки эти функции работают под управлением добавленных кнопок в рамках знакомого пользовательского интерфейса ArcView. В любой момент эти дополнительные средства можно отключить, что позволит сберечь ресурсы памяти, а затем для выполнения новых задач подключить другие расширения или приложения.
В последней версии повышена надежность работы системы и улучшена общая производительность на всех платформах Windows и UNIX.
Многие пользователи программных продуктов ESRI для построения и управления своими географическими базами данных используют ARC/INFO, а для расширенной визуализации данных и их анализа применяют ArcView. Для дальнейшего упрощения взаимодействия этих двух продуктов в ArcView GIS добавлены новые линейные символы, предназначенные для лучшей совместимости картографических отображений ARC/INFO и ArcView.
Одна из привлекательных особенностей ArcView GIS – включение в пакет программ-подсказчиков (Мастеров). Эти подсказчики облегчают использование множества новых инструментов и полезны как для новичков, так и для опытных пользователей.
ArcView включает также набор средств геообработки и анализа. Эти средства позволяют проводить такие сложные пространственные операции с географическими данными как cоздание буферных зон вокруг картографических объектов, вырезка, слияние, пересечение, объединение тем и присвоение данных по местоположению.
ESRI добавил в ArcView функциональность для создания разнообразных отчетных документов, включив расширение, разработанное бизнес-партнером ESRI – Digital Engineering Corp., имеющее средства для быстрой генерации отчетов по предварительно установленным шаблонам.
Модуль расширения CAD Reader в ArcView GIS версий 3.1 и старше теперь поддерживает также обменные файлы (DXF) и файлы чертежа (DWG) AutoCAD.
2.1.10 Atlas GIS
Еще одна система, которую я рассмотрю, это Atlas GIS. В этой системе есть только одно графическое окно и ряд окон табличных и справочных. Графическое окно соответствует листу бумаги, где размещается карта и элементы ее оформления, В этом качестве предлагается стандартный набор, включающий название карты, общую легенду и до 4-х тематических слоёв, масштабную линейку. В общем случае на листе можно разместить до 4-х видов одной карты, один из которых обычно бывает главным, а остальные – врезками. Кроме стандартных элементов оформления можно создавать и свои собственные.
Интерфейс – сильное место пакета. Он прост, логичен и потому удобен. Практически все операции производятся однозначно и не более чем за два-три шага. Универсальность Atlas GIS проявляется в независимости аналитической работы от текущего порядка слоев карты. Все операции равно доступны как для верхнего, так и для нижних слоев. Это очень удобно, если важен порядок отображения двух-трех десятков слоев (который в свою очередь влияет и на их порядок в легенде). Однажды установив его, нет необходимости тасовать слои в процессе анализа. Как слои, так и файлы помимо названия имеют и строку описания (256 символов), куда можно внести информацию на русском языке. Два служебных слоя служат для подписывания объектов из базы атрибутивных данных и для оформления карты.
При создании новых объектов доступны режимы объектной привязки, копирования общей границы и т.д. Проверка и коррекция ошибок ввода в виде отдельной функции не предусмотрена. Для создания несложных карт (а административные карты областей, безусловно, относятся к этой категории) имеющихся возможностей вполне достаточно. Другим вариантом является конвертация карт из форматов DXF, ЕОО, MIF (формат MapInfo).
Атрибутивные данные форматов XLS, DBF, WKS, CSV и текстового формата конвертируются в пакет и привязываются к графике без особого труда. Если вы располагаете русскоязычными атрибутивными данными, эту операцию придется выполнять внешними средствами.
В общем случае графическое представление данных определяется сразу для всех элементов слоя, которые могут содержать объекты только одного типа: точечные, линейные или площадные.
В простейшем случае поиск осуществляется выбором одного из традиционных инструментов (указатель, круг, прямоугольник, произвольный контур) на панели инструментов. Этот способ используется редко. Другой способ позволяет сформировать различные графические критерии по отношению к данному объекту — касание, пересечение, нахождение внутри (центроид или степень в %) или вблизи (с указанием расстояния). Можно формировать запрос по атрибутивному критерию, указав конкретное значение, границы (от и до) или используя мощный для данного типа ГИС конструктор запросов с вычислением по сложной функции, содержащей, в том числе и логические операторы.
Кроме перечисленных способов возможно использование SQL-запросов к данным.
2.1.11 WinGIS
Геоинформационная система WinGIS разработана австрийской фирмой PROGIS. В этой системе реализована идея многооконной обработки векторных, растровых и табличных данных с использованием системы WINDOWS фирмы MICROSOFT (США).
Преимуществами системы WINGIS являются: простота и удобство использования, применение концепции многослойного построения изображении, объединение возможностей работы с векторными и растровыми объектами одновременно. По сравнению с другими ГИС система WINGIS отличается универсальностью своих графических возможностей и гибкостью своих программных средств, которые могут работать параллельно.
В системе WINGIS оцифровываются любые графические объекты, обеспечивается построение сложных изображений, изображения связываются с базой данных и выводятся по запросам на экран дисплея или на графопостроитель и принтер). В совокупности программные средства поддержки многооконного интерфейса, обработки векторной и растровой информации, ее отображения позволяют создавать цифровые и электронные карты.
Настольная геоинформационная система WINGIS объединяет в себе базу данных и графический редактор. База данных основана на реляционной системе управления базами данных — SQL. Структура данных представляет собой набор таблиц, состоящие из строк и столбцов.
Система содержит мощный генератор отчетов, который имеет функции современных текстовых процессоров, таблиц и списков, позволяет производить анализ, использующий соединение различных полей данных в запросе (функции AND, OR, NOT), и статистический анализ (усреднение, максимум, минимум и т. д.), производит объединение тематических данных с графическими, а также объединение нескольких независимых баз данных в единый проект.
Экспорт и импорт данных может осуществляться либо через ASCII-формат с последующим преобразованием в графическую информацию и информацию базы данных, либо через формат DXF для векторной графики, формат BMP — для растровой графики и форматы баз данных — DBASEIII, DIP, SQL, CSV.
Оцифровка графических объектов возможна полуавтоматическим способом при помощи цифрователя, а также по сосканированному изображению, которое используется в качестве подложки.
В системе WINGIS предусмотрены специальные функции над объектами: поиск в окрестностях полигонов и внутри заданного радиуса, автоматическое создание параллельных полилиний, разделение сложных графических объектов на простые линии и точки, объединение векторных полигонов, автоматическое создание сеток, автоматическая математическая привязка после оцифровки и т. д.
Анализ системы WINGIS позволяет сделать вывод, что она является оптимальной при создании небольших настольных ГИС.
2.1.12 CADdy
CADdy – одна из немногих систем, с помощью которой можно без специальной настройки системы вести проектирование и создание земельной (городской) кадастровой информационной системы. Относительно других систем той же функциональной направленности (AutoCad, и др.) CADdy имеет ряд преимуществ, обусловленных тем, что ее идеология включает спектр согласованных информационно-технологических решений ориентированных на решение различных по направленности задач. Для создания и ведения ГИС-кадастра в системе CADdy необходимо включение следующих модулей:
– Картография/Оцифровка (CADdy V2) – создание топографических или тематических карт и планов местности по данным полевой геодезической съемки и/или имеющимся планшетам (снимкам) с помощью дигитайзера или сканерных технологий;
– Архив планов и карт (CADdy BSV) – ведение картографического банка данных территории. Позволяет автоматически выполнять сборку единой карты из отдельных планшетов, делать из нее выборки и передавать их в CADdy V2.
– Классификатор топографо-геодезических данных (CADdy TP) – графический классификатор топографо-геодезической информации для создания планов и карт крупных масштабов (1:5000 - 1:500). Позволяет автоматически организовывать работу по векторизации растровых топографических планов и сократить время обработки полевых материалов съемки. Включает в себя справочное пособие по кратким характеристикам условных знаков и указания по изображению всех графических объектов, полностью соответствующее изданию "Условные знаки для топографических планов масштабов 1:5000 – 1:500" ГУГК при СМ СССР.
– Разработка графических информационных систем (CADdy KIS) – разработка графических информационных систем, предназначенных для решения задач ведения, диспетчеризации и управления по земельному и городскому кадастрам, кадастрам муниципальных инженерных сетей (канализации, водоснабжения и пр.) и дорог. Структуризация информации может быть выполнена в соответствии с запросами пользователей. Обеспечивается решение задач управления земельными участками, зданиями и капитальными сооружениями (посредством импорта данных из модулей CADdy V2 и CADdy AKK), системами электро-, водо- и газоснабжения, телекоммуникационными сетями, оформление лицензий на строительство, отвод земельных участков, обустройство защитных зон и парков. Обеспечивается ведение планов развития территории, землеотводов и землепользования (посредством импорта данных из модуля CADdy BFP), а также баз данных по строительству и эксплуатации дорог.
2.1.13 WinCAT
WinCAT – программный продукт фирмы Siemens Nixdorf – геоинформационная система ориентированная на интеграцию и анализ графических и семантических баз данных с ограниченными возможностями ввода и редактирования. Работает в операционных системах Windows.
Основной единицей работы в WinCAT является проект, он объединяет в себе всю графическую и семантическую информацию в виде тематических слоев. Тематическими слоями являются векторные и растровые файлы и запросы к таблицам ODBC.
WinCAT использует собственный формат векторных данных С60, но в систему входят конверторы из формата DXF и форматов SICAD. Информация в векторном файле разделяется на несколько слоев по семантическим признакам, например, в файле транспортной сети слоями могут являться разные типы дорог, заправки, стоянки и так далее. Слой может состоять из объектов любого типа: полилиний, полигонов, точек и т.д. Кроме того, в векторном файле описываются стили рисования графических объектов и стили подписей.
WinCAT поддерживает следующие растровые форматы: BMP, TIFF, FLD (собственный формат WinCAT), LAN/GIS (формат ERDAS). Файлы типа BMP и TIFF можно использовать в качестве подложки к картам. Файлы типа FLD и LAN/GIS включают в себя информацию о географических координатах (обладают пространственнойпривязкой) и могут иметь несколько логических информационных слоев – диапазонов спектра.
Тематическая картография в WinCAT развита очень сильно, каждый слой в проекте может нести тематическую нагрузку. Тематика может быть создана для любых типов графических объектов. Информация в тематическом слое может отображаться как стиль графического объекта.
Локальные запросы можно составлять по нескольким полям, результат работы запроса можно посмотреть в таблице. На карту могут быть нанесены области поиска в виде полигонов различной формы, с ними можно связать любой тематический слой. На карте и в таблице будут отражены только те объекты, которые попали в области поиска. В WinCAT используются только ортогональные системы координат: Гаусса-Крюгера, UTM, Британская национальная система, операции по преобразованию координат WinCAT не поддерживает.
Инструментальные средства разработки (API) WinCAT основаны на механизме Microsoft OLE2 automation. WinCAT-документ (“проект-WinCAT”) может быть открыт как объект OLE automation клиентского типа во всех средствах разработки приложений поддерживающих механизм OLE automation, WinCAT API используется для управления главным окном, окном проекта, тематическими слоями и объектами. В состав системы входит пример приложения на Visual Basic 4.0.
2.1.14 ГИС «Панорама»
Практически все рассмотренные ГИС в большей или меньшей степени предоставляют пользователю инструмент для создания и поддержания цифровых карт, интегрируя информацию из различных источников. Однако изобразительные средства большинства программных продуктов не соответствуют отечественным картографическим ГОСТам. Безусловно, есть системы, которые в состоянии воплотить любой стиль, значок, заливку и т.д. но они стоят десятки тысяч долларов. С помощью ГИС "Панорамы" получение карты, которая соответствует всем нормам и правилам отечественной картографии, обходится на несколько порядков дешевле.
В настоящее время фирмой “Геоспектрум” совместно с топографической службой ВС РФ подготовлена линейка ГИС-продуктов под общим названием «Панорама». В состав комплекса входят следующие программные продукты:
– Профессиональная ГИС “Панорама”;
– Настольная ГИС “Панорама”;
– Профессиональная версия “Панорама-Редактор”;
– Автоматизированная информационная система “Панорама-Кадастр”;
– Комплект инструментальных средств разработчика ГИС-приложений “GIS TOOLKIT”;
– Программа просмотра и печати электронных карт “PANVIEW”.
В этой линейки продуктов важное место занимает автоматизированная информационная система земельного кадастра – “Панорама-Кадастр”. Она предназначена для оперативного сбора, накопления, хранения и использования земельно-кадастровых данных (топографического и правового характера) при кадастровом картографировании, оперативного управления земельными ресурсами. Система позволяет вести оперативную информацию о землепользователях, земельных участках, операциях проводимых с земельными участками, а также привязывать эту информацию к цифровым картам и выполнять расчетные задачи с выдачей отчетных материалов. Кадастровая информация о земельных участках хранится в реляционной базе данных, доступ к которой осуществляется посредством SQL-запросов. Цифровые карты местности имеют внутренний формат ГИС-Панорама.
Основные функции системы “Панорама-Кадастр”:
– учет землепользователей;
– оформление правоустанавливающих документов на землю;
– количественный и качественный учет земель с разделением их по категориям;
– регистрация прав, а также сделок и обременении на земельный участок;
– установление и регистрация правового режима пользования земельными участками (обременения, сервитуты, ограничения);
– формирование статистической отчетности:
– картографирование учитываемой территории;
– предоставление юридически обоснованных и достоверных данных о правах на землю, для органов управления, юридических и физических лиц.
– создание и ведение дежурных карт выполняется в среде “Панорама”, позволяющей быстро и качественно ввести цифровые данные о земельном участке. В системе “Панорама-Кадастр” выполняется учет и регистрация объектов недвижимости, связанных с земельными участками. Система внедрена в земельных комитетах республики Татарстан, Ногинском районе Московской области, кадастровой палате города Череповца.
2.1.15 ГИС «Альбея»
Главная пользовательская концепция ГИС «Альбея» - максимальная свобода в создании карты, обеспечиваемая развитой архитектурой. Возможности ГИС "Альбея”:
– обеспечение территориальной концепции в рамках проекта (множество территорий, отображаемых системой со своими местными системами координат);
– работа с произвольным количеством растровых и векторных слоёв, объединённых в проблемные группы (карты) и состоящих из, возможно, нескольких оформительских стилей оформления объектов класса;
– каждый слой одновременно могут образовывать объекты из разных геометрических примитивов: и точечные, и линейные, и дуговые, и площадные, и символьные в одном слое) (объектная идеология типа MapInfo);
– одновременное разбиение объектов по секторам пространства (автоматически), по слоям и масштабам повышает скорость вывода данных на экран;
– допускается различное отображение одного и того же объекта в разной форме в различных масштабных диапазонах (генерализация);
– отсутствие архитектурных ограничений на размеры баз данных ГИС (можно отвекторизовать Нью-Йорк в М1:500 со всеми инженерными коммуникациями и при этом ГИС будет работать практически так же легко, как и для небольшого населенного пункта);
– автоматическое восстановление целостности баз данных системы при сбоях оборудования, программного обеспечения и т.п., резко снижающее вероятность потери данных при указанных событиях. Это достигается введением значительной структурной избыточности на нижних уровнях архитектуры системы;
– каждый комплект системы обладает всеми возможностями как просмотра, так и редактирования карт. Ограничение доступа ко всем функциям такого рода определяется системой паролей;
– системе придаётся простой вьюер карт, распространяемый бесплатно и с разрешением свободного копирования.
2.1.16 SINTEKS
Трисофт – одна из наиболее надежных фирм, предлагающих российское ПО ГИС. SINTEKS — продукт с мощным потенциалом, вполне универсальный по функциональным возможностям, хотя реализация отдельных функций, выполненная в разное время и под разные задачи несбалансированна и не всегда доступна пониманию “конечного” пользователя.
Следует отметить нестандартный подход к проблеме визуализации данных, примененный в SINTEKS. Рисованием каждого слоя карты управляют присоединенные к нему легенды – их может быть две. А создание и редактирование легенд производится вне среды Sinteks Skiller в отдельном модуле. Тем самым, творческие возможности оператора, создающего карту, ограничены присоединенной легендой, сделанной заранее. Такое посягательство на основные права и свободы, обусловленное историей развития пакета, вначале воспринимается в штыки, но во многих случаях этот подход оказывается удобнее традиционного.
2.1.17 GeoGraph/GeoDraw
Центр Геоинформационных Исследований ИГ РАН разработал геоинформационную систему GeoGraph/GeoDraw конечного пользователя, имеющую более 10000 пользователей. Векторный топологический редактор GeoDraw позволяет осуществить ввод данныхвкторизацией традиционных карт и планов с бумажных и других носителей по растру или с помощью дигитайзера; непосредственным использованием данных натурных измерений на местности; импортируя пространственные и связанные с ними атрибутивные данные их других форматов. Система опробирована на тысячах карт широкого масштабного ряда от 1:500 до 1:50000000. Другой продукт GeoGraph позволяет реализовать большую часть из набора функций уровня конечного пользователя: создавать электронные карты и атласы, проводить картографический анализ, формировать выборки и запросы, оформлять и выводить твердые копии на печатающие устройства.
Программные продукты ГИС ЦГИ ИГРАН GeoDraw/GeoGraph широко используются в течение ряда лет различными организациями. Для работ по линии создания земельных кадастров GeoGraph/GeoDraw используется в Ханты-Мансийском округе (вплоть до районов), Оренбургском, Мурманском земельных комитетах, Сергиев-Посадском и Ступинском районах Московской области и др., а также организациями, активно обеспечивающими работы по земельному кадастру – организациями Роскартографии (Уралгеоинформ, ЗапСибАГП, УралНИИгипрозем и др.) НТЦ автоматизированной ГИС Республики Коми также использует GeoGraph/GeoDraw, и в настоящее время ИГ РАН является ведущим разработчиком по созданию комплексного территориального кадастра республики.
2.1.18 ГИС ГрафИн
Одной из систем, удовлетворяющей самым широким требованиям является интегрированная ГИС ГрафИн, третью версию которой НПО “Сибгеоинформатика” выпустило в 1998 г. В настоящее время ГрафИн стремительно развивается, имеет свой круг пользователей, на её основе разработаны многочисленные приложения – начиная от градостроительных, земельных кадастров, и заканчивая кадастрами инженерных коммуникаций и системами расчёта режимов и проектирования инженерных сетей. Система ГрафИн поддерживает большое количество моделей и форматов данных. Как и во многих современных ГИС, вся графическая информация в системе ГрафИн упорядочивается в виде совокупности слоев, которые могут быть логически сгруппированы в папки слоев произвольной степени вложенности.
Важной областью применения системы ГрафИн являются инженерные кадастры, в которых на плане местности изображаются промышленные объекты, коммуникации, технологические схемы инженерных сетей с точным соблюдением топологической связности объектов сетей. Используя в совокупности информацию по геологии, гидрологии, транспортным и инженерным коммуникациям, зонам затопления, можно автоматизировать процесс комплексного проектирования инженерных сетей и управления их функционированием.
Одной из наиболее развитых является подсистема моделирования рельефа. Она позволяет работать с регулярной (прямоугольной) и нерегулярной (триангуляционной) моделью.
Система ГрафИн обладает развитым интерфейсом прикладного программирования, является интегрированной системой, обладая основными функциональными возможностями, присущими полнофункциональным геоинформационным системами и системам автоматизированного проектирования универсального назначения.
2.1.19 Geocad System
Модульная многоцелевая кадастровая система Geocad System представляет собой систему взаимосвязанных баз данных, средств ввода, обработки и отображения семантической (атрибутивной) и пространственной информации различных территорий.
Разнообразие применений банка данных для решения всевозможных задач управления территорией предполагает наличие различных аспектов: от традиционных, предназначенных для обеспечения деятельности административных подразделений по управлению данной территорией – земельный кадастр, недвижимость и отношения собственности, топография, коммуникации, до чисто информационно-справочных - дорожная сеть, торговля, история, культура и т.д.
Geocad System имеет несколько различных уровней настройки, позволяющих легко компоновать из имеющихся баз данных новый банк и настраивать его на определенную территорию.
В основе организации банка данных лежит стандартная технология Microsoft Access: организация данных в виде таблиц, организация запросов, учитывающих взаимосвязи данных, на основе стандартного языка построения запросов (SQL), система экранных форм и отчетов, реализация нестандартных вариантов организации данных и вычислений в виде библиотек программных модулей.
Во многих городах Geocad System применяется на протяжении многих лет. Например в Каменске-Уральском, Барнауле, Иркутске, Находке, Бийске и т.д. В 1997 году подписаны Генеральные Договора с Федеральными кадастровыми палатами Новосибирской, Кемеровской области и Приморского края о сотрудничестве в реализации «Программы создания и ведения Государственной автоматизированной системы земельного кадастра» этих субъектов федерации. В Новосибирской, Кемеровской областях и Красноярском крае ведется поставка АИС ГЗК на базе GeoCad Systems.
АИС ГЗК на базе GeoCad Systems успешно функционируют в Кемерово, Новосибирской области, Находке, Бийске, Кабардино-Балкарии и Красноярском крае.
2.2 Обзор ГИС-технологий, применяемых при решении задач управления региональной недвижимостью Тульской области
Управление региональной недвижимостью, а если быть точнее – информационная поддержка лиц, принимающих решение – довольно многоаспектная и сложная задача. Исторически сложилось так, что в различных организациях, которые занимаются данными вопросами, используются различные геоинформационные системы, системы управления базами данных, и, как следствие, различные ГИС-технологии.
На территории Тульской области применяются лишь некоторые из рассмотренных ранее решений. Остановимся на них более подробно.
2.2.1 Автоматизация обработки землеустроительной информации – Geocad System
Землеустройство – это социально-экономический процесс и система мероприятий по организации использования и охраны земли совместно с другими средствами производства, связанными с ней; по регулированию землевладений и землепользований в соответствии с земельным законодательством и решениями органов исполнительной власти; по устройству территории сельскохозяйственных предприятий; созданию благоприятной экологической среды и улучшению природных ландшафтов.
На территории Тульской области такими видами работ занимается большое количество компаний, в областном центре – городе Туле, лицензию на проведение работ по землеустройству имеют государственное унитарное предприятие «Тульское землеустроительное предприятие», Тульский городской центр градостроительства и землеустройства и государственное унитарное предприятие «Тульское городское земельно-кадастровое бюро». Эти организации используют для автоматизации своей работы программное обеспечение Geocad System.
2.2.1.1 Технология работы без использования ГИС-технологий
Данные для организации ведения землеустроительной документации появляются различными путями, но основной и часто единственный путь – обработка информации, полученной с помощью полевых измерений.
Работы по землеустройству являются начальным этапом формирования земельного участка как объекта недвижимости с его точными границами, геодезическими координатами, природными, техническими, градостроительными и иными характеристиками. От качества и профессионализма проведения таких работ зависят условия оборота данных объектов на рынке, защита прав собственности, установление ограничений и обременен ий при использовании земельных участков.
В настоящее время земельные участки формируются в соответствии с Федеральным законом от 18.06.2001 N2 78-ФЗ «О землеустройстве» и принятыми в его развитие постановлениями Правительства Российской Федерации.
Технологическая схема получения землеустроительной документации при использовании традиционного метода с указанием сроков исполнения выглядит следующим образом:
Получение заявки на проведение землеустроительных работ (в т.ч. межевание) – момент получения заявки.
Рассмотрение заявки – 1 рабочий день
Организация работ на местности – 3 рабочих дня
Согласование с Управлением Роснедвижимости – 5 дней
Получение информации об обременениях объекта из ФГУ «Земельная кадастровая палата» – 10 дней
Получение картографического материала на участок из ФГУ «Земельная кадастровая палата» – 1 день
Запрос на получение данных Единого государственного реестра прав на имущество – 2 дня
Обработка картографического материала, согласование его с данными работ натурной съёмки, нанесение межевых границ участков – 1 день
Изготовление планов участков – 1 день
Изготовление иных документов и выдача их заказчику, внесение изменений в базу землеустроительной информации – 1 день
Итого количество дней: 25.
Следует также отметить, что при «ручном» способе ведения землеустроительной документации все виды работ выполняются различными исполнителями и большая часть рабочего времени тратиться на поиск различного рода информации в архивах, на работу с графическими материалами, которая чревата ошибками, и, как следствие, увеличиением сроков выполнения работ.
2.2.1.2 Технология работы с использованием Geocad System
Сущность автоматизации обработки землеустроительной информации заключается в активном применении компьютерной технологии работ при обработке материалов землеустройства в цифровом виде.
Автоматизированные системы обработки землеустроительной информации устанавливаются в соответствующих организациях и выполняют следующие функции :
- сбор, накопление и обновление координатной и семантической информации по отдельным субъектам землепользования.
- автоматизированную подготовку документов на право пользования (владения) землей и регистрацию выданных документов.
- ведение электронной земельно-кадастровой книги.
- подготовку данных статистической отчетности.
В состав автоматизированной системы также входят средства оцифровки топографо-геодезических работ и оцифровки картографических материалов, что обеспечивает получение и исправление цифровых описаний земельных участков для их последующей загрузки в базу данных системы.
Автоматизированная система обработки землеустроительной информации строится на базе Geocad System и включает в себя модуль по обработке материалов полевых измерений, средства автоматизированного ввода данных (из памяти электронных геодезических приборов), средства ввода графической информации (дигитайзер, сканер), модуль для обработки графики и автоматизированного черчения, устройства вывода графической и текстовой информации (принтер, плоттер), телекоммуникационные устройства для связи с электронными архивами сторонних организаций.
При использовании такого автоматизированного рабочего места технология обработки землеустроительной информации выглядит следующим образом:
Получение заявки на проведение землеустроительных работ (в т.ч. межевание) – момент получения заявки.
Рассмотрение заявки – 1 рабочий день
Организация работ на местности с использованием электронного теодолита – 1 рабочий день
Выгрузка данных из теодолита в среду Geocad System – 15 минут
Согласование с Управлением Роснедвижимости, получение разпешения на использование цифровых ресурсов Управления, получение информации из электронного архива Управления Роснедвижимости – 1 день
Получение информации об обременениях объекта из ФГУ «Земельная кадастровая палата» (получение сегмента данных программного комплекса «Единый государственный реестр земель» на электронном носителе) – параллельно с выполнением п.4., не более 3-х дней
Получение картографического материала в цифровой форме на участок из ФГУ «Земельная кадастровая палата» – 1 день
Получение электронной выписки Единого государственного реестра прав на имущество – 1 день
Обработка картографического материала в Geocad System, печать планов участков и иных документов – в течении 1 рабочего дня
Изготовление иных документов и выдача их заказчику– в течении 1 рабочего дня
Итого приблизительное максимальное количество дней: 12.
Следует отметить, что при таком подходе внесение изменений в базу землеустроительной информации происходит полностью автоматизированно, без участия конечного пользователя.

Рисунок 1. Схема управления ресурсами градостроительного кадастра.
С организационной точки зрения также наблюдается улучшение качества работы – технологический процесс при автоматизированном методе обработки землеустроительной информации проходит под управлением одного человека. Соответственно, повышается ответственность сотрудников и могут быть использованы более реальные методы оценивания производительности труда (выработки) каждого сотрудника в отдельности.
С точки зрения специалиста-информатика, схема управления объектом выглядит следующим образом (см. рис. 1):
Информационные потоки можно представить следующим образом (см. рис.2):

Рисунок 2. Схема информационных потоков управления земельными ресурсами.
2.2.2 Ведение государственного земельного кадастра объектов недвижимости
Основные сведения о состоянии земельных ресурсов на территории государства находятся в государственном земельном кадастре. Государственный земельный кадастр – систематизированный свод документированных сведений, получаемых в результате проведения государственного кадастрового учета земельных участков, о местоположении, целевом назначении и правовом положении земель Российской Федерации и сведений о территориальных зонах и наличии расположенных на земельных участках и прочно связанных с этими земельными участками объектов (далее – сведения государственного земельного кадастра).
На территории Тульской области ведением государственного земельного кадастра и реестра объектов капитального строительства (объектов региональной недвижимости) управляет Федеральное государственное учреждение «Земельная кадастровая палата». Для этих целей используется комплекс аппаратных и программных средств. В качестве программной компоненты активно используются ГИС MapInfo, ГИС ObjectLand и программный комплекс «Единый государственный реестр земель» (ПК ЕГРЗ).
2.2.2.1 Сущность земельного кадастра и технология его ведения без применения ГИС-ориентированных решений
Ведение государственного земельного кадастра на всей территории Российской Федерации представляет собой последовательные действия по сбору, документированию, накоплению, обработке и хранению сведений о земельных участках. Основным процессом ведения государственного земельного кадастра является государственный кадастровый учет земельных участков. В соответствии со ст.19 Федерального закона «О государственном земельном кадастре» государственный кадастровый учет земельных участков включает следующие действия:
проверку представленных заявителем документов;
составление описания земельного участка в Едином государственном реестре земель (ЕГРЗ);
присвоение кадастрового номера земельному участку;
изготовление кадастрового плана земельного участка (выписка из ЕГРЗ);
формирование кадастрового дела земельного участка.
В технологической схеме ведения государственного земельного кадастра предусмотрены следующие основные процедуры:
документационное обеспечение государственного кадастрового учета;
кадастровое формирование земельного участка;
кадастровый учет земельного участка в ЕГРЗ;
подготовка кадастрового плана земельного участка;
внесение в ЕГРЗ изменений в сведения об учтенном земельном участке.
Формирование земельного участка как объекта кадастрового учета представляет собой процедуру описания земельного участка в соответствии с заявкой и установленными правилами кадастрового учета и в объеме, необходимом для внесения сведений в ЕГРЗ.
Кадастровое формирование может проводиться:
по результатам межевания земель;
по декларативному принципу (по данным заявителя).
Формирование земельного участка – это процесс описания и индивидуализации объекта учета, в результате которого создаются документы, подтверждающие существование объекта, а также характеристики, позволяющие однозначно выделить его из других объектов. Формирование объекта кадастрового учета представляет собой совокупность землеустроительных и кадастровых действий.
Землеустроительные действия по формированию объекта учета выполняются организациями или лицами, имеющими лицензию на эти работы. На уровне муниципального образования такая организация носит название «Орган по межеванию и формированию объекта учета». Кадастровые действия по формированию объекта учета предназначены для проверки представленных заявителем сведений о земельном участке и возможности их внесения в документы государственного земельного кадастра. Проверяется достоверность сведений – соответствие тем данным, которые зарегистрированы в государственном земельном кадастре.
Помимо этого может происходить непосредственное формирование земельного участка как объекта кадастрового учета (при отсутствии сведений о земельном участке в государственном земельном кадастре).
Процесс формирования объекта кадастрового учета выполняется при поступлении заявки на кадастровый учет земельного участка или на кадастровый учет изменений характеристик земельного участка. Исходными данными для кадастрового формирования земельных участков служат:
материалы дела по заявке, включающие материалы межевания и данные о предмете сделки из учреждений юстиции (при их наличии);
данные ЕГРЗ (документы подраздела соответствующего кадастрового квартала);
кадастровые дела земельных участков, участвующих в сделке и смежных (в случае необходимости).
В процессе формирования объекта кадастрового учета создаются:
план объектов кадастрового учета;
протокол формирования объекта кадастрового учета.
Кадастровое формирование земельного участка может проводиться как при наличии результатов межевания и формирования, полученных из Органа по межеванию и формированию объекта учета, так и по декларативному принципу.
Процесс формирования объекта кадастрового учета включает несколько процедур:
создание «Плана объектов»;
проверка результатов межевания и возможности государственного кадастрового учета земельного участка (только при наличии результатов межевания);
составление протокола формирования;
утверждение результатов формирования.
2.2.2.1.1 Создание «Плана объектов»
«План объектов» представляет собой фрагмент плана кадастрового квартала, на котором отображаются границы земельных участков, задействованных в сделке.
«План объектов» выполняется разными способами:
как выкопировка из плана кадастрового квартала формы при наличии необходимых сведений;
как результат анализа кадастровых и землеустроительных дел на зарегистрированные ранее участки.
«План объектов» создается на стандартном бланке формы ЕГРЗ.
На «Плане объектов» отображаются следующие элементы существующих и формируемых объектов:
границы, поворотные и узловые точки;
номера поворотных и узловых точек;
номера отрезков границ;
кадастровые номера учтенных земельных участков, участвующих в формировании;
литеры сформированных частей участков;
границы частей земельных участков;
поворотные точки границ частей земельных участков;
учетные номера частей земельных участков.
Если «План объектов» был ранее создан, то есть заявленный земельный участок был учтен по декларативному принципу, то данная процедура включает коррекцию ранее созданного плана.
2.2.2.1.2 Проверка результатов межевания
Процедура проверки межевания и возможности формирования объекта учета выполняется только при наличии результатов межевания из учреждений юстиции. В случае заявки на кадастровый учет по декларативному принципу эта процедура пропускается и сразу составляется Протокол формирования.
Проверка межевания и возможности формирования объекта учета заключается в проверке соответствия представленных материалов межевания сведениям, учтенным в ЕГРЗ, и материалам дела по заявке.
Контроль соответствия поступивших из учреждений юстиции данных сведениям, учтенным в ЕГРЗ, заключается в проверке:
местоположения земельного участка в кадастровом квартале;
конфигурации земельного участка;
соответствия частей земельного участка, связанных с ограничениями в использовании, учтенным территориальным зонам.
Соответствие представленных данных проверяется:
визуально – по примерному положению точек на плане кадастрового квартала (в пределах квадрата координатной сетки);
аналитически – сравнением данных геодезических измерений с данными ЕГРЗ (координаты поворотных и узловых точек, длины линий и дирекционные углы).
Для проверки местоположения участка в кадастровом квартале следует определить:
расположен ли он полностью в границах соответствующего кадастрового квартала по их координатам;
не пересекается ли граница участка с границами учтенных земельных участков.
При этом проверяется положение проектируемых узловых и поворотных точек формируемого объекта на плане кадастрового квартала по их координатам.
Для проверки конфигурации объекта учета следует определить наличие соответствия общих точек формируемого объекта и всех смежных участков на общих границах. Контроль осуществляется сравнением плана-схемы межевания с планом кадастрового квартала, с использованием таблиц координат проектируемых точек.
Для проверки правильности границ частей формируемого объекта, связанных с ограничениями в использовании, следует определить:
для всех ли учтенных территориальных зон, которые пересекаются с формируемым объектом, отображены соответствующие части объекта;
проверяется положение соответствующих точек частей участка на плане кадастрового квартала с нанесенными границами территориальных зон по их координатам.
Все необходимые вычисления по перечисленным проверкам выполняются на рабочих ведомостях к «Протоколу формирования объекта кадастрового учета».
Составление «Протокола формирования объекта кадастрового учета» выполняется в следующем порядке:
Выполняется контроль положения точки проектной (новой) межи на существующей меже путем определения отклонения точки проектной межи от расчетной точки, которая расположена на пересечении линий проектной и существующей межей.
Выполняется контроль площадей участков, по которым совершается сделка. Для этого вычисляются площади размежеванных частей участков по координатам заданных и поворотных точек.
Предельно допустимые значения расхождений площадей и порядок выбора из возможных значений площади, принятой для кадастрового учета должны быть определены нормативными документами, принятыми для муниципального образования. Принятие этих и других нормативных документов должно предшествовать началу учетных действий в отделе кадастрового учета.
Выполняется проверка допустимости землеустроительной операции:
если выделяемая часть объекта учета заявлена как самостоятельный участок, то проверяется соответствие площади, подлежащей учету, предельно минимальному размеру для заявленного режима использования;
если выделяемая часть объекта присоединяется к учтенному, то проверяется соответствие их режимов использования.
Заключение о допустимости землеустроительной операции делается, исходя из технических требований к минимальным размерам (если формируется самостоятельный участок) и возможности слияния участков с различным установленным режимом использования.
На каждом шаге составления Протокола формирования, в случае отрицательного результата проверки, процедура может быть прервана и составлено обоснованное Заключение об отказе в кадастровом учете.
2.2.2.1.3. Утверждение результатов формирования
По результатам выполненных проверок принимается решение о возможности учета или отказа в учете сформированных участков.
При положительном результате проверок в «Протокол формирования объекта кадастрового учета» в графу «Заключение» заносится запись о возможности кадастрового учета земельного участка, сформированного по условиям сделки. Подробно описывается операция формирования, указываются кадастровые номера участков, формируемых и ликвидируемых в результате операции. При отрицательном результате в графе Протокола «Заключение» делается запись об отказе с указанием причины отказа в кадастровом учете, готовится «Уведомление об отказе». Основание приостановки или отказа в учете указывается на каждый объект сделки.
«Протокол формирования объекта кадастрового учета» утверждается кадастровым инспектором.
В Дело по заявке помещаются:
План объектов;
Протокол формирования;
«Уведомление об отказе» (при наличии).
После выполнения этой процедуры Дело по заявке передается на следующую технологическую процедуру:
при положительном решении – на кадастровый учет.
при отказе в учете – на завершение заявки.
Технологическая схема процесса формирования объекта кадастрового учета представлена на рисунке 3:

Рисунок 3. Схема процесса формирования земельного участка как объекта кадастрового учета
При анализе методов управления процессом ведения градостроительного кадастра была получена следующая схема (см. рис.4):

Рисунок 4. Схема управления объектами земельного кадастра
2.2.2.2 Кадастровый учет с применением программного комплекса «ЕГРЗ» и геоинформационных технологий
В 2002 г. в Российской Федерации начали формировать автоматизированную систему государственного кадастрового учета объектов недвижимого имущества. Одновременно с принятием Земельного кодекса РФ постановлением Правительства РФ (2001 г.) была утверждена новая Федеральная целевая программа «Создание автоматизированной системы ведения Государственного земельного кадастра и государственного учета объектов недвижимости (2002-2007 годы). Цель Программы – создание автоматизированной системы ведения государственного земельного кадастра и государственного учета объектов недвижимости, обеспечивающей реализацию государственной политики в области эффективного использования земли и иной недвижимости, вовлечения их в гражданский оборот и стимулирования инвестиционной деятельности на рынке недвижимости в целях удовлетворения потребностей общества и граждан.
Основные задачи Программы:
разработка и совершенствование нормативно-методической базы, обеспечивающей создание государственного земельного кадастра как единой системы государственного учета недвижимости на основе автоматизированных технологий;
создание с использованием единых метрологических и программно-технических принципов государственных автоматизированных баз данных, обеспечивающих ведение государственного земельного кадастра и государственный учет объектов недвижимости, а также сведения о них, и подлежащих учету в Государственном регистре баз и банков данных;
создание автоматизированных технологий и специальных программных средств, обеспечивающих реализацию процедур государственного учета объектов недвижимости и ввод в автоматизированные базы данных актуальной информации о земельных участках и прочно связанных с ними объектах недвижимого имущества как объектах права и налогообложения, полученных в результате разграничения государственной собственности на землю, инвентаризации, межевания и кадастровой оценки земельных участков;
ввод в государственных органах по ведению государственного земельного кадастра и учету объектов недвижимости в эксплуатацию программно-технических комплексов, средств защиты информации, обеспечивающих автоматизацию процессов формирования, учета, оценки земельных участков и объектов недвижимости;
обеспечение совместимости информационных систем, связанных с формированием, государственным учетом, технической инвентаризацией, оценкой, регистрацией прав, налогообложением, управлением и распоряжением недвижимостью, и создание системы электронного обмена сведениями между ними;
организация и проведение подготовки и переподготовки кадров, обеспечивающих государственный кадастровый учет земель и иных объектов недвижимости, а также кадастровую оценку земель.
В результате реализации данной Программы будет сформирована информационная база, обеспечивающая процесс регулирования общественных отношений в сфере недвижимости, при которой вся информация о недвижимом имуществе в виде единого банка данных – государственного кадастра недвижимости.
Формирование объектов кадастрового учета и их учет в Тульской области ведется в автоматизированном режиме. Сведения о земельных участках хранятся как на бумажных, так и на электронных носителях. Для этих целей используется программный комплекс ведения земельного кадастра (ПК ЕГРЗ) и программный комплекс Mapinfo версий 5.0. и 6.5.
Программный комплекс Mapinfo выступает как основной элемент при проверке сведений о точках и границах земельного участка.
Программный комплекс ведения земельного кадастра предназначен для применения в учреждениях, осуществляющих ведение Единого государственного реестра земель.
ПК ЕГРЗ поддерживает функции, необходимые для ведения государственного земельного кадастра.
ПК ЕГРЗ реализован как модульная распределенная многопользовательская система, обеспечивающая коллективную работу персонала.
Все модули комплекса обладают единым пользовательским интерфейсом, наглядным и легким для освоения. Для эффективной эксплуатации комплекса пользователи должны владеть базовыми знаниями о среде Windows и навыками работы в этой среде.
Программный комплекс ЕГРЗ предназначен для ведения государственного земельного кадастра на уровне кадастрового района. Комплекс позволяет выполнять формирование и учет объектов учета – земельных участков, а также сведений о территориальных зонах. Кроме общей информации об объекте учета, учитывается его правовой статус, экономические характеристики, прочно связанные с земельными участками объекты недвижимости, а также другие специальные сведения. Имеется возможность хранения истории объекта учета и его правового статуса.
В ПК ЕГРЗ предусмотрена возможность ведения различной справочной информации (списки субъектов правовых отношений, правоустанавливающих документов).
Модуль ведения системы классификаторов обеспечивает однозначность информации земельного кадастра.
Адресная система позволяет производить формирование адресной характеристики информационных объектов.
ПК ЕГРЗ имеет защиту от несанкционированного доступа. Модуль администрирования дает возможность назначать пользователям различные права на выполнение действий в рамках комплекса. Информация о действиях пользователей протоколируется в системном журнале.
С помощью ПК ЕГРЗ идет подготовка форм подраздела Государственного реестра земель. Подготавливаются формы, которые не вошли в состав Описания земельных участков (например, форма Ф.1.7). В формах Государственного реестра земель, представленных в составе Описания земельного участка, выполняются учетные кадастровые записи, т.е. заполняются строки, которые должны быть заполнены при открытии подраздела, например, указывается присвоенный кадастровый номер, номер листа формы, указываются ссылки на места хранения документов, которые служат основанием для внесенных сведений.
При использовании ПК ЕГРЗ, предназначенные для ведения Государственного реестра земель сведения из документов заносятся в базу данных, в ходе чего земельному участку присваивается кадастровый номер. В соответствии с Порядком ведения Единого Государственного Реестра Земель кадастрового района вносятся следующие сведения:
кадастровый номер, номер заявки, наименование объекта, местоположение, категория земель, вид использования, площадь;
о частях и обременениях земельного участка;
об экономических характеристиках (кадастровая стоимость земельного участка, ставка земельного налога);
описания точек и границ.
С помощью ПК ЕГРЗ выполняется формирование и печать кадастрового плана земельного участка (формы В1-В6).

Рисунок 5. Схема работы с применением ГИС-технологий
Внедрение автоматизированной системы ведения Государственного земельного кадастра позволило сократить время на формирование объекта кадастрового учета, что в значительной степени повысило эффективность ведения Государственного кадастрового учета.
Общая схема работы по государственному учёту земельных участков и объектов недвижимости (объектов капитального строительства – ПК ЕГРОКС) при использовании связки «ПК ЕГРЗ» + ГИС «MapInfo» представлена на рисунке 5.
3. Сравнительный анализ геоинформационных технологий в решении типовых задач управления недвижимостью
В чем особенности данного периода времени в России с точки зрения использования ГИС технологий?
Во многих странах (в том числе развитых) применение компьютеров в управлении городскими территориями, ведении кадастра, анализе рыночных тенденций в рамках города весьма ограничено. В связи с этим выделим причины, по которым автоматизация решения типовых задач управления региональной недвижимостью Тульской области, как, впрочем, и других городов России, представляется весьма разумной:
все материалы связанные с недвижимостью, в том числе с земельными участками, в развитых капиталистических странах велись задолго до изобретения компьютеров и перевод их в компьютерную форму связан с большими единовременными затратами, а в России такие материалы только появляются;
в России в настоящее время динамика использования недвижимости (переход из рук в руки, изменение функций и объемов) значительно выше чем в стабильных странах, а это значит, что оперативность доступа к информации, которую обеспечивает компьютер приобретает у нас большее значение;
в настоящее время перед городскими властями часто стоит задача обновления всей картографической информации по городу, так как существующая традиционная картографическая информация устарела, недостоверна, отдельные ее части противоречат друг другу;
в настоящее время в России уже существует значительный компьютерный парк и значительные мощности по выпуску компьютеров. Цены на компьютеры (в отличии от многих других товаров) ниже чем в большинстве стран.
в силу особенностей социалистического этапа развития страны в России существует много высокопрофессиональных программистов и системных интеграторов (в том числе на местах) способных решать сложные информационные задачи в рамках города при ограниченном финансировании и создавшие оригинальные программные комплексы стоимость которых значительно ниже зарубежных;
некоторые фирмы-производители программного обеспечения предвидя рост спроса на ГИС и желая закрепиться на рынке предоставляют льготные условия продажи.
Это благоприятное стечение обстоятельств носит временный характер, поэтому важно не упустить возможности.
К сожалению, есть обстоятельства препятствующие корректной работе с городской геоинформацией. Это прежде всего всепроникающие правила соблюдения секретности. Практически недоступна общегородская информация масштабов от 1:10000 до 1:500. Секретной является и городская система координат в которой привязаны все городские объекты. Могут быть следующие пути получения необходимой для задач зонирования информации в таких условиях:
покупка изданных в последнее время и свободно распространяемых в торговле городских карт масштабов 1:20000 - 1:30000 с дальнейшем сканированием и векторизацией,
использование материалов отдела главного архитектора, городских и центральных проектных организаций. Прежде всего это касается уточнений планировки отдельных кварталов и составления адресной схемы.
Заявка на рассекречивание плана города определенного масштаба. Как правило такие работы проводятся в организациях картографии и геодезии. Также это могут сделать военные картографы, причем у них часто такие карты уже существуют готовые. Рассекречивание карты стоит порядка тысяч долларов и включает в себя снятие с карты секретных и стратегических объектов, иногда внесение искажений.
Использование снимков из космоса. На сегодняшний день с точки зрения картографии точность полученной со снимков (не военных) информации не лучше масштаба 1:20000. Такие снимки достаточно дороги и трудоемки в оцифровке, но их выгодно отличает оперативность и актуальность. Характерно то, что ввоз такого снимка в Россию, сопряжен с трудностями прохождения пограничного контроля.
Возможно в дальнейшем эти трудности будут сняты. Надежды на это связаны с запуском коммерческих низкоорбитальных спутников которые будут предоставлять всем желающим снимки территорий с идентификацией объектов вплоть до 10-20 см. В таких условиях продолжать практику общей секретности можно только полностью отгородившись от внешнего мира. Впрочем пока практика засекречивания материалов усиливается.
Другая трудность состоит в стремлении всех коллективов и организаций (в том числе государственных и муниципальных) к монопольному использованию информации попавшей в их распоряжение. Такой подход затрудняет создание и эффективное использование открытых городских баз данных. Информация находящаяся в таких организациях часто теряет актуальность и полноту в силу такой изолированности и получение к ней доступа теряет смысл. Вышесказанное касается как компьютерной так и традиционной информации.
Список программных продуктов используемых при решении типовых задач управления недвижимостью довольно разнообразен. Большое место на нем занимают отечественным ГИС-продукты. Наши ГИС находятся в зоне оптимального соотношения "цена/функциональные возможности", а коллективы разработчиков сегодня сильны не только качеством программных продуктов, но и типично рыночной позицией с точки зрения рекламно-маркетинговой деятельности, развития дилерской и дистрибьюторской сети и поддержки в регионах. Явным преимуществом отечественных разработок является их цена: любой пакет дешевле зарубежных аналогов в 1,5-2 раза. Кроме этого - разнообразные скидки, одна цена на нелимитированное число инсталляций в организации, но нельзя забывать что разработка и поддержка коммерческого пакета - это не одна сотня тысяч долларов в год. Не всякий Российский разработчик может позволить себе это. Можно написать свою версию какой-нибудь известной ГИС, но как потом осуществлять ее сопровождение? Можно конечно поддерживать и разрабатывать свою ГИС, но я считаю это не целесообразным, и поэтому здесь перечислены основные достоинства зарубежных и российских ГИС-продуктов.
Достоинством MGE можно назвать то, что она является модульной средой и насчитывает более 60-ти программных продуктов, предоставляющих средства создания и сопровождения ГИС проектов, анализа пространственной информации, вывода и отображения электронного картографического материала. Модули интегрированной среды MGE поставляются независимо друг от друга и их можно выбрать в зависимости от задач, которые требуется решать.
SICAD/open – это комплексная система интеграции взаимозависимых описателей информации и графических объектов в банке географических данных. Преимуществом этой системы является то, что изменения в одной области автоматически отображаются в другой, а следовательно система имеет коллективный доступ и возможность сетевой распределенной обработки.
У Arc/Info достоинств очень много, но на ней я не буду подробно останавливаться, т.к. у нее есть и ряд существенных недостатков: из всех ГИС-систем она наиболее громоздкая и требует очень значительных вычислительных ресурсов и высококвалифицированных специалистов, сложна в освоении и чрезвычайно дорогостоящая система.
Достоинством MicroStation GeoGraphics является то, что он ориентирован на работу с большими объемами информации и не выдвигает высоких требований к оборудованию, а главное достоинство GeoGraphics заключается в том, что это интеграционная ГИС-платформа высокого уровня. То есть все многообразие инструментов MicroStation остается доступным пользователю GeoGraphics как разработчику, и, кроме этого, предоставляется возможность создания собственных специализированных приложений на базе GeoGraphics.
AutoCADMap полнофункциональный геоинформационный пакет в среде AutoCAD. Добавляет к функциональной мощи AutoCAD новые возможности управления данными, продвинутый картографический инструментарий и развитые функции ГИС-анализа. Поддерживает топологию. Включает широкий набор средств чистки картографических данных. Связь объектов с внешними документами различных типов. Интеграция с линией ГИС-продуктов Autodesk
GeoMedia предоставляет единый механизм ввода запросов, анализа, отображения данных из разнородных источников и распространения пространственной информации. С помощью GeoMedia можно осуществлять ввод данных, делать запросы, создавать тематические карты и легенды, проделывать сложные аналитические процедуры. Средства анализа в GeoMedia позволяют превращать геометрические объекты в тематические, отбирать те или иные тематические объекты, а также интегрировать в ГИС растровые изображения и объекты мультимедиа. С помощью средств определения классов и объектов, ввода, редактирования и размещения можно пополнять и развивать данные, поддерживая их в актуальном состоянии.
Сильная сторона MapInfo – это обработка и анализ информации, имеющей адресную или пространственную привязку. Встроенный мощный язык запросов SQL MM, благодаря географическому расширению, позволяет организовать выборки с учетом пространственных отношений объектов, таких как удаленность, вложенность, перекрытия, пересечения, площади и т.п. Также MapInfo – это открытая система. Язык программирования MapBasic позволяет создавать на базе MapInfo собственные ГИС. Еще одним из достоинств MapInfo является цена – она сейчас вплотную приблизилась к цене отечественных пакетов.
ArcView наиболее простой в обучении и работе продукт, предоставляющий конечному пользователю средства выбора и просмотра наборов разнообразных геоданных, их редактирования, создания макетов карт с легендами, графиками и диаграммами, связывания объектов карты с атрибутивной информацией, адресного геокодирования, использования растровых изображений, распечатки картографических материалов. Напрямую работает с базами данных ARC/INFO, ArcCAD, PC ARC/INFO, SDE, базами dBASE III и dBASE IV, имеет доступ к SQL DBMS (Oracle, Ingres, Sybase, Informix), читает файлы форматов DXF, DWG, IMG, DGN.
Достоинство AtlasGis – это простота использования программы, в других отношениях она мало пригодна для осуществления профессиональной деятельности.
Достоинством WinGis является скорость работы и простота освоения.
В CADdy возможна выборка из баз данных, реализованных на основе dBASE формата и вывод в файлы – отчеты. Содержит функции поиска, редактирования, модификации элементов базы данных, а также редактор экранных форм и генератор отчетов. Прямая связь между чертежами CADdy и базой данных в обоих направлениях, например, для управления и ведения земельного и городского кадастра. Имеется возможность ввода фотографических данных в формате PCX и GIF. Модуль может использоваться со всеми прикладными модулями системы CADdy.
В WinCAT развита очень сильно тематическая картография, каждый слой в проекте может нести тематическую нагрузку. Тематика может быть создана для любых типов графических объектов: площадных, линейных, точечных и т.д. Информация в тематическом слое может отображаться как стиль графического объекта – цвет, заливка, стиль и толщина линии, размер символа и т.д., так и с применением элементов деловой графики, в виде диаграмм, гистограмм и т.д.
Сравнительный анализ различных геоинформационных систем с точки зрения использования в рассматриваемой предметной области показал, что практически каждый из рассмотренных программных продуктов имеет как достоинства, так и недостатки.
Результаты сравнительного анализа по критериям соответствия, предьявляемым к программным продуктам как для ведения землеустроительной документации, так и для сопровождения единого государственного реестра земель и объектов недвижимости приведены в следующей таблице:
Таблица 1. Сравнительный анализ ГИС
ГИС
Критерий
оценивания
|
MGE |
GeoMedia ® |
SICAD |
ARC/INFO |
MS-GeoGraph |
AutoCAD Map |
Семейство GM |
MapInfo |
AfcView/ESRI |
Atlas GIS |
WinGIS |
CADdy |
WinCAT |
ГИС «Панорама» |
ГИС «Альбея» |
SINTEKS |
GeoGraph/GeoDraw |
ГИС ГрафИн |
GeoCad System |
| Удобство использования и обучения, интерфейс |
+ |
– |
– |
+ |
– |
+ |
+ |
+ |
+ |
+ |
+ |
+ |
+ |
+ |
+ |
+ |
+ |
+ |
+ |
| Возможность получения данных с устройств электронной съёмки |
+ |
+ |
+ |
– |
– |
– |
– |
+ |
+ |
– |
– |
– |
– |
+ |
+ |
+ |
+ |
– |
+ |
| Возможность ведения базы землеустроительной документации |
+ |
+ |
+ |
+ |
+ |
+ |
+ |
– |
– |
– |
– |
– |
– |
+ |
– |
– |
– |
– |
+ |
| Автоматизация цикла получения землеустроительной документации |
– |
+ |
– |
– |
– |
– |
– |
– |
– |
– |
– |
– |
– |
+ |
– |
– |
– |
– |
+ |
| Нанесение объектов на карты в автоматическом режиме по данным эл.съёмки |
– |
+ |
+ |
– |
– |
– |
– |
+ |
– |
– |
– |
– |
– |
+ |
+ |
+ |
+ |
– |
+ |
| Ведение землеустроительного кадастра |
– |
+ |
– |
– |
– |
– |
– |
– |
– |
– |
– |
– |
– |
+ |
+ |
– |
+ |
+ |
+ |
| Экспорт/импорт данных в другие форматы |
– |
+ |
+ |
+ |
+ |
+ |
+ |
+ |
+ |
– |
– |
– |
– |
+ |
+ |
+ |
+ |
+ |
+ |
| Коммуникационные возможности (встраивание в глобальные системы) |
– |
– |
+ |
+ |
+ |
– |
– |
+ |
+ |
– |
– |
– |
– |
+ |
+ |
+ |
+ |
– |
– |
| Возможность ведения ЕГРЗ |
– |
+ |
– |
– |
– |
– |
– |
+ |
– |
– |
– |
– |
– |
+ |
+ |
+ |
+ |
+ |
– |
| Учёт землепользователей |
– |
+ |
– |
– |
– |
– |
– |
+ |
+ |
+ |
+ |
+ |
+ |
+ |
+ |
+ |
+ |
+ |
– |
| Оформление правоустанавливающих документов на землю |
– |
– |
– |
– |
– |
– |
+ |
– |
– |
– |
– |
– |
– |
+ |
– |
– |
– |
– |
– |
| Количественный и качественный учёт земель с разделением их по категориям |
– |
– |
– |
– |
– |
– |
+ |
– |
+ |
+ |
– |
– |
+ |
+ |
+ |
– |
– |
– |
– |
| Регистрация прав, а также сделок с земельными участками |
– |
– |
– |
– |
– |
– |
– |
– |
– |
– |
– |
– |
– |
+ |
– |
– |
– |
– |
– |
| Ведение реестра объектов недвижимости |
– |
– |
– |
– |
– |
– |
– |
– |
– |
– |
– |
– |
– |
+ |
+ |
+ |
+ |
+ |
– |
| Формирование статистической отчётности |
– |
– |
– |
– |
– |
– |
– |
– |
– |
– |
– |
– |
– |
+ |
– |
– |
– |
– |
– |
| Создание и ведение дежурных карт |
+ |
+ |
– |
+ |
– |
+ |
+ |
+ |
+ |
– |
– |
+ |
+ |
+ |
+ |
+ |
+ |
+ |
+ |
При анализе использования геоинформационных технологий в решении топовых задач управления региональной недвижимостью Тульской области мною было выяснено, что указанные технологии используются не в полной мере, часто выполняя лишь вспомогательную функцию и в подавляющем большинстве случаев являясь инструментом визуализации картографического материала. Из рассмотренных комплексных ГИС-решений реально на территории Тульской области применяются 2 – 3.
Статистика использования геоинформационных систем и технологий на территории Тульской области позволяет выявить и причину столь низкого коэффициента использования такого мощного инструмента, как ГИС. Причина эта кроется в элементарном отсутствии знаний о возможностях современных программных ГИС-ориентированных комплексов, в ложной уверенности в их чрезмерной сложности и недружелюбности. На самом деле это не так, если быть точнее – не совсем так.
Большая часть современных разработок в данной области имеют крайне дружественный интерфейс и позволяют в десятки раз увеличить производительность труда. Ряд сложностей, таких как изменение традиционных схем работы, обучение персонала и закупка лицензионного программного обеспечения – компенсируются в самые короткие сроки.
Таким образом, основным препятствием к более активному внедрению геоинформационных технологий в процессы управления региональной недвижимостью является отсутствие представлений о возможностях ГИС и способах их применения для решения конкретных задач.
В данной дипломной работе был произведен обзор и анализ большого количества разнообразных ГИС-ориентированных решений, а также показано применение этих технологий в решении некоторых типовых задач управления региональной недвижимостью Тульской области.
Любая автоматизация, а тем более автоматизация работы целой организации, обязательно повлечет реорганизацию деятельности этой организации, поскольку часть функций возьмет на себя автоматизированная система, но она же добавит новые функции, которые должен выполнять персонал. Таким образом, автоматизация обязательно сопровождается хотя бы перераспределением функций между сотрудниками и отделами и освобождением рабочих мест.
Задачи тесно переплетены между собой и обычно автоматизация одной задачи без автоматизации другой не приносит эффективности, а порой усугубляет ситуацию, поскольку хорошо известен системный закон, гласящий, что эффективность всей последовательности действий не лучше эффективности работы самого слабого звена. Например:
Перенос данных архива в цифровой вид не даст эффекта без организации дежурства этой информации и автоматизации рабочих мест для доступа к этой информации.
Если одно подразделение А (в данном случае – ФГУ «Земельная кадастровая палата) имеет хорошую автоматизированную систему, а другое - В (землеустроительные предприятия) – не имеет, то последнее вынуждено передавать информацию в А на бумаге. Следовательно, автоматизированное подразделение А вынуждено заниматься вводом этой информации в свою систему с пришедших из В бумаг, хотя лучше, если бы она уже приходила к ним в электронном виде. Заставить же сотрудников отдела В просто вводить данные, скажем, в Excel, чтобы отдать в А в электронном виде, практически невозможно, поскольку для них эта работа не дает абсолютно ничего.
Автоматизация ввода геоинформации без «привязки» её к объектам застройки не поможет специалистам, принимающим решения, а только усложнит их работу, т.к. появляется только лишняя «обуза» - вводить документы в систему без автоматизации их обработки или хотя бы доступа через документы к информационным объектам, процедурам, результатам. Это связано с тем, что специалист, работающий с бумажным письмом, дополнительно вынужден будет делать отметки об объектах, субъектах, правах, другой информации, т.к. ее нет в базах данных компьютера или она автоматически не «прикреплена» к письму.
Перевод в цифровой вид картматериала, особенно планов М1:500, бесполезен без его дежурства.
Если GeoCad ещё хоть как-то удовлетворяет предъявляемым требованиям для обработки и ведения землеустроительной информации, то MapInfo используется уже в связке со сторонним программным комплексом, выполняя роль лишь демонстрационного модуля для картографического материала. Также существует необходимость информационного взаимодействия между рассмотренными технологиями, а экспортировать данные напрямую из GeoCad в MapInfo не представляется возможным.
Один из путей решения этой проблемы – использование общего ГИС-комплекса, который имел бы высокие адаптационные характеристики и одинаково хорошо подходил бы для решения рассматриваемых проблем. И среди рассмотренных решений такой комплекс есть. Это ГИС «Панорама». Комплекс одинаково подходит и для решения задач ведения землеустроительной информации, и для кадастрового учёта (см. табл. 1), а в результате получаем общую рабочую среду и более быстрый обмен информацией в электронном виде.
На текущий момент обмен информацией между заемлеустроительными организациями и организацией ведения кадастрового учёта и объектов недвижимости организуется на бумажном носителе, т.е в произвольной форме описываются координаты объектов и заверяются подписью и печатью руководителя организации. Это чревато ошибками и потерей рабочего времени.
4. Разработка конвертера данных ГИС GeoCad
При анализе гоинформационных технологий управления региональной недвижимостью Тульской области было выяснено, что прямая конвертация между ГИС GeoCad и программными комплексами «ЕГРЗ» и «ЕГРОКС» невозможна без написания программы-конвертера. Требования к такой программе минимальные: простой пользовательский интерфейс и высокая скорость работы.
4.1 Организация хранения данных. Входная и выходная информация
Для программы-конвертера входной информацией является gcf-файл – рабочий набор GeoCad, выходной – существующий gdb-файл системы ПК «ЕГРЗ» и базы данных ЕГРОКС.
Структура данных gcf-файла GeoCad представлена в таблице 2, структура данных gdb-файла системы ПК «ЕГРЗ» представлена в таблице 3.
Таблица 2. Структура файла данных GeoCad
| Название |
Код |
Домен |
Тип данных |
Размер |
Точность |
| 1 |
2 |
3 |
4 |
5 |
6 |
| Классификатор |
ID_KLS |
ПК единый |
A10 |
10 |
| Наименование элемента |
NAME_KLS |
Примечание |
VA255 |
255 |
| Сокращенное наименование элемента |
SHORTNAME_KLS |
Наименование длинное |
VA45 |
45 |
| Классификационный код |
CODE_KLS |
Код Классификатора |
VA20 |
20 |
| Первичный ключ типы классификаторов |
ID_KLSTYPE |
ПК единый |
A10 |
10 |
| Полное наименование типа классификатора |
NAME_KLSTYPE |
Наименование короткое |
VA100 |
100 |
| Сокращенное наименование типа классификатора |
SHORTNAME_KLSTYPE |
Наименование длинное |
VA45 |
45 |
| ПК АТЕ |
ID_ATD |
ПК единый |
A10 |
10 |
| Наименование АТЕ |
NAME_ATD |
Наименование среднее 60 |
VA60 |
60 |
| ОКАТО |
OKATO_ATD |
ОКАТО |
VA16 |
16 |
| Графический идентификатор АТЕ |
GID_ATD |
Графический идентификатор |
VA40 |
40 |
| Уровень АТЕ |
LEVEL_ATD |
Тип АТЕ |
I |
| ПК префикса |
ID_PRF |
ПК единый |
A10 |
10 |
| Наименование геонима |
NAME_PRF |
Наименование среднее 60 |
VA60 |
60 |
| Тип классификатора |
TYPE_KLSTYPE |
Короткое целое |
SI |
| Статус префикса |
STATUS_PRF |
Статус |
SI |
| ПК субьекта |
ID_SUB |
ПК единый |
A10 |
10 |
| Тип субьекта |
TYPE_SUB |
Короткое целое |
SI |
| ИНН субьекта |
INN_SUB |
ИНН |
VA15 |
15 |
| Наименование субьекта |
NAME_SUB |
Примечание |
VA255 |
255 |
| Сокращенное наименование субьекта |
SHORTNAME_SUB |
Примечание |
VA255 |
255 |
| Удостоверяющий документ субьекта серия |
DOKSER_SUB |
Серия документа |
VA20 |
20 |
| Удостоверяющий документ субьекта номер |
DOKNUM_SUB |
Номер документа |
VA20 |
20 |
| Удостоверяющий документ субьекта Дата |
DOKDATE_SUB |
Дата без времени |
D |
| Удостоверяющий документ субьекта Кем выдан |
DOKKEM_SUB |
Примечание |
VA255 |
255 |
| Дата регистрации или рождения субьекта |
DATER_SUB |
Дата без времени |
D |
| Место регистрации или рождения субьекта |
MESTO_SUB |
Наименование короткое |
VA100 |
100 |
| Электронная почта субьекта |
EMAIL_SUB |
Наименование среднее 60 |
VA60 |
60 |
| Примечание субьекта |
PRIM_SUB |
Примечание |
VA255 |
255 |
| Номер карточки субьекта |
KARTA_SUB |
Наименование среднее 60 |
VA60 |
60 |
| ПК Банка |
ID_BANK |
ПК единый |
A10 |
10 |
| БИК банка |
BIK_BANK |
БИК банка |
VA25 |
25 |
| Короткое название банка |
SHORTNAME_BANK |
Наименование длинное |
VA45 |
45 |
| Кор счет банка |
KS_BANK |
Cчет банка |
VA25 |
25 |
| Полное название банка |
NAME_BANK |
Наименование короткое |
VA100 |
100 |
| Расчетный счет |
RS_SUBRS |
Cчет банка |
VA25 |
25 |
| ОКПО Юр лицо |
OKPO_UL |
ОКПО |
VA20 |
20 |
| ОКОНХ Юр лицо |
OKONH_UL |
ОКОНХ |
VA100 |
100 |
| ОКДП Юр лицо |
OKDP_UL |
ОКДП |
VA100 |
100 |
| Руководитель Юр лицо |
DIR_UL |
Примечание |
VA255 |
255 |
| Бухгалтер Юр лицо |
BUH_UL |
Примечание |
VA255 |
255 |
| Контактное лицо |
KONT_UL |
Примечание |
VA255 |
255 |
| Статус субьекта |
STATUS_SUB |
Статус |
SI |
| ОКОГУ |
OKOGU_OV |
ОКОГУ |
VA25 |
25 |
| Уровень органа власти |
LEVEL_OV |
Короткое целое |
SI |
| Руководитель |
DIR_OV |
Примечание |
VA255 |
255 |
| Бухгалтер |
BUH_OV |
Примечание |
VA255 |
255 |
| Контактное лицо |
KONT_OV |
Примечание |
VA255 |
255 |
| Имя физ лица |
IM_FL |
Наименование длинное |
VA45 |
45 |
| Отчество физ лица |
OT_FL |
Наименование длинное |
VA45 |
45 |
| Пол |
POL_FL |
Короткое целое |
SI |
| ПК документа |
ID_RID |
ПК единый |
A10 |
10 |
| Название документа |
NAME_RID |
Примечание |
VA255 |
255 |
| Серия документа |
SER_RID |
Серия документа |
VA20 |
20 |
| Номер документа |
NUM_RID |
Наименование длинное |
VA45 |
45 |
| Выдан документ |
IZDAN_RID |
Примечание |
VA255 |
255 |
| Выдан документ когда |
IZDANDATE_RID |
Дата без времени |
D |
| Дата начала действия документа |
DATEBEGIN_RID |
Дата без времени |
D |
| Дата окончания действия документа |
DATEEND_RID |
Дата без времени |
D |
| Примечание документа |
REM_RID |
Примечание |
VA255 |
255 |
| Содержание документа |
CONTENT_RID |
Большие данные блоб |
LBIN |
| Возникновение |
OCC_RID |
Короткое целое |
SI |
| Номер (внутренний) документа |
NUMINT_RID |
Номер регистрации УЮРП |
VA45 |
45 |
| Дата регистрации |
REGDATE_RID |
Дата без времени |
D |
| Место хранения |
MESTO_RID |
Наименование среднее 60 |
VA60 |
60 |
| ID операции |
ID_ADMACTIONS |
ПК единый |
A10 |
10 |
| Название операции |
NAME_ADMACTIONS |
Наименование среднее 60 |
VA60 |
60 |
| Hint операции |
HINT_ADMACTIONS |
Наименование короткое |
VA100 |
100 |
| Номер изображения операции |
ICONNUM_ADMACTIONS |
Короткое целое |
SI |
| Тип операции |
TYPE_ADMACTIONS |
Короткое целое |
SI |
| id2 |
ID_ADMSUB |
ПК единый |
A10 |
10 |
| Имя сущности или модуля |
NAME_ADMSUB |
Наименование среднее 60 |
VA60 |
60 |
| Тип сущности |
TYPE_ADMSUB |
Короткое целое |
SI |
| Номер иконки |
ICONNUM_ADMSUB |
Короткое целое |
SI |
| ID3 |
ID_ADMRIGHTS |
ПК единый |
A10 |
10 |
| Название права |
NAME_ADMRIGHTS |
Наименование среднее 60 |
VA60 |
60 |
| id5 |
ID_ADMSTATUSES |
ПК единый |
A10 |
10 |
| Название статуса |
NAME_ADMSTATUSES |
Наименование среднее 60 |
VA60 |
60 |
| ПК Пользователя и группы |
ID_ADMUSERS |
ПК единый |
A10 |
10 |
| Имя пользователя или группы |
NAME_ADMUSERS |
Наименование среднее 60 |
VA60 |
60 |
| Тип пользователя |
TYPE_ADMUSERS |
Короткое целое |
SI |
| Полное имя пользователя или описание группы |
FULLNAME_ADMUSERS |
Наименование короткое |
VA100 |
100 |
| Сокращенное имя пользователя |
SHORT_ADMUSERS |
Наименование длинное |
VA45 |
45 |
| Код пользователя |
CODE_ADMUSERS |
Наименование длинное |
VA45 |
45 |
| Статус |
STATUS_ADMUS |
Статус |
SI |
| Настройки пользователя |
SETTINGS__ADMUSERS |
Примечание |
VA255 |
255 |
| Настройки BLOB |
SETTINGS_2_ADMUSERS |
Большие данные блоб |
LBIN |
| Номер иконки |
ICONNUM_ADMSTATUSES |
Короткое целое |
SI |
| Первичный ключ обьекта |
ID_OBJ |
ПК единый |
A10 |
10 |
| Тип обьекта |
TYPE_OBJ |
Короткое целое |
SI |
| Наименование обьекта |
NAME_OBJ |
Наименование среднее 60 |
VA60 |
60 |
| Примечание обьекта |
REM_OBJ |
Примечание на 4000 |
VA4000 |
4000 |
| Графический идентификатор обьекта |
GID_OBJ |
Графический идентификатор |
VA40 |
40 |
| Кадастровый номер обьекта |
KN_OBJ |
Кадастровый номер |
VA40 |
40 |
| Шаблон отображения кадастрового номера |
KNMASK_OBJ |
Кадастровый номер (шаблон) |
VA60 |
60 |
| Часть кадастрового номера текущего уровня и типа обьекта |
KNLEVEL_OBJ |
Кадастровый номер |
VA40 |
40 |
| Статус обьекта |
STATUS_OBJ |
Статус |
SI |
| Первичный ключ операции |
ID_ACT |
ПК единый |
A10 |
10 |
| Когда выполнена |
KOGDA_ACT |
Дата сейчас |
DT |
| Дата операции |
DATE_ACT |
Дата без времени |
D |
| Ответственное лицо |
RELSUB_ACT |
Наименование короткое |
VA100 |
100 |
| Первичный ключ таблицы изменения |
ID_MASTER_ACT |
ПК единый |
A10 |
10 |
| Таблица изменения головная |
TAG_MASTER_ACT |
Имена таблиц для операций |
VA10 |
10 |
| Примечание опреации |
REM_ACT |
Примечание |
VA255 |
255 |
| Площадь декларированая |
SQDECL_OBJLOT |
Площадь |
DC19,2 |
19 |
2 |
| Площадь уточненая |
SQTOCH_OBJLOT |
Площадь |
DC19,2 |
19 |
2 |
| Номер заявки |
NUMZAYAV_OBJLOT |
Номер документа |
VA20 |
20 |
| Разрешенный вид использования подстановка |
RAZRVID_OBJLOT |
Примечание |
VA255 |
255 |
| Площадь уточненая учет кто |
SQTOCHKTO_OBJLOT |
Наименование среднее 60 |
VA60 |
60 |
| Площадь уточненая учет когда |
SQTOCHDATE_OBJLOT |
Дата без времени |
D |
| Площадь уточненая регистрация кто |
SQTOCHRKTO_OBJLOT |
Наименование среднее 60 |
VA60 |
60 |
| Площадь уточненая регистрация когда |
SQTOCHRDATE_OBJLOT |
Дата без времени |
D |
| Номер на кадастровом плане |
NUMPLAN_OBJSLOT |
Номер на кадастровом плане |
VA25 |
25 |
| Номер обьекта недвижимости |
NUM_OBJNED |
Примечание |
VA255 |
255 |
| ПК характеристика обьекта |
ID_HAR |
ПК единый |
A10 |
10 |
| Тип характеристики |
TYPE_HAR |
Короткое целое |
SI |
| Примечание характеристики |
REM_HAR |
Большие данные блоб |
LBIN |
| Величина базового платежа |
VALUE_HARBPAY |
Площадь |
DC19,2 |
19 |
2 |
| Дата введения базового платежа |
DATE_HARBPAY |
Дата без времени |
D |
| Величина спец сведения |
VALUE_HARSPEC |
Примечание |
VA255 |
255 |
| Дата возникновения право ограничение |
OCCDATE_HARRIGHT |
Дата без времени |
D |
| Номер регистрации право ограничение |
OCCNR_HARRIGHT |
Номер регистрации УЮРП |
VA45 |
45 |
| Дата ликвидация право ограничение |
TERMDATE_HARRIGHT |
Дата без времени |
D |
| Номер ликвидация право ограничение |
TERMNR_HARRIGHT |
Номер регистрации УЮРП |
VA45 |
45 |
| Размер доли только право по документу |
PART_HARRIGHT |
Наименование короткое |
VA100 |
100 |
| ПК таблицы |
ID_MTDTLB |
ПК единый |
A10 |
10 |
| Имя таблицы |
NAME_MTDTLB |
Наименование среднее 60 |
VA60 |
60 |
| Физическое имя таблицы |
CODE_MTDTLB |
Наименование среднее 60 |
VA60 |
60 |
| ПК поля |
ID_MTDFLD |
ПК единый |
A10 |
10 |
| Наименование поля |
NAME_MTDFLD |
Наименование среднее 60 |
VA60 |
60 |
| Физическое имя поля |
CODE_MTDFLD |
Наименование длинное |
VA45 |
45 |
| Тип поля |
TYPE_MTDFLD |
Наименование длинное |
VA45 |
45 |
| Первичный ключ |
ISPK_MTDFLD |
Короткое целое |
SI |
| Вторичный ключ |
ISFK_MTDFLD |
Короткое целое |
SI |
| ПК межевой точки |
ID_MGTPOINT |
ПК единый |
A10 |
10 |
| Номер межевой точки |
NUM_MGTPOINT |
Целое |
I |
| Тип межевой точки |
TYPE_MGTPOINT |
Тип межевой точки |
A1 |
1 |
| Координата X межевой точки |
COORDX_MGTPOINT |
Координаты на карте |
DC15,5 |
15 |
5 |
| Координата Y межевой точки |
COORDY_MGTPOINT |
Координаты на карте |
DC15,5 |
15 |
5 |
| Метод определения межевой точки |
METOD_MGTPOINT |
Наименование среднее 60 |
VA60 |
60 |
| Статус межевой точки |
STATUS_MGTPOINT |
Статус |
SI |
| Тип учета межевой точки |
TYPEUCHET_MGTPOINT |
Наименование среднее 60 |
VA60 |
60 |
| ГПД межевой точки |
GID_MGTPOINT |
Графический идентификатор |
VA40 |
40 |
| ПК границы |
ID_MGTBORDER |
ПК единый |
A10 |
10 |
| Номер границы |
NUM_MGTBORDER |
Целое |
I |
| Тип границы |
TYPE_MGTBORDER |
Тип межевой точки |
A1 |
1 |
| Длина границы |
LEN_MGTBORDER |
Координаты на карте |
DC15,5 |
15 |
5 |
| Дирекционный угол границы |
ANGLE_MGTBORDER |
Наименование длинное |
VA45 |
45 |
| Вид границы |
VID_MGTBORDER |
Наименование среднее 60 |
VA60 |
60 |
| Описание границы |
DESC_MGTBORDER |
Наименование среднее 60 |
VA60 |
60 |
| Статус границы |
STATUS_MGTBORDER |
Статус |
SI |
| Смежество описание слева |
SDESCLT_MGTBORDER |
Наименование короткое |
VA100 |
100 |
| Смежество описание справа |
SDESCRT_MGTBORDER |
Наименование короткое |
VA100 |
100 |
| Смежество квартал справа |
SBRRT_MGTBORDER |
Логическое значения |
BL |
| Смежество квартал слева |
SBRLT_MGTBORDER |
Логическое значения |
BL |
| Идентификатор записи |
DOKREQ_ID |
ПК единый |
A10 |
10 |
| Номер заявки2 |
DOKREQ_NUM |
dom_str_number |
VA20 |
20 |
| Дата регистрации заявки |
DOKREQ_REG_DATE |
dom_date |
DT |
| Статус2 |
DOKREQ_STATE |
dom_state |
SI |
| Приоритет заявки |
DOKREQ_PRIORITY |
dom_integer |
I |
| Идентификатор записи5 |
DOKREQ_LIST_ID |
ПК единый |
A10 |
10 |
| Название файла хранящего текст |
DOKREQ_LIST_PATH |
dom_path |
VA255 |
255 |
| Тип заявки |
DOKREQ_LIST_T |
dom_type_char |
A1 |
1 |
| Краткое название |
DOKREQ_LIST_NAME |
dom_name |
VA255 |
255 |
| Идентификатор записи cписок маршрутов |
DOKROUTE_LIST_ID |
ПК единый |
A10 |
10 |
| Длительность маршрута cписок маршрутов |
DOKROUTE_LIST_NDAYS |
dom_integer |
I |
| Идентификатор записи7 |
DOKDECL_ID |
ПК единый |
A10 |
10 |
| Идентификатор записи cписок документов |
DOKDOC_LIST_ID |
ПК единый |
A10 |
10 |
| Номер документа в заявке cписок документов |
DOKDOC_LIST_NUMBER |
Наименование длинное |
VA45 |
45 |
| Количество копий cписок документов |
DOKDOC_LIST_NCOPY |
dom_integer |
I |
| Количество страниц cписок документов |
DOKDOC_LIST_NPAGE |
dom_integer |
I |
| Осталось копий cписок документов |
DOKDOC_LIST_NSCOPY |
dom_integer |
I |
| Возвратить cписок документов |
DOKDOC_LIST_NBACK |
dom_integer |
I |
| Исходящий cписок документов |
DOKDOC_LIST_OUT |
dom_boolean |
I |
| Общий для cписок документов |
DOKDOC_LIST_COMMON |
dom_integer |
I |
| Идентификатор записи кадастровое дело |
DOKCADFILE_ID |
ПК единый |
A10 |
10 |
| Дата создания кадастровое дело |
DOKCADFILE_CREATE_DATE |
dom_date |
DT |
| Дата закрытия кадастровое дело |
DOKCADFILE_CLOSE_DATE |
dom_date |
DT |
| Идентификатор записи10 |
DOKSTEP_ID |
ПК единый |
A10 |
10 |
| Название2 |
DOKSTEP_NAME |
dom_name |
VA255 |
255 |
| Дата начала выполнения |
DOKSTEP_BEGIN_DATE |
dom_date |
DT |
| Дата окончания выполнения |
DOKSTEP_END_DATE |
dom_date |
DT |
Таблица 3. Структура файла данных ПК ЕГРЗ
| Назначение поля БД карты |
Идентификатор |
| ПК классификатора |
MAP_ID_KLS |
| ПК классификатора родитель |
MAP_ID_PARENT_KLS |
| Первичный ключ типы классификаторов |
MAP_ID_KLSTYPE |
| Наименование элемента |
MAP_NAME_KLS |
| Сокращенное наименование элемента |
MAP_SHORTNAME_KLS |
| Классификационный код |
MAP_CODE_KLS |
| Выбираемый элемент классификатора |
MAP_SELECTABLE_KLS |
| Первичный ключ типы классификаторов |
MAP_ID_KLSTYPE |
| Первичный ключ типы классификаторов от кого зависит |
MAP_IDDEP_KLSTYPE |
| Полное наименование типа классификатора |
MAP_NAME_KLSTYPE |
| Сокращенное наименование типа классификатора |
MAP_SHORTNAME_KLSTYPE |
| Тип классификатора |
MAP_TYPE_KLSTYPE |
| ПК АТЕ |
MAP_ID_ATD |
| ПК АТЕ Родитель |
MAP_IDPARENT_ATD |
| ПК классификатора |
MAP_ID_KLS |
| Наименование АТЕ |
MAP_NAME_ATD |
| ОКАТО |
MAP_OKATO_ATD |
| Графический идентификатор АТЕ |
MAP_GID_ATD |
| Уровень АТЕ |
MAP_LEVEL_ATD |
| Статус АТЕ |
MAP_STATUS_ATD |
| Учитываемая площадь АТЕ |
MAP_SQ_ATD |
| Номенклатура планшетов АТЕ |
MAP_PLANSH_ATD |
| ПК карты |
MAP_ID_GEOMAP |
| ПК префикса |
MAP_ID_PRF |
| ПК классификатора |
MAP_ID_KLS |
| ПК АТЕ |
MAP_ID_ATD |
| Наименование геонима |
MAP_NAME_PRF |
| Статус префикса |
MAP_STATUS_PRF |
| ПК префикса история |
MAP_IDHIST_PRF |
| ПК субьекта |
MAP_ID_SUB |
| ПК классификатора форма собственности |
MAP_ID_ORGFORMAKLS |
| KLS_ПК классификатора организационно правовая форма |
MAP_ID_UDOKKLS |
| Тип субьекта |
MAP_TYPE_SUB |
| Наименование субьекта |
MAP_NAME_SUB |
| Сокращенное наименование субьекта |
MAP_SHORTNAME_SUB |
| ИНН субьекта |
MAP_INN_SUB |
| Удостоверяющий документ субьекта серия |
MAP_DOKSER_SUB |
| Удостоверяющий документ субьекта номер |
MAP_DOKNUM_SUB |
| Удостоверяющий документ субьекта Дата |
MAP_DOKDATE_SUB |
| Удостоверяющий документ субьекта Кем выдан |
MAP_DOKKEM_SUB |
| Дата регистрации или рождения субьекта |
MAP_DATER_SUB |
| Место регистрации или рождения субьекта |
MAP_MESTO_SUB |
| Электронная почта субьекта |
MAP_EMAIL_SUB |
| Примечание субьекта |
MAP_PRIM_SUB |
| Номер карточки субьекта |
MAP_KARTA_SUB |
| Статус субьекта |
MAP_STATUS_SUB |
| Телефон 1 |
MAP_TEL1_SUB |
| Телефон 2 |
MAP_TEL2_SUB |
| Факс |
MAP_FAX_SUB |
| ПК почтовый адрес регистрации |
MAP_ID_REGASADR |
| ПК почтовый адрес фактический |
MAP_ID_FACKTASADR |
| Группа фильтра субьект |
MAP_FILTGROUP_SUB |
| Код причины постановки субьект |
MAP_KPP_SUB |
| ПК Банка |
MAP_ID_BANK |
| Короткое название банка |
MAP_SHORTNAME_BANK |
| Полное название банка |
MAP_NAME_BANK |
| БИК банка |
MAP_BIK_BANK |
| Кор счет банка |
MAP_KS_BANK |
| Примечание банка |
MAP_PRIM_BANK |
| ПК почтовый адрес |
MAP_ID_ASADR |
| ИНН Банка |
MAP_INN_BANK |
| ПК Банка |
MAP_ID_BANK |
| ПК субьекта |
MAP_ID_SUB |
| Расчетный счет |
MAP_RS_SUBRS |
| Первичный ключ РСчет |
MAP_ID_SUBRS |
| ПК субьекта |
MAP_ID_SUB |
| ПК классификатора |
MAP_ID_KLS |
| Имя физ лица |
MAP_IM_FL |
| Отчество физ лица |
MAP_OT_FL |
| Пол |
MAP_POL_FL |
| Документ о регистрации серия |
MAP_DOKSER_FL |
| Документ о регистрации номер |
MAP_DOKNUM_FL |
| Документ о регистрации дата |
MAP_DOKDATE_FL |
| Документ о регистрации выдан |
MAP_DOKKEM_FL |
| Наименование хозяйства физические лица |
MAP_HOZ_SUBFL |
| Документ о регистрации код подразделения |
MAP_DOKPODRAZDEL_FL |
| ПК субьекта |
MAP_ID_SUB |
| ПК субьекта головная организация |
MAP_ID_GLAVSUB |
| ОКПО Юр лицо |
MAP_OKPO_UL |
| ОКОНХ Юр лицо |
MAP_OKONH_UL |
| ОКДП Юр лицо |
MAP_OKDP_UL |
| Руководитель Юр лицо |
MAP_DIR_UL |
| Бухгалтер Юр лицо |
MAP_BUH_UL |
| Контактное лицо Юр лицо |
MAP_KONT_UL |
| ПК субьекта Минестерство ведомство >h kbwj |
MAP_ID_MIN_UL |
| КПП Юр лицо |
MAP_KPP_UL |
| ОГРН Юр лицо |
MAP_OGRN_UL |
| ПК субьекта |
MAP_ID_SUB |
| ПК АТЕ |
MAP_ID_ATD |
| ОКОГУ |
MAP_OKOGU_OV |
| Уровень органа власти |
MAP_LEVEL_OV |
| Руководитель |
MAP_DIR_OV |
| Бухгалтер |
MAP_BUH_OV |
| Контактное лицо |
MAP_KONT_OV |
| ПК документа |
MAP_ID_RID |
| ПК классификатора |
MAP_ID_KLS |
| Название документа |
MAP_NAME_RID |
| Серия документа |
MAP_SER_RID |
| Номер документа |
MAP_NUM_RID |
| Дата регистрации |
MAP_REGDATE_RID |
| Выдан документ |
MAP_IZDAN_RID |
| Выдан документ когда |
MAP_IZDANDATE_RID |
| Дата начала действия документа |
MAP_DATEBEGIN_RID |
| Дата окончания действия документа |
MAP_DATEEND_RID |
| Примечание документа |
MAP_REM_RID |
| Содержание документа |
MAP_CONTENT_RID |
| Возникновение |
MAP_OCC_RID |
| Номер (внутренний) документа |
MAP_NUMINT_RID |
| Место хранения |
MAP_MESTO_RID |
| Статус документа |
MAP_STATUS_RID |
| Регистратор документа |
MAP_REG_RID |
| ID операции |
MAP_ID_ADMACTIONS |
| Название операции |
MAP_NAME_ADMACTIONS |
| Hint операции |
MAP_HINT_ADMACTIONS |
| Номер изображения операции |
MAP_ICONNUM_ADMACTIONS |
| Тип операции |
MAP_TYPE_ADMACTIONS |
| SQL тип операции |
MAP_SQLTYPE_ADMACTIONS |
| Горячая клавиша операции |
MAP_SHORTCUT_ADMACTION |
| Модуль для операции |
MAP_MODULE_ADMACTIONS |
| Функция для операции |
MAP_FUNCTION_ADMACTION |
| id2 |
MAP_ID_ADMSUB |
| Имя сущности или модуля |
MAP_NAME_ADMSUB |
| Тип сущности |
MAP_TYPE_ADMSUB |
| Номер иконки |
MAP_ICONNUM_ADMSUB |
| ADM_id2 |
MAP_ADM_ID_ADMSUB |
| ID3 |
MAP_ID_ADMRIGHTS |
| id5 |
MAP_ID_ADMSTATUSES |
| ID |
MAP_ID_ADMACTIONS |
| id2 |
MAP_ID_ADMSUB |
| Название права |
MAP_NAME_ADMRIGHTS |
| id5 |
MAP_ID_ADMSTATUSES |
| Название статуса |
MAP_NAME_ADMSTATUSES |
| Номер иконки |
MAP_ICONNUM_ADMSTATUSE |
| Поле для сортировки по статусам |
MAP_SORT_ADMSTATUSES |
| ПК Пользователя и группы |
MAP_ID_ADMUSERS |
| Имя пользователя или группы |
MAP_NAME_ADMUSERS |
| Тип пользователя |
MAP_TYPE_ADMUSERS |
| Полное имя пользователя или описание группы |
MAP_FULLNAME_ADMUSERS |
| Сокращенное имя пользователя |
MAP_SHORT_ADMUSERS |
| Код пользователя |
MAP_CODE_ADMUSERS |
| Статус |
MAP_STATUS_ADMUSERS |
| Настройки пользователя |
MAP_SETTINGS__ADMUSERS |
| Настройки BLOB |
MAP_SETTINGS_2_ADMUSER |
| Должность пользователя или группы |
MAP_JOBNAME_ADMUSERS |
| Первичный ключ обьекта |
MAP_ID_OBJ |
| Первичный ключ обьекта Предок |
MAP_IDPARENT_OBJ |
| Тип обьекта |
MAP_TYPE_OBJ |
| Наименование обьекта |
MAP_NAME_OBJ |
| Графический идентификатор обьекта |
MAP_GID_OBJ |
| Кадастровый номер обьекта |
MAP_KN_OBJ |
| Часть Кадастрового номера текущего уровня и типа обьекта |
MAP_KNLEVEL_OBJ |
| Шаблон отображения кадастрового номера |
MAP_KNMASK_OBJ |
| Примечание обьекта |
MAP_REM_OBJ |
| Статус обьекта |
MAP_STATUS_OBJ |
| Площадь обьекта |
MAP_SQUARE_OBJ |
| Старый кадастровый номер обьекта |
MAP_OLDKN_OBJ |
| Номенклатура планшетов обьекта |
MAP_PLANSH_OBJ |
| Уровни КД интерфейс |
MAP_KDLEVEL_OBJ |
| ПК карты |
MAP_ID_GEOMAP |
| У обьекта условный номер |
MAP_CONDNUM_OBJ |
| Первичный ключ обьекта |
MAP_ID_OBJ |
| ПК классификатора |
MAP_ID_KLS |
| Условный квартал |
MAP_COND_OBJBLOCK |
| ОКАТО квартал |
MAP_OKATO_OBJBLOCK |
| Первичный ключ операции |
MAP_ID_ACT |
| ПК Пользователя и группы |
MAP_ID_ADMUSERS |
| ПК документа |
MAP_ID_RID |
| ID |
MAP_ID_ADMACTIONS |
| Таблица изменения головная |
MAP_MASTER_TAG_ACT |
| Первичный ключ таблицы изменения |
MAP_ID_MASTER_ACT |
| Когда выполнена |
MAP_KOGDA_ACT |
| Дата операции |
MAP_DATE_ACT |
| Ответственное лицо |
MAP_RELSUB_ACT |
| Примечание опреации |
MAP_REM_ACT |
| Первичный ключ обьекта |
MAP_ID_OBJ |
| ПК классификатора разрешенное использование |
MAP_ID_RAZRKLS |
| ПК классификатора фактическое использование |
MAP_ID_FAKTKLS |
| ПК документа |
MAP_ID_RID |
| Площадь декларированая |
MAP_SQDECL_OBJLOT |
| Номер заявки |
MAP_NUMZAYAV_OBJLOT |
| Разрешенный вид использования подстановка |
MAP_RAZRVID_OBJLOT |
| Площадь уточненая |
MAP_SQTOCH_OBJLOT |
| Площадь уточненая учет кто |
MAP_SQTOCHKTO_OBJLOT |
| Площадь уточненая учет когда |
MAP_SQTOCHDATE_OBJLOT |
| Площадь уточненая регистрация кто |
MAP_SQTOCHRKTO_OBJLOT |
| Площадь уточненая регистрация когда |
MAP_SQTOCHRDATE_OBJLOT |
| ПК номерных характеристик адреса |
MAP_ID_ASNUM |
| Тип ЗУ простой сложный входящий |
MAP_TYPE_OBJLOT |
| Положение на ДКК зем участок |
MAP_POLDKK_OBJLOT |
| Наименование вид зем участок |
MAP_NAMEVID_OBJLOT |
| Фактическое использование характер деятельности зем участок |
MAP_FAKTISP_OBJLOT |
| Местоположение в границах зем участок |
MAP_MESTOINGRAN_OBJLOT |
| Погрешность определения площади ЗУ |
MAP_SQDELTA_OBJLOT |
| КН составного ЗУ |
MAP_KNSOSTAV_OBJLOT |
| Дата учета ранее учтенного участка |
MAP_DATE_RANEE_OBJLOT |
| Участок из оценочной описи ЗУ |
MAP_LOTOCENKA_OBJLOT |
| Первичный ключ обьекта |
MAP_ID_OBJ |
| Номер на кадастровом плане |
MAP_NUMPLAN_OBJSLOT |
| Весь или часть ЧЗУ |
MAP_ITALL_OBJSLOT |
| Характеристика ЧЗУ |
MAP_HARNAME_OBJSLOT |
| Первичный ключ обьекта |
MAP_ID_OBJ |
| ПК классификатора |
MAP_ID_HARKLS |
| Номер обьекта недвижимости |
MAP_NUM_OBJNED |
| Наименование ОН ПК классификатора |
MAP_ID_NAMEKLS |
| Возникновение номер обьект недвижимости |
MAP_OCCNR_OBJNED |
| Возникновение дата обьект недвижимости |
MAP_OCCDATE_OBJNED |
| Ликвидация номер обьект недвижимости |
MAP_TERMNR_OBJNED |
| Ликвидация дата обьект недвижимости |
MAP_TERMDATE_OBJNED |
| Первичный ключ обьекта ЧЗУ |
MAP_ID_SLOTOBJ |
| ПК характеристика обьекта |
MAP_ID_HAR |
| ПК классификатора |
MAP_ID_KLS |
| KLS_ПК классификатора |
MAP_ID_SUBKLS |
| ПК характеристика обьекта |
MAP_ID_HAR |
| ПК классификатора |
MAP_ID_KLS |
| Величина базового платежа |
MAP_VALUE_HARBPAY |
| Дата введения базового платежа |
MAP_DATE_HARBPAY |
| ПК классификатора числитель |
MAP_ID_KLSFRACT |
| ПК классификатора знаменатель |
MAP_ID_KLSDENOM |
| ПК характеристика обьекта |
MAP_ID_HAR |
| Величина спец сведения |
MAP_VALUE_HARSPEC |
| Наименование показателя спец сведения |
MAP_FACTOR_HARSPEC |
| ПК классификатора числитель |
MAP_ID_KLSFRACT |
| ПК классификатора знаменатель |
MAP_ID_KLSDENOM |
| ПК характеристика обьекта |
MAP_ID_HAR |
| Первичный ключ обьекта |
MAP_ID_OBJ |
| Первичный ключ обьекта уточнение |
MAP_IDREL_OBJ |
| Тип характеристики |
MAP_TYPE_HAR |
| Примечание характеристики |
MAP_REM_HAR |
| Статус характеристики |
MAP_STATUS_HAR |
| TRZ_Первичный ключ обьекта |
MAP_TRZ_ID_OBJ |
| ПК характеристика обьекта |
MAP_ID_HAR |
| ПК классификатора |
MAP_ID_KLS |
| Дата возникновения право ограничение |
MAP_OCCDATE_HARRIGHT |
| Номер регистрации право ограничение |
MAP_OCCNR_HARRIGHT |
| Дата ликвидация право ограничение |
MAP_TERMDATE_HARRIGHT |
| Номер ликвидация право ограничение |
MAP_TERMNR_HARRIGHT |
| Размер доли только право по документу |
MAP_PART_HARRIGHT |
| ПК субьекта |
MAP_ID_SUB |
| Первичный ключ обьекта |
MAP_ID_OBJ |
| Уточнение вида право ограничение |
MAP_VID_HARRIGHT |
| Размер доли (дробь) реальный право ограничение |
MAP_PARTREAL_HARRIGHT |
| ПК таблицы |
MAP_ID_MTDTLB |
| Имя таблицы |
MAP_NAME_MTDTLB |
| Физическое имя таблицы |
MAP_CODE_MTDTLB |
| ПК поля |
MAP_ID_MTDFLD |
| Наименование поля |
MAP_NAME_MTDFLD |
| Физическое имя поля |
MAP_CODE_MTDFLD |
| Тип поля |
MAP_TYPE_MTDFLD |
| Первичный ключ |
MAP_ISPK_MTDFLD |
| Вторичный ключ |
MAP_ISFK_MTDFLD |
| ПК таблицы |
MAP_ID_MTDTLB |
| ПК межевой точки |
MAP_ID_MGTPOINT |
| Первичный ключ обьекта |
MAP_ID_BLOCK |
| ПК классификатора Описание |
MAP_ID_DESCKLS |
| ПК классификатора закрепление |
MAP_ID_ZAKKLS |
| Номер межевой точки |
MAP_NUM_MGTPOINT |
| Тип межевой точки |
MAP_TYPE_MGTPOINT |
| ГПД межевой точки |
MAP_GID_MGTPOINT |
| Метод определения межевой точки |
MAP_METOD_MGTPOINT |
| Координата X межевой точки |
MAP_COORDX_MGTPOINT |
| Координата Y межевой точки |
MAP_COORDY_MGTPOINT |
| Тип учета межевой точки |
MAP_TYPEUCHET_MGTPOINT |
| Статус межевой точки |
MAP_STATUS_MGTPOINT |
| Описание межевой точки |
MAP_DESC_MGTPOINT |
| ПК границы |
MAP_ID_MGTBORDER |
| Первичный ключ квартала |
MAP_ID_BLOCK |
| ПК межевой точки начало |
MAP_ID_MGTPOINTBEGIN |
| ПК межевой точки окончание |
MAP_ID_MGTPOINTEND |
| Первичный ключ ЗУ слева |
MAP_ID_LTLOT |
| Первичный ключ ЧЗУ слева |
MAP_ID_LTSLOT |
| Первичный ключ ЗУ справа |
MAP_ID_RTLOT |
| Первичный ключ ЧЗУ справа |
MAP_ID_RTSLOT |
| Номер границы |
MAP_NUM_MGTBORDER |
| Тип границы |
MAP_TYPE_MGTBORDER |
| Длина границы |
MAP_LEN_MGTBORDER |
| Дирекционный угол границы |
MAP_ANGLE_MGTBORDER |
| Вид границы |
MAP_VID_MGTBORDER |
| Описание границы |
MAP_DESC_MGTBORDER |
| Статус границы |
MAP_STATUS_MGTBORDER |
| Смежество описание слева |
MAP_SDESCLT_MGTBORDER |
| Смежество описание справа |
MAP_SDESCRT_MGTBORDER |
| Смежество квартал слева |
MAP_SBRLT_MGTBORDER |
| Смежество квартал справа |
MAP_SBRRT_MGTBORDER |
| Идентификатор записи |
MAP_DOKREQ_ID |
| Идентификатор записи6 |
MAP_DOKROUTE_LIST_ID |
| Идентификатор записи5 |
MAP_DOKREQ_LIST_ID |
| Номер заявки2 |
MAP_DOKREQ_NUM |
| Дата регистрации заявки |
MAP_DOKREQ_REG_DATE |
| Статус2 |
MAP_DOKREQ_STATE |
| Приоритет заявки |
MAP_DOKREQ_PRIORITY |
| Регистратор заявки |
MAP_DOKREQ_REGISTRATOR |
| Логический статус заявки |
MAP_DOKREQ_LOGIC_STATE |
| Примечание заявки |
MAP_DOKREQ_COMMENT |
| Первичный ключ журналы учета документов |
MAP_DOKREGISTER_ID |
| Идентификатор записи5 |
MAP_DOKREQ_LIST_ID |
| Идентификатор записи6 |
MAP_DOKROUTE_LIST_ID |
| Название файла хранящего текст |
MAP_DOKREQ_LIST_PATH |
| Тип заявки |
MAP_DOKREQ_LIST_TYPE |
| Краткое название |
MAP_DOKREQ_LIST_NAME |
| Статус шаблона |
MAP_DOKREQ_LIST_STATE |
| Примечание список заявок |
MAP_DOKREQ_LIST_COMMEN |
| Идентификатор записи cписок маршрутов |
MAP_DOKROUTE_LIST_ID |
| Идентификатор записи |
MAP_DOKREQ_ID |
| Длительность маршрута cписок маршрутов |
MAP_DOKROUTE_LIST_NDAY |
| Идентификатор записи7 |
MAP_DOKDECL_ID |
| Идентификатор записи |
MAP_DOKREQ_ID |
| ПК документа |
MAP_ID_RID |
| ПК субьекта |
MAP_ID_SUB |
| SUB_ПК субьекта |
MAP_SUB_ID_SUB |
| Идентификатор записи cписок документов |
MAP_DOKDOC_LIST_ID |
| Идентификатор записи9 |
MAP_DOKCADFILE_ID |
| Идентификатор записи |
MAP_DOKREQ_ID |
| ПК документа |
MAP_ID_RID |
| Номер документа в заявке cписок документов |
MAP_DOKDOC_LIST_NUMBER |
| Количество копий cписок документов |
MAP_DOKDOC_LIST_NCOPY |
| Количество страниц cписок документов |
MAP_DOKDOC_LIST_NPAGE |
| Осталось копий cписок документов |
MAP_DOKDOC_LIST_NSCOPY |
| Возвратить cписок документов |
MAP_DOKDOC_LIST_NBACK |
| Исходящий cписок документов |
MAP_DOKDOC_LIST_OUT |
| Общий для cписок документов |
MAP_DOKDOC_LIST_COMMON |
| Первичный ключ журналы учета документов |
MAP_DOKREGISTER_ID |
| Дата приема документов cписок документов |
MAP_DOKDOC_LIST_DATE |
| Регистратор cписок документов |
MAP_DOKDOC_LIST_REGIST |
| Начальный документ cписок документов |
MAP_DOKDOC_LIST_WITHRE |
| Альтернативное название cписок документов |
MAP_DOKDOC_LIST_ANAME |
| Место документа |
MAP_DOKDOC_LIST_MESTO |
| Идентификатор записи кадастровое дело |
MAP_DOKCADFILE_ID |
| Первичный ключ обьекта |
MAP_ID_OBJ |
| Дата создания кадастровое дело |
MAP_DOKCADFILE_CREATE_ |
| Дата закрытия кадастровое дело |
MAP_DOKCADFILE_CLOSE_D |
| Идентификатор записи10 |
MAP_DOKSTEP_ID |
| Иденификатор записи |
MAP_DOKNEXT_STEPS_ID |
| Идентификатор записи6 |
MAP_DOKROUTE_LIST_ID |
| Название2 |
MAP_DOKSTEP_NAME |
| Дата начала выполнения |
MAP_DOKSTEP_BEGIN_DATE |
| Дата окончания выполнения |
MAP_DOKSTEP_END_DATE |
| Длительность выполнения |
MAP_DOKSTEP_NDAYS |
| Статус4 |
MAP_DOKSTEP_STATE |
| DOK_Идентификатор записи10 |
MAP_DOK_DOKSTEP_ID |
| ПК Пользователя и группы |
MAP_ID_ADMUSERS |
| ADM_ПК Пользователя и группы |
MAP_ADM_ID_ADMUSERS |
| Логический статус шаги маршрута |
MAP_DOKSTEP_LOGIC_STAT |
| Коментарий шаги маршрута |
MAP_DOKSTEP_COMMENT |
| Тип шага шаги маршрута |
MAP_DOKSTEP_TYPE |
| Идентификатор записи12 |
MAP_DOKSTEP_DOC_ID |
| Идентификатор записи17 |
MAP_DOKCONDITIONS_ID |
| Идентификатор записи10 |
MAP_DOKSTEP_ID |
| Идентификатор записи8 |
MAP_DOKDOC_LIST_ID |
| ПК классификатора |
MAP_ID_KLS |
| Описание документа |
MAP_DOKSTEP_DOC_DESCRI |
| Обязательность документа |
MAP_DOKSTEP_DOC_MUSTBE |
| Идентификатор записи14 |
MAP_DOKSTEP_CONTROL_ID |
| Идентификатор записи17 |
MAP_DOKCONDITIONS_ID |
| Идентификатор записи10 |
MAP_DOKSTEP_ID |
| Успешна |
MAP_DOKSTEP_CONTROL_SU |
| Текст проверки |
MAP_DOKSTEP_CONTROL_TE |
| Обязательность проверки шага |
MAP_DOKSTEP_CONTROL_MU |
| Коментарий проверки шага |
MAP_DOKSTEP_CONTROL_CO |
| Идентификатор записи Действия шага |
MAP_DOKSTEP_ACTION_ID |
| Идентификатор записи17 |
MAP_DOKCONDITIONS_ID |
| Идентификатор записи10 |
MAP_DOKSTEP_ID |
| Успешно ? Действия шага |
MAP_DOKSTEP_ACTION_SUC |
| Код операции действия шага |
MAP_CODE_DOKSTEP |
| Описание действия шага |
MAP_DOKSTEP_ACTION_DES |
| Обязательность действия шага |
MAP_DOKSTEP_ACTION_MUS |
| Коментарий действия шага |
MAP_DOKSTEP_ACTION_COM |
| Подсказка действия шага |
MAP_DOKSTEP_ACTION_HIN |
| Иденификатор записи |
MAP_DOKNEXT_STEPS_ID |
| Идентификатор записи10 |
MAP_DOKSTEP_ID |
| DOK_Идентификатор записи10 |
MAP_DOK_DOKSTEP_ID |
| Описание перехода |
MAP_DOKNEXT_STEPS_DESC |
| Статус5 |
MAP_DOKNEXT_STEPS_STAT |
4.2 Организация конвертации данных
Конвертация данных обеспечивается программным модулем, реализующим процедуру обмена с использованием средств настройки (согласования) данных с конкретной БД.
 
Рисунок 6. Схема выполнения конвертации
Задание на процедуру определяет:
состав и объем данных выгружаемых из БД
правила интерпретации данных выгружаемых в пакет обмена
состав и объем данных загружаемых в базу данных ГИС
правила интерпретации данных загружаемых в ГИС.
Схема, поясняющая процесс выполнения конвертации в географическую базу для использования в ПК ЕГРЗ, представлена на рисунке 6.
4.3 Выбор среды программирования для реализации конвертера
Для создания простого конвертера нет необходимости прибегать к сложным языкам программирования. Единственное требование, предъявляемое к среде разработчика – поддержка сервера баз данных InterBase, BDE, а также поддержка нативных форматов MAP (специализированные графические базы данных). Наиболее удобным инструментом для написания конвертера является визуальный язык программирования. В настоящее время существует достаточно большое количество визуальных языков таких, как C++, Visual Basic 6.0, Delphi 7.0, C#.
C++ и C#
С++ в настоящее время считается одним из господствующих языков, используемых для разработки коммерческих программных продуктов. В последние годы это господство слегка поколебалось вследствие аналогичных претензий со стороны такого языка программирования, как Java, но маятник общественного мнения качнулся в другую сторону, и многие программисты, которые бросили С++ ради Jаvа, в последнее время поспешили вернуться к своей прежней привязанности. В любом случае эти два языка настолько похожи, что, изучив один из них, вы автоматически осваиваете 90% другого.
С# - это язык, разработанный Мiсгоsоft для сетевой платформы. По существу С# является разновидностью С++, и несмотря на ряд принципиальных отличий, языки С# и С++ совпадают примерно на 90%. Вероятно, пройдет немало времени, прежде чем язык С# составит серьезную конкуренцию языку С++; но даже если это и произойдет, то знание языка С++ окажется существенным преимуществом.
С++ является языком программирования общего назначения. Естественная для него область применения - системное программирование, понимаемое в широком смысле этого слова. Кроме того, С++ успешно используется во многих областях приложения, далеко выходящих за указанные рамки. Реализации С++ теперь есть на всех машинах, начиная с самых скромных микрокомпьютеров - до самых больших супер-ЭВМ, и практически для всех операционных систем
Достоинства языка C++:
Масштабируемость. На языке C++ разрабатывают программы для самых различных платформ и систем;
Возможность работы на низком уровне с памятью, адресами, портами. Что, при неосторожном использовании, может легко превратиться в недостаток;
C++ имеет мощный препроцессор, унаследованный от C. Но, как и любой другой мощный инструмент, требует осторожного использования;
Возможность создания обобщенных алгоритмов для разных типов данных, их специализация, и вычисления на этапе компиляции, используя шаблоны.
Недостатки языка C++:
Подключение интерфейса внешнего модуля через препроцессорную вставку заголовочного файла (#include) серьезно замедляет компиляцию, при подключении большого количества модулей. Для устранения этого недостатка, многие компиляторы реализуют механизм прекомпиляции заголовочных файлов Precompiled Headers;
Недостаток информации о типах данных во время компиляции;
Язык C++ является сложным для изучения и для компиляции;
Некоторые преобразования типов неинтуитивны. В частности, операция над беззнаковым и знаковым числами выдаёт беззнаковый результат.
Microsoft Visual Basic
Visual Basic уже давно стал одним из наиболее популярных инструментов для разработчиков программного обеспечения. И сейчас уже подзабылись былые жаркие дискуссии о его достоинствах и недостатках, когда профессионалы решали, принимать на вооружение этот инструмент или нет. Отметим лишь, что критика в адрес VB велась (и продолжает вестись) с позиций пользователей других средств Microsoft (VC++, Visual и пр.), других языковых систем (Java, Pascal) и, наконец, конкурирующих систем класса RAD, в первую очередь Delphi.
Достоинства языка VB:
Visual Basic выгодно отличается от других языков программирования своей простотой и наглядностью;
Visual Basic динамично развивающийся язык;
Visual Basic встроен в программы семейства Microsoft Office. С его помощью можно управлять этими программами из других программ.
Недостатки языка VB:
значительное число ошибок в новой технологии работы с базами данных ActiveX Data Objects;
неудовлетворительный объем и качество (ошибки, неудачная система ссылок и пр.) встроенной справочной системы;
слишком быстро растущие требования к аппаратным средствам и отсутствие прогресса в производительности;
минимальные улучшения в самом языке и явно недостаточный прогресс в объектно-ориентированном программировании;
Delphi 2000
Как известно Delphi это потомок Pascal, а именно в основе Delphi лежит объектно – ориентированное программирование на языке Pascal.
Одним из аргументов против Delphi является сравнительно большой размер откомпилированного кода, т.е. исполняемого файла, но иногда этот недостаток может явиться достоинством Delphi, а именно, такой большой размер файла определяет его независимость от операционной системы, точнее от библиотек, модулей и тому подобному. Размер exe-файла получаемого на Delphi не так уж велик и к тому же можно дать гарантию, что этот исполняемый файл будет работать на любом компьютере (под Windows), а вот за C++ Builder нельзя поручиться. История знает большое количество случаев, когда программа, написанная на C++ при тестировании на одном компьютере (на том, где программа была написана) работала, а при установке на другой компьютер программа не работала по причине отсутствия DLL библиотеки. Так же не может быть уверенности в работе программы, написанной на Visual Basic. Что же касается функциональности и возможностей, то здесь Delphi вполне может поспорить с C++ Builder и уж тем более с Visual Basic, к тому же сам язык, более информативен и удобен для понимания и чтения.
Так же к достоинствам Delphi 2000 относятся:
Быстрота разработки приложения
Высокая производительность разработанного приложения
Hизкие требования разработанного приложения к ресурсам компьютера
Hаращиваемость за счет встраивания новых компонент и инструментов в среду Delphi
Удачная проработка иерархии объектов
Эти и другие достоинства Delphi решают выбор языка программирования, программный продукт создан с использованием средств Delphi 2000.
4.4 Требования к аппаратному и программному обеспечению
Для функционирования конвертера требуется следующее обеспечение.
Аппаратная платформа – персональный компьютер, имеющий следующие технические характеристики:
процессор тактовой частотой не ниже 2000 Мгц;
объем оперативной памяти не менее 512 Мб;
диагональ монитора 15 и более дюймов;
объем видеопамяти от 32 Мб;
разрешение монитора 640x480 при 16 битной палитре;
объем свободного места на разделе жесткого диска с размещенным конвертером и конвертируемыми базами данных – не менее 4 Гб.
Как видно из перечисленных требований, к ресурсам ПК предъявляются серъёзные требования. Это связано с большим количеством обрабатываемой программным модулем информации.
Програмная конфигурация:
Операционная система Windows 98SE/Me/XP/2000/2003/Vista;
Borland Database Engine версии не ниже 5.0;
InterBase версии не ниже 6.1;
Программный комплекс ЕГРЗ с запущенным компонентом «Сервер безопасности».
4.5 Разработка и тестирование программного модуля
Разработка программного модуля осуществлялась в среде быстрой разработки приложений Delphi 2000 в соответствии с логической схемой, изображенной на рисунке 6. Программный код модуля представлен в Приложении.
Тестирование программного продукта включало в себя проведение опытной конвертации тестовой базы из формата GeoCad в программный комплекс «ЕГРЗ» с последующим контролем целостности информации штатными средствами программного комплекса. Также случайным образом была проведена выборка данных из одной системы и ручная проверка переноса объектов в другую методом непосредственного сравнения. Все проверки показали успешный перенос данных из структуры, описанной в таблице 2 в структуру, описанную в таблице 3. Таким образом, разработанный программный модуль конвертации прошёл тестирование.
4.6 Инструкция пользователю
Интерфейс разработанной программы крайне простой, что обусловлено требованиями технического задания на разработку программного продукта. Графический вид интерфейса пользователя представлен на рисунке 7:

Рисунок 7. Окно конвертера данных
Для осуществления процесса конвертации пользователю необходимо:
1. В левой части окна указать путь до файла данных ГИС GeoCad. При этом осуществляется контроль по маске расширения выбираемого файла. Выбрать не *.gcf-файл невозможно.
2. Указать актуальное имя пользователя и пароль. Пользователь системы GeoCad должен иметь права на чтение разделов с данными.
3. В правой части окна необходимо указать путь до файла с геоданными программного комплекса «ЕГРЗ». При этом защита от случайного выбора не файла ГИС реализована по таким же принципам, как и в случае с файлом GeoCad.
4. Щёлкнуть левой кнопкой мыши по кнопке «Конвертировать».
Будет начат процесс конвертации, сопровождаемый индикацией. По окончании конвертации будет получен звуковой сигнал.
Следует учесть, что конвертация – достаточно длительный процесс, в зависимости от конфигурации установленного оборудования и размера рабочей базы данных длительность операции может варьироваться от 5 минут до нескольких часов.
5. Анализ эффективности использования геоинформационных технологий
5.1 Эффективность использования ГИС в решении типовых задач управления региональной недвижимостью
Эффективность автоматизации заключается в увеличении производительности работ по обработке вычислений за счет увеличении скорости их выполнения и во много раз сократить вероятность появления любых ошибок. Так же при автоматизации повышается производительность труда и приводит к уменьшению расходов администрации за счёт более быстрого выполнения сотрудниками своих задач, исключения дублирования информации. Кроме основного эффекта при внедрении автоматизации имеется косвенный эффект – повышение качества работ, квалификация сотрудников, культуры производства, сокращение расходов на судопроизводство за счет принятия решений на базе достоверных и объективных правовых данных.
Для решения этого типа задач рассчитать прямой экономический эффект не представляется возможным, так как не известны входные величины финансовых затрат.
К сожалению, нигде – ни в материалах конференций по разработке и внедрению ГИС, ни в прессе – я не встретил даже упоминания о конкретных результатах эксплуатации созданной ГИС, которые можно было бы представить в цифровом виде. Ничего не говорится и о заработанных или сэкономленных с помощью ГИС деньгах.
Отсюда следует вывод, что при создании ГИС-проектов почти никогда не ставится задача эффективного использования создаваемой системы (исключением являются только силовые структуры и МЧС – в силу специфики решаемых ими задач).
И тем не менее ГИС-технологии продолжают и внедрять, и применять… И почти все аргументы в пользу ГИС будут справедливы – это и создание электронной картографической информации, и создание объединенных баз данных, отображаемых на электронных картах, и т.д. Дело в том, что все классические работы по ГИС-технологиям (и даже негативный опыт) убеждают: использование ГИС-технологий обеспечивает не только значительное снижение затрат на сбор данных, но и сокращение сроков принятия решений и повышения качества анализа данных. Более того, создание ГИС как одного из компонентов управляющей системы предприятия позволяет оперативно и на основе целостного анализа данных принимать верные управленческие и инвестиционные решения.
Для предприятий, деятельность которых связана с большим риском аварий, внедрение ГИС-технологий позволит организовать и провести виртуальное ситуационное моделирование в случаях природотехногенных и природообусловленных мероприятий. Кроме того, ГИС дает возможность повысить качество управленческих решений на начальном уровне за счет формирования наборов сценариев изменения и развития ситуаций.
Другими словами, классически правильно созданная и эксплуатируемая система организации и управления геопространственными данными (информацией, которая идентифицирует географическое местоположение и свойства естественных или искусственно созданных объектов, а также их границ на земле) жизненно необходима всем, кто собирает, анализирует и использует эти данные.
В настоящее время внедрение ГИС – это уже технология на сформировавшемся рынке ГИС, так как консалтинговые услуги появляются на рынке последними. И именно их появление может свидетельствовать о том, что рынок ГИС-технологий полностью сформировался. Чтобы возникло предложение консалтинговых услуг, на рынке должны сложиться определенные условия. Первое (и самое очевидное) – возникновение спроса. Как только появилось осознание того, что консалтинговая информация – это те же деньги (а может, и ресурс поважнее) и что обрабатывать информацию без соответствующих знаний невозможно или невыгодно, возникает и спрос на консалтинг. Второе – это зрелость самого рынка, поскольку для появления квалифицированных экспертов и консультантов в области построения сложных геоинформационных систем необходимы время и опыт
5.2 Экономическая эффективность использования конвертера данных ГИС GeoCad
По существующей схеме обмена данными (без использования конвертера) схема обмена информации выглядит следующим образом:

Рисунок 8. Существующая схема информационного обмена
При такой организации работ часто происходят ошибки, а также нерационально используются человеческие ресурсы. Если в текущем году 249 рабочих дней, в день в среднем производится обмен данными по 10 объектам, а выдача данных и их последующая набивка в ПК «ЕГРЗ» занимает 0,2, часа, то затраты рабочего времени в год составят 249х10х0,2=498 рабочих часов.
При использовании конвертера геоданных схема работы иная:

Рисунок 9. Схема работы с использованием конвертера геоданных
При такой организации работы ошибки практически исключены, а затраты рабочего времени составят 249х10х0,01=24,9 рабочих часов.
Экономическая эффективность внедрения составит 498–24,9=473,1 рабочих часов.
Заключение
Нашего человека хлебом не корми — дай чем-нибудь поуправлять. Особенно приятно, если объект управления будет крупным, обширным, со множеством лесов, полей и рек. Правда, подобная масштабность имеет и обратную сторону: «наши земли глазом не обшарить», а эффективный менеджмент, напротив, подразумевает точное знание, что и где на управляемых территориях расположено.
Другими словами, собственникам территорий, администрациям городов и менеджерам предприятий ГИС нужны, как воздух.
Результаты анализа состояния геоинформационных технологий в решении типовых задач управления региональной недвижимостью показали, что использовать ГИС для последующего корпоративного управления объектами недвижимости мешает нерешенность целого ряда вопросов.
В частности, одни материалы предоставляются в одних системах координат, а другие – в других.
Кроме того, различаются форматы данных используемых ГИС, а требования к картографической, топографической и обзорной информации плохо формализованы. При этом определенные материалы, будучи интегрированными в единый массив, автоматически становятся секретными, что существенно усложняет работу с ними.
Вместе с тем требования к базе пространственных данных довольно высоки: она должна содержать всю информацию об объектах недвижимости и их окружении, полученную в результате инвентаризации и постановки на государственный кадастровый учет; обеспечивать сбор и оценку первичных данных об объектах недвижимости, правоустанавливающие и правоудостоверяющие документы, планы в цифровой форме; поддерживать централизованное хранение и распределенный доступ; осуществлять контроль сроков исполнения и стоимости работ, связанных с постановкой на кадастровый учет земельных участков и регистрацией прав на недвижимость; интегрироваться с информационными системами бухучета, SAP R/3 и корпоративным реестром прав на недвижимое имущество.
С точки зрения геоинформационных задач подобная система должна предусматривать однозначное позиционирование участка и его окружения, включая объекты недвижимости, расположенные на этом участке, в пространстве по координатам и некоординатным описаниям, возможность перепроецирования данных, работу в едином координатном пространстве, контроль уникальности земельного участка по кадастровому номеру, связь между участком и объектами недвижимости, хранение большого объема пространственных и связанных с ними данных, а также наличие топологических отношений между пространственными данными.
Такие жесткие требования пока может обеспечить далеко не всякая ГИС.
В ГИС можно аккумулировать информацию с различных источников: это и бумажные карты, которые при помощи оцифровки переводят в необходимый формат, это и электронные таблицы, непосредственный ввод координат объектов, а также данные со спутников.
Результаты можно выводить в виде карт, в которых можно использовать для наглядности графики, диаграммы, таблицы. А также в виде отчетов.
Эти и многие другие возможности отличают ГИС от других информационных систем и обеспечивают уникальные возможности для ее применения в широком спектре задач, связанных с анализом и прогнозом явлений и событий окружающего мира, с осмыслением и выделением главных факторов и причин, а также их возможных последствий, с планированием стратегических решений и текущих последствий предпринимаемых действий. В настоящее время ГИС – это многомиллионная индустрия, в которую вовлечены сотни тысяч людей во всем мире. Эту технологию применяют практически во всех сферах человеческой деятельности – будь то анализ таких глобальных проблем как перенаселение, загрязнение территории, сокращение лесных угодий, природные катастрофы, так и решение частных задач, таких как поиск наилучшего маршрута между пунктами, подбор оптимального расположения нового офиса, поиск дома по его адресу, прокладка трубопровода на местности, различные муниципальные задачи.
Приложения ГИС к различным задачам управления требуют соответствующей квалификации пользователей таких систем.
Содержание и сложность тех реальных задач, которые решаются с помощью ГИС-технологий, зачастую настолько велики, что пользователи соответствующего программного продукта или соответствующих решений встают перед острой необходимостью фактически заново проанализировать и простроить свою управленческую деятельность в связи с применением ГИС-технологий для решения соответствующих задач.
В данном дипломном проекте проанализировано большое количество ГИС-ориентированных решений, произведены обоснованные выводы о не оптимальности выбора программных компонентов существующего управленческого комплекса и вынесены предложения по его реорганизации, включая разработку программы по решению проблемы преобразования форматов ГИС.
Автору работы кажется естественным перевод всех процессов управления объектами региональной недвижимости Тульской области в рамки какой-то одной системы, удовлетворяющей подавляющее большинство потребностей всех корпоративных пользователей. Тем более, что такая система (ГИС «Панорама») существует на рынке ГИС. Но внедрение новых систем часто нецелесообразно из экономических (по крайней мере на начальных этапах) и некоторых других соображений. Для конкретного случая информационного взаимодействия землеустроительных организаций и ФГУ «Земельная кадастровая палата» был разработан конвертер геоданных. Это экономически и организационно простое решение, проблема заключается в том, что для каждой такой частной проблемы необходимо проектирование нового программного обеспечения. Введение же комплексной системы позволит избежать таких проблем. В любом случае, решение об изменении существующих технологических схем и внедрении новых остаётся за ЛПР – лицом, принимающим решение.
Исходя из вышесказанного, можно также отметить, что данная работа может быть использована в земельных и градостроительных комитетах, в федеральных органах, осуществляющих управление региональной недвижимостью, в организациях, осуществляющих ведение государственного земельного кадастра, риэлтерских агентствах, а также других организациях и компаниях, использующих или планирующих использовать для свой деятельности геоинформационные технологии с целью управления недвижимостью, но ещё не определившимися с конкретными технологиями или испытывающими некоторые сложности с внедряемыми ГИС-решениями.
Список используемой литературы
1. Архангельский А.Я. Delphi 7 Справочное пособие. - М.: Бином-Пресс. -2004. -1024 с.
2. Архангельский А.Я. Программирование в Delphi 7 + дискета, М.: Бином, 2005. – 987 с.
3. Боголюбов С.А. Комментарий к Земельному кодексу Российской Федерации / С.А.Боголюбов, Е.Л.Минина. [текст] – М.: Норма, 2002. –528 с.
4. Болтянский В.Г. Математические методы оптимального управления.– Гл. ред. физ.-мат. лит-ры, М.: 1966.–308с.
5. Варламов, А.А. Мониторинг земель: Учебное пособие / А.А. Варламов, С.Н. Захарова, С.А. Гальченко; TACIS FDRUS 9702. [текст] – М.: МСХА, 2000, - 107 с. – (Укрепление реформ в сел. хоз-ве посредством образования).
6. ГИС'97. Программно-аппаратное обеспечение, фонд цифрового материала, геоинформатика в России, ежегодный обзор. – М.: ГИС-ассоциация, 1997.–273с.
7. Глушаков С.В., Клевцов А.Л., Программирование в среде Delphi 7.0, Фолио 2003 – 415 с.
8. Данчул А.Н. Информатика. Учебник, Изд-во РАГС, 2004. – 280 с.
9. Законодательство о государственной регистрации прав на недвижимое имущество и сделок с ним / Сост. П.В. Краменников. – 2-е изд. перераб. и доп. [текст] – М.: Спарк, 1999. – 145 с.
10. Земельное законодательство Российской Федерации: Сб. нормат. документов / Сост. М.В. Бархатов, А.В. Мазуров. [текст] – М.: Юрайт- Издат, 2002. – 585 с.
11. Информационное обеспечение земельного кадастра: Учебное пособие / А.А. Варламов, С.А. Гальченко, В.В. Тезиков и др. [текст] – М.: ГУЗ, 1999. – 87 с.
12. Карпова И.В., Машинцов Е.А., Сергеев А.В. Построение тематических карт заболеваемости по г. Туле в ГИС-постановке // VIII Международный экологический симпозиум. Екатеринбург: Институт промышленной экологии, 2000, С.318-321
13. Комментарий к Земельному кодексу Российской Федерации (постатейный) / С.А. Боголюбов, Е.А. Галиновская, Д.Б. Горохов и [др]. [текст] – М.: Былина, 2002. – 378 с.
14. Недвижимость в Москве: Приватизация, продажа, аренда, покупка, обмен: Сб. нормат. актов с комментариями / Сост. А.С. Владимирова. [текст]- М.: Агенство «Бизнес-информ», 1997.- 340 с.
15. Попов В.В. Программирование в Delphi. Оптимальный подход, Век, 2005.-150 с.
16. Проектирование информационных систем: Методическая разработка / Банкрутенко В.В. – Нижний Новгород, 1997. – 256 с.
17. Стоян А. Настройка и обслуживание компьютера: самоучитель; Питер, 2006.-340 с.
18. Сухарев М.В. Основы Delphi. Профессиональный подход, Наука и техника, 2004.-420 с.
19. Управление земельными ресурсами, земельный кадастр, землеустройство и оценка земель (зарубежный опыт) / Под ред. С.Н. Кислова. [текст] – М.: Технология ЦД, 2003. – 378 с.
20. Фленов М.В. Программирование в Delphi глазами хакера + CD, BHV-Санкт-Петербург,2004.-330 с.
21. Хомоненко А. Д. Самоучитель Microsoft Word 2000. – СПб.: БХВ-Петербург, 2002. – 560 с.
22. Юсупов Р.М., Заболотский В.П. Научно-методологические основы информатизации, Наука, 2001.-87 с.
23. http://atn.ru/soft/wmakler/wmakler.shtml, 3Mb
24. http://www.allrent.ru/allrent/default.htm, 1,5Mb
25. http://www.basegroup.ru/, 0.7Mb
26. http://www.cadis-east.com.ua/Projects/Products/prdRealtyAgency.htm, 0.5Mb
27. http://www.kadastr.ru/, 1Mb
28. http://mos-arenda.boom.ru/, 4Mb
29. http://www.realprice.ru/, 0.8 Mb
Приложение
Программный код приложения CONV.exe
unit Unit1;
interface
uses
Windows, Messages, SysUtils, Variants, Classes, Graphics, Controls, Forms,
Dialogs, DB, IBDatabase, IBCustomDataSet, IBQuery, Grids, DBGrids,
Provider, DBClient, DBLocal, DBLocalI, StdCtrls, Buttons, ADODB, ExtCtrls, Gauges;
type
TForm1 = class(TForm)
IBOLD: TIBDatabase;
IBNEW: TIBDatabase;
IBTrOLD: TIBTransaction;
IBTrNEW: TIBTransaction;
IBQOLD: TIBQuery;
IBQNEW: TIBQuery;
DBGrid1: TDBGrid;
IBQNEWID_OBJ: TIBStringField;
IBQNEWNUMZAYAV_OBJLOT: TIBStringField;
IBQOLDID_OBJ: TIBStringField;
DataSource1: TDataSource;
IBQOLDNUMZAYAV_OBJLOT: TIBStringField;
DataSource2: TDataSource;
DBGrid2: TDBGrid;
BitBtn1: TBitBtn;
OpenDialog1: TOpenDialog;
BitBtn2: TBitBtn;
Edit1: TEdit;
Label1: TLabel;
Label2: TLabel;
Edit2: TEdit;
Edit3: TEdit;
Label3: TLabel;
Bevel1: TBevel;
Label4: TLabel;
Edit4: TEdit;
Label5: TLabel;
Label6: TLabel;
Edit5: TEdit;
Edit6: TEdit;
Label7: TLabel;
Bevel2: TBevel;
Label8: TLabel;
OpenDialog2: TOpenDialog;
BitBtn3: TBitBtn;
Gauge1: TGauge;
procedure BitBtn1Click(Sender: TObject);
procedure BitBtn2Click(Sender: TObject);
procedure BitBtn3Click(Sender: TObject);
private
procedure Set_IBOLD_Params;
procedure Set_IBNEW_Params;
{ Private declarations }
public
{ Public declarations }
end;
var
Form1: TForm1;
implementation
{$R *.dfm}
procedure TForm1.Set_IBOLD_Params;
begin
IBOLD.DatabaseName:=Edit3.Text;
with IBOLD.Params do begin
Clear;
Add('user_name='+trim(Edit1.Text));
Add('password='+trim(Edit2.Text));
Add('lc_ctype=WIN1251');
end;
end;
procedure TForm1.Set_IBNEW_Params;
begin
IBNEW.DatabaseName:=Edit6.Text;
with IBNEW.Params do begin
Clear;
Add('user_name='+trim(Edit4.Text));
Add('password='+trim(Edit5.Text));
Add('lc_ctype=WIN1251');
end;
end;
procedure TForm1.BitBtn1Click(Sender: TObject);
begin
Gauge1.Visible:=True;
Gauge1.Progress:=0;
IBQOLD.First;
While NOT IBQOLD.Eof do
begin
if IBQOLDNUMZAYAV_OBJLOT.AsString<>'' then
begin
IBNEW.Close;
IBQNEW.SQL.Clear;
//IBQNEW.SQL.Text:='select * from objlot where ID_OBJ='''+IBQOLDID_OBJ.AsString+'''';
IBQNEW.SQL.Text:='update objlot set NUMZAYAV_OBJLOT='''+IBQOLDNUMZAYAV_OBJLOT.AsString+
''' where ID_OBJ='''+IBQOLDID_OBJ.AsString+'''';
IBQNEW.ExecSQL;
// IBQNEW.Open;
Application.ProcessMessages;
end;
Application.ProcessMessages;
IBQOLD.Next;
Gauge1.Progress:=round(IBQOLD.RecNo/IBQOLD.RecordCount*100);
end;
ShowMessage('Operation COMPLETE');
Gauge1.Visible:=False;
//--------------------обработка в IB---------------
IBNEW.Close;
IBQNEW.SQL.Clear;
IBQNEW.SQL.Text:='SELECT * FROM objlot';
IBQNEW.Active:=True;
end;
procedure TForm1.BitBtn2Click(Sender: TObject);
begin
with OpenDialog1 do
begin
Filter:='gсf - файлы GeoCad|*.gdb';
if Execute then Edit3.Text:=FileName;
end;
IBOLD.Close;
Set_IBOLD_Params;
IBOLD.Open;
IBQOLD.Open;
end;
procedure TForm1.BitBtn3Click(Sender: TObject);
begin
with OpenDialog2 do
begin
Filter:='gdb - файлы БД|*.gdb';
if Execute then Edit6.Text:=FileName;
end;
IBNEW.Close;
Set_IBNEW_Params;
IBNEW.Open;
IBQNEW.Open;
end;
end.
|