Київський славістичний університет
Інститут економіки та управління
Кафедра економіки та управління
МАГІСТЕРСЬКА РОБОТА
МИТНІ ПРОЦЕДУРИ ТА ПРОЦЕДУРИ ЛІЦЕНЗУВАННЯ ІМПОРТУ В ОРГАНІЗАЦІЇ ЗОВНІШНЬОЕКОНОМІЧНОЇ ДІЯЛЬНОСТІ ПІДПРИЄМСТВА
(на матеріалах ТОВ “Рамірент Україна”)
Студента____________________
Курс, група,
Спеціальність________________
Науковий керівник ___________
Науковий ступень, вчене звання
Київ - 2007
Київський славістичний університет
Інститут економіки та управління
Факультет ___________________ Кафедра ________________________
Спеціальність________________________________________________
Затверджую
Зав. кафедри ___________________
"___"____________ 200_р.
Завдання
на магістерську роботу студентові
_____________________________________________________________
(прізвище, ім'я, по-батькові)
1. Тема магістерської роботи:
МИТНІ ПРОЦЕДУРИ ТА ПРОЦЕДУРИ ЛІЦЕНЗУВАННЯ ІМПОРТУ В ОРГАНІЗАЦІЇ ЗОВНІШНЬОЕКОНОМІЧНОЇ ДІЯЛЬНОСТІ ПІДПРИЄМСТВА (на матеріалах ТОВ “Рамірент Україна”)
затверджена наказом по ВЗО від "___" _________ 200_р. № __
2. Термін подання студентом завершеної роботи
__________________________
3. Цільова установа та вихідні дані до роботи ______________________
_____________________________________________________________
4. Перелік графічного матеріалу
____________________________________________________________________________________________________________________________________
5. Консультанти по роботі, із зазначенням розділів, що їх стосуються:
| РОЗДІЛ |
Консультант
(прізвище, ініціали)
|
Підпис, дата |
| Завдання видав |
Завдання прийняв |
6. Зміст магістерської роботи, перелік питань, що їх належить розробити __________________________________________________________________________________________________________________________________________________________________________________________________________________________________________________________________________________________________________________________________________________________________________________________________________________________________________________________________________________________________________________________________________________________________________________________________________________________________________________________________________________________________________________________________________________________________________________________________________________________________________________________________________________________________________________________________________________________________________________________________________________________________________________________________________________________________________________________________________________________________________________________________________________________________________________________________________________________________________________________________________________________________________________________________________________________________________________________________________________________________________________________________________________________________________________________________________________________________________________________________________________________________________________
Забиваем Сайты В ТОП КУВАЛДОЙ - Уникальные возможности от SeoHammer
Каждая ссылка анализируется по трем пакетам оценки: SEO, Трафик и SMM.
SeoHammer делает продвижение сайта прозрачным и простым занятием.
Ссылки, вечные ссылки, статьи, упоминания, пресс-релизы - используйте по максимуму потенциал SeoHammer для продвижения вашего сайта.
Что умеет делать SeoHammer
— Продвижение в один клик, интеллектуальный подбор запросов, покупка самых лучших ссылок с высокой степенью качества у лучших бирж ссылок.
— Регулярная проверка качества ссылок по более чем 100 показателям и ежедневный пересчет показателей качества проекта.
— Все известные форматы ссылок: арендные ссылки, вечные ссылки, публикации (упоминания, мнения, отзывы, статьи, пресс-релизы).
— SeoHammer покажет, где рост или падение, а также запросы, на которые нужно обратить внимание.
SeoHammer еще предоставляет технологию Буст, она ускоряет продвижение в десятки раз,
а первые результаты появляются уже в течение первых 7 дней.
Зарегистрироваться и Начать продвижение
7. Календарний план виконання роботи
| № |
Назва етапів магістерської роботи |
Термін виконання етапів роботи) |
| За планом |
Фактично |
8. Дата видачі завдання "___" _________________ 200_ р.
Керівник роботи ______________________________________
(прізвище, ініціали)
Завдання прийняв до виконання
студент-магістрант _______________________________________
(прізвище, ініціали)
Реферат
Тема: “ Митні процедури та процедури ліцензування імпорту в організації зовнішньоекономічної торгівлі підприємства (на матеріалах ТОВ“Рамірент Україна”)
Магістерська робота: 100 с., 13 рис., 2 табл., 6 додатків на 32 листах, 93 літературних джерела
Об’єкт досліджень дипломної роботи - діяльність ТОВ "Рамірент - Україна" за 2004 - 2006 роки.
Предмет досліджень дипломної роботи - зовнішньоекономічні операції імпорту будівельної техніки та процедур митного контролю і своєчасної оплати поставки товарів нерезидентам після її продажу чи надання в оренду.
Мета досліджень дипломної роботи -
вивчення закономірностей та принципів імпортної діяльності підприємства, оцінка ефективності імпорту, побудова та обгрунтування пропозицій по оптимізації митного контролю в імпортних операціях і схемах зовнішньоекономічних розрахунків підприємства.
Методи досліджень: проведення горизонтального (індексно-хронологічного) та вертикального (структурно-хронологічного) аналізу показників імпорту техніки та її реалізації на внутрішньому ринку, фінансової звітності підприємства, побудування алгоритмів та програм розрахунків на ПЕОМ (EXCEL).
Сервис онлайн-записи на собственном Telegram-боте
Попробуйте сервис онлайн-записи VisitTime на основе вашего собственного Telegram-бота:
— Разгрузит мастера, специалиста или компанию;
— Позволит гибко управлять расписанием и загрузкой;
— Разошлет оповещения о новых услугах или акциях;
— Позволит принять оплату на карту/кошелек/счет;
— Позволит записываться на групповые и персональные посещения;
— Поможет получить от клиента отзывы о визите к вам;
— Включает в себя сервис чаевых.
Для новых пользователей первый месяц бесплатно.
Зарегистрироваться в сервисе
Інформаційно-методологічна база досліджень дипломної роботи - звітні документи ТОВ “Рамірент Україна" за 2004 - 2006 роки.
Практична цінність отриманих результатів полягає в тому, що в результаті досліджень виявлені проблеми фінансового стану підприємства ТОВ “Рамірент Україна", пов’язані з неоптимальністю схем зовнішньоекономічних розрахунків, та запропоновані схеми впровадженням процедури "єдиного вікна" на митниці і спрощеного режима митного контролю для забезпечення нових технологій прискорення митного оформлення і контролю, а також схеми удосконалення технології зовнішньоекономічних розрахунків, вирішуючих проблему оплати податкових імпортних векселів та своєчасної оплати в строк 90 днів імпортованої техніки.
Зміст
Вступ
Розділ 1. Методологічні засади формування системи митного контролю при здійсненні імпортних операцій підприємства
1.1 Сутність та законодавче поле тарифного та нетарифного регулювання зовнішньої торгівлі в Україні
1.2 Сутність митних режимів та документальної організації митного контролю на внутрішніх митницях при імпорті товарів та ліцензуванні імпорту
1.3 Особливості бізнес-процесів при імпорті будівельної техніки і запасних частин та реімпорті неякісної техніки на протязі гарантійного строку
Розділ 2. Аналітична оцінка впливу технології імпортних операцій на ефективність діяльності підприємства ТОВ “Рамірент Україна”
2.1 Характеристика бізнес-процесів імпортної діяльності підприємства ТОВ “Рамірент Україна”
2.2 Сучасний стан технології імпортних та реімпортних операцій митного відділу підприємства ТОВ “Рамірент Україна"
2.3 Дослідження впливу імпортної технології організації бізнесу на ефективність фінансово-економічної діяльності підприємства ТОВ “Рамірент Україна" (з застосуванням ПК)
Розділ 3. Розробка та обгрунтування напрямків удосконалення митних процедур та ефективності імпортних операцій в діяльності ТОВ “Рамірент Україна"
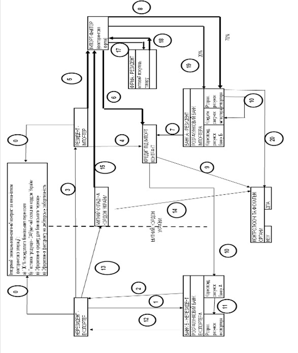
3.1 Впровадження системи “єдине вікно" в технології митного оформлення та контролю імпортних операцій
3.2 Впровадження системи митного сприяння та спрощених процедур в технології митного оформлення та контролю імпортних операцій
3.3 Оцінка очікуємого впливу заходів по підвищенню ефективності імпортної діяльності підприємства ТОВ "Рамірент Україна" (з застосуванням ПК)
Висновки
Список використаної літератури
Актуальність досліджень дипломної роботи полягаєв необхідності оптимізації стратегії митного забезпечення зовнішньоекономічної діяльності підприємств - імпортерів будівельної техніки іноземного виробництва для продажу чи орендного використання будівельними організаціями України.
Об’єкт досліджень дипломної роботи - діяльність ТОВ "Рамірент - Україна" за 2004 - 2006 роки.
Компанія ТОВ “Рамірент Україна" заснована в жовтні 2003 року. За 3 роки компанія змогла зайняти лідируючу позицію серед фірм, що надають в оренду будівельне устаткування. Устаткування компанії “Рамірент Україна" працює не тільки на будівельних майданчиках міста Києва, але і в інших містах України. У 2006 році компанія “Рамірент Україна" відкрила свою філію в Донецьку, і далі планує відкривати свої відділення у великих містах України.
Координати ТОВ “Рамірент Україна" в Києві: 04655, м. Київ, вул. Новоконстантиновская, 4А Тел. /факс: +38 044 501 54 18, +38 044 501 53 19 E-mail: office@ramirent.com.ua
ТОВ “Рамірент Україна" входить до складу групи компаній Ramirent Group. “Ramirent Group" - лідируюча компанія в Північній і Східній Європі по оренді будівельного і промислового устаткування, що має 250 пунктів обслуговування в дванадцятьох країнах Європи (Фінляндії, Норвегії, Швеції, Данії, Росії, Естонії, Латвії, Литві, Польщі, Угорщині, Чехії й Україні). Центральний офіс компанії знаходиться в Хельсінкі. “Ramirent" не тільки здає в оренду будівельне устаткування, але і пропонує комплексні рішення будівельних задач клієнтів.
Клієнтами та партнерами ТОВ “Рамірент Україна" є наступні фірми: ВАТ "Завод залізобетонних конструкцій ім. Світлани Ковальской", ТОВ "Основа-Солсиф", ТОВ "ТММ", ТОВ "Энергополь-Украина", ТОВ "Максимус", ВАТ "Будмеханізація", ТОВ "Тамбрандс Україна" (Procter and Gamble), ТОВ "Донспецмонтаж", м. Донецьк, ТОВ "Солстрой", ТОВ "Дока-7", ЗАТ "Національна Будівельна Компанія", НП "Мальва", ВАТ "ДСК-4", ТОВ "Хартія М" (Мандарин Плаза), ВАТ "ДСК-3", ТОВ "Українська инвестиційно-інжинірингова компанія", ТОВ "Прушинскі", ТОВ "МЖК-1", ТОВ "Мастербуд", ДП "Ай-Сел-Украина", ТОВ "Еврокон Україна", АТЗТ "СП Эн Эс Ай Констракшн", ТОВ "Авіабудсервіс", ТОВ "Будівельна компанія Алеан", ТОВ "Будуком", ВАТ "Дарниця", ТОВ "Деревообробний комбінат №7", - ТОВ "Евробуд", ТОВ "Інтеко-Холдинг", ТОВ "Монтажспецбуд", ТОВ "Спецторгмонтаж", ТОВ "Траско-Інвест", ТОВ "УТЕК Будівельна і торговельна компания", ТОВ "Фасадні системи" та багато інших.
Компанія ТОВ “Рамірент Україна" пропонує в оперативний (традиційна оренда з поверненням) та фінансовий (оренда з викупом) лізинг, а також у безпосередній продаж великий парк устаткування:
ущільнювальна техніка: вібротрамбовки, віброплити;
устаткування для роботи з бетоном: віброрейки різної довжини з електричним/бензиновим приводом, затирочні машини, глибинні вібратори, нарізувачі швів;
устаткування для роботи на висоті: ножничні підйомники Haulotte, алюмінієві ліси (тури), грузопасажирські підйомники GEDA, робочі площадки Scanclimber;
і багато чого іншого: мусороспуски; пересувні повітряні компресори, пневматичні бетоноломи і відбійні молотки, дизельні обігрівачі.
На даний момент "Рамірент Україна" є провідною компанією в області оренди і продажу професійної техніки для будівництва.
Основним конкурентом на ринку оренди засобів малої будівельної механізації у ТОВ “Рамірент Україна" є Торговий дім “NOVA TEC”, який з моменту свого створення в 2001 році не тільки вийшов за межі Одеси, але і завоював статус одного з ведучих постачальників будівельного устаткування в Україні, чиє ім'я гарне відомо також у цілому ряді закордонних країн. Компанія є офіційним представником в Україні таких відомих виробників, як KUNZLE& TASIN, ENAR, FIAC і ін. .
Другим основним конкурентом ТОВ “Рамірент Україна" є група компаній ДАЛМЕКС, яка представляє в Росії, Україні, Білорусії і Казахстані продукцію відомих європейських фірм-виробників, здійснює постачання, сервіс, а також пропонує в оренду широкий спектр будівельного устаткування.
| Основні економічні характеристики |
| ТОВ "Рамірент Україна" за 2004 - 2006 роки |
(тис. грн) |
| Стаття |
31 |
31 |
31 |
| грудня |
грудня |
грудня |
| 2004 |
2005 |
2006 |
| Обсяг валюти балансу |
33 456,1 |
31 103,3 |
34 129,8 |
| Чистий дохід від реалізації продукції |
40 856,4 |
36 874,3 |
54 959,0 |
| Собівартість реалізованої продукції (товарів, робіт, послуг): |
37 511,4 |
35 422,3 |
45 937,1 |
| Валовий прибуток |
3 345,0 |
1 452,0 |
9 021,9 |
| Чистий прибуток |
33,3 |
-1 314,3 |
3 053,7 |
| Витрати на оплату праці |
4 302,5 |
4 935,8 |
7 058,9 |
| Кількість працюючих |
179 |
205 |
294 |
Як показує аналіз організаційної структури ТОВ “Рамірент Україна" (рис.0.1), окрім фінансового та маркетингового підрозділів, характерних для функціонування торгівельних посередників по перепродажу імпортної техніки споживачам на території України, має значний виробничий підрозділ, який повинен забезпечувати послуги оборотної оперативної оренди будівельної техніки та її відновлювальний ремонт, а також надання транспортних послуг по доставці техніки клієнтам та доставці бригад оперативного ремонта на будівельні площадки клієнтів.
Підрозділи фінансового блока функціонально розподілені на обслуговування принципово відмінних фінансових потоків внутрішньої бухгалтерії, міжнародних та митних розрахунків, договорів прямого продажу та довгострокового фінансового лізингу (відстрочений прямий продаж), договорів оборотної короткострокової оперативної оренди.

Рис. 0.1. Лінійно-функціональна організаційна структура ТОВ “Рамірент Україна"
Предмет досліджень дипломної роботи - зовнішньоекономічні операції імпорту будівельної техніки в ТОВ “Рамірент Україна" та процедур митного контролю і своєчасної оплати поставки товарів нерезидентам після її продажу чи надання в оренду.
Мета досліджень дипломної роботи -
вивчення закономірностей та принципів імпортної діяльності підприємства, оцінка ефективності імпорту, побудова та обгрунтування пропозицій по оптимізації митного контролю в імпортних операціях і схемах зовнішньоекономічних розрахунків підприємства.
Основними завданнями дипломного дослідження були:
провести оцінку сутності та законодавчого регулювання митного режиму “імпорт" в товарній групі “Будівельне обладнання”;
провести аналіз організаційних бізнес-процесів на підприємстві при здійсненні операцій імпорту;
провести аналіз сучасного стану організації робіт митного відділу ТОВ “Рамірент Україна”;
виконати з застосуванням ПЕОМ економічну діагностику впливу вибраного режиму здійснення імпортних операцій ТОВ “Рамірент Україна" на ефективність його діяльності та виявити основні проблеми, які потребують вирішення;
проаналізувати та запропонувати варіанти поліпшення ефективності імпортних режимів в діяльності ТОВ “Рамірент Україна”;
виконати з застосуванням ПЕОМ прогнозні розрахунки наслідків впровадження запропонованих заходів для ТОВ “Рамірент Україна" та підтвердити їх ефективність.
Методи досліджень: проведення горизонтального (індексно-хронологічного) та вертикального (структурно-хронологічного) аналізу показників імпорту техніки та її реалізації на внутрішньому ринку, фінансової звітності підприємства, побудування алгоритмів та програм розрахунків на ПЕОМ (EXCEL).
Інформаційно-методологічна база досліджень дипломної роботи - звітні документи ТОВ “Рамірент Україна" за 2004 - 2006 роки.
Елементи наукової новизни в проведеному дипломному дослідженні полягають в тому, що виявлені проблеми короткострокової неліквідності підприємства та неоптимальності співвідношення дебіторсько-кредиторської заборгованості в дійсності ідентифіковані як наслідок хибної стратегії імпортних операцій.
Так, менеджери ТОВ “Рамірент Україна" вважають найбільш вигідною формою розрахункової операції при імпорті - сплату банківським переказом через 60 - 75 днів після отримання товару, тобто сплату частиною коштів, отриманих після реалізації імпортованих товарів. Помилкою в цьому є те, що фірма - експортер при названій формі оплати контракту підвищує ціни за рахунок надання комерційного кредиту та додаткового ризику несвоєчасного отримання оплати на 20 - 30% від “спот" ціни ринку (негайної оплати при отриманні товару чи 100% передоплати товару).
Додатково, при реалізації імпортного товару на вітчизняному ринку, за рахунок низької платоспроможності фірм, фірма імпортер (ТОВ “Рамірент Україна" іде на внутрішній комерційний кредит - авансовий відпуск імпортних товарів покупцям на умовах відстрочки сплати (через механізм дебіторської заборгованості) та стає заложницею двох боргів - свого боргу експортеру-нерезиденту та боргів з боку покупців-резидентів.
Практична цінність отриманих результатів полягає в тому, що в виявлені в результаті досліджень проблеми фінансового стану підприємства ТОВ “Рамірент Україна", пов’язані з неоптимальністю схем зовнішньоекономічних розрахунків, запропоновано вирішити за рахунок схем впровадження процедури "єдиного вікна" на митниці і спрощеного режима митного контролю для забезпечення нових технологій прискорення митного оформлення і контролю, а також схеми “вексельного” удосконалення технології зовнішньоекономічних розрахунків, вирішуючих проблему оплати податкових імпортних векселів та своєчасної оплати в строк 90 днів імпортованої техніки.
Міжнародне економічне співробітництво є одним із головних факторів розвитку економіки кожної країни. Економічні та правові основи зовнішньоекономічної діяльності (ЗЕД) в Україні регламентовані Законом “Про зовнішньоекономічну діяльність” [9]. Майже усі види ЗЕД відображені в експорті та імпорті товарів і послуг.
Роль міжнародної торгівлі в розвитку національної економіки полягає в тому, що вона є засобом розвитку спеціалізації і концентрації виробництва, підвищення продуктивності ресурсів, збільшення обсягів національного виробництва і добробуту населення.
Державне регулювання міжнародної торгівлі має забезпечувати:
захист економічних інтересів України та законних інтересів суб'єктів зовнішньоекономічної діяльності;
створення рівних можливостей для суб'єктів зовнішньоекономічної діяльності розвивати всі види підприємницької діяльності незалежно від форм власності та всі напрями використання доходів і здійснення інвестицій;
заохочення конкуренції та ліквідацію монополізму в сфері зовнішньоекономічної діяльності.
Незважаючи на всю переконливість аргументів на користь вільної торгівлі, у дійсності на цьому шляху існує велика кількість державних регулюючих бар'єрів [1], [6]:
Мито. Мито є акцизним податком на імпортні товари; воно може вводитися з метою одержання доходів чи для захисту внутрішнього ринку. Фіскальні мита, як правило, застосовуються у відношенні виробів, що не виробляються усередині країни. Ставки фіскального мита в основному невеликі, їхньою метою є забезпечення бюджету податковими надходженнями. Протекціоністські мита призначені для захисту місцевих виробників від іноземної конкуренції. Хоча протекціоністські мита, як правило, недостатньо високі для припинення імпорту іноземних товарів, вони все-таки ставлять іноземного виробника в невигідне конкурентне положення при торгівлі на внутрішньому ринку.
Імпортні квоти. За допомогою імпортних квот встановлюються максимальні обсяги товарів, що можуть бути імпортовані за якийсь період часу. Часто імпортні квоти виступають більш ефективним засобом стримування міжнародної торгівлі, ніж мита. Незважаючи на високі мита, визначений товар може імпортуватися у відносно великих кількостях. Низькі ж імпортні квоти цілком забороняють імпорт товару понад визначену кількість.
Нетарифні бар'єри. Під нетарифними бар'єрами розуміється система ліцензування, створення невиправданих стандартів якості продукції і його безпеки чи просто бюрократичні заборони в митних процедурах. Так, Японія і європейські країни жадають від імпортерів одержання ліцензій. Обмежуючи випуск ліцензій, можна ефективно обмежувати імпорт. Саме так зробила Великобританія, заборонивши імпорт вугілля.
Добровільні експортні обмеження. Вони є дещо новою формою торгових бар'єрів. Так, японські автомобілебудівники під погрозою введення США більш високих тарифів чи низьких імпортних квот погодилися на введення добровільних експортних обмежень на свій експорт у США.
Митне регулювання зовнішньоекономічної діяльності в Україні здійснюється згідно з Митним Кодексом України [1], Митним тарифом України [6] та міжнародними договорами України.
Митний кодекс України [1] - визначає принципи організації митної справи в Україні з метою створення умов для формування ринкової економіки та зростання активності зовнішньоекономічної діяльності на основі єдності митної території, мит та митних зборів.
Митна територія - територія України, в тому числі території штучних островів, установок та споруд, що створюються в економічній (морській) зоні України, над якими Україна має виключну юрисдикцію щодо митної справи, становить єдину митну територію.
Митний кордон - межі митної території України є митним кордоном України. Митний кордон України співпадає з державним кордоном України, за винятком меж спеціальних митних зон. Межі території спеціальних митних зон є складовою частиною митного кордону України.
Спеціальні митні зони - на території України можуть створюватися як спеціальні митні зони різного типу. Статус та територія зазначених зон встановлюються Верховною Радою України відповідно до законів України про спеціальні митні зони.
Спеціальні митні режими - Україна може укладати з державами двосторонні та багатосторонні договори, які на основі взаємності встановлюють спеціальні митні режими, що передбачають пільгові умови для суб'єктів зовнішньоекономічної діяльності України та іноземних суб'єктів господарської діяльності цих держав.
Види контролю за переміщенням товарів та інших предметів через митний кордон України - товари та інші предмети, що переміщуються через митний кордон України, окрім митного контролю, можуть підлягати санітарному, ветеринарному, фітосанітарному, радіологічному та екологічному контролю.
Митний контроль здійснюється службовими особами митниці шляхом перевірки документів, необхідних для такого контролю, митного огляду (огляду транспортних засобів, товарів та інших предметів, особистого огляду), переогляду, обліку предметів, які переміщуються через митний кордон України, а також в інших формах, що не суперечать законам України.
Обкладення митом товарів та інших предметів, що переміщуються через митний кордон України, здійснюється відповідно до Закону України "Про Митний тариф України" [6].
Митний тариф України [6] - це систематизований звід ставок мита, яким обкладаються товари та інші предмети, що ввозяться на митну територію України або вивозяться за межі цієї території.
Ставки Митного тарифу України є єдиними для всіх суб'єктів зовнішньоекономічної діяльності незалежно від форм власності, організації господарської діяльності та територіального розташування, за винятком випадків, передбачених законами України та її міжнародними договорами.
Мито, що стягується митницею, являє собою податок на товари та інші предмети, які переміщуються через митний кордон України.
В Україні застосовуються такі види мита:
адвалерне, що нараховується у відсотках до митної вартості товарів та інших предметів, які обкладаються митом;
специфічне, що нараховується у встановленому грошовому розмірі на одиницю товарів та інших предметів, які обкладаються митом;
комбіноване, що поєднує обидва ці види митного обкладення.
Встановлення пільг та зміна ставок мита, в тому числі на предмети особистого користування, здійснюються Верховною Радою України за поданням Кабінету Міністрів України.
Ввізне мито - нараховується на товари та інші предмети при їх ввезенні на митну територію України.
Вивізне мито - нараховується на товари та інші предмети при їх вивезенні за межі митної території України.
Сезонне мито - на окремі товари та інші предмети може встановлюватися сезонне ввізне і вивізне мито на строк не більше чотирьох місяців з моменту їх встановлення.
Особливі види мита - з метою захисту економічних інтересів України, українських виробників та у випадках, передбачених законами України, у разі ввезення на митну територію України і вивезення за межі цієї території товарів незалежно від інших видів мита можуть застосовуватися особливі види мита:
спеціальне мито;
антидемпінгове мито;
компенсаційне мито.
Нарахування мита на товари та інші предмети, що підлягають митному обкладенню, провадиться на базі їх митної вартості, тобто ціни, яка фактично сплачена або підлягає сплаті за них на момент перетину митного кордону України. При визначенні митної вартості до неї включаються ціна товару, зазначена в рахунку-фактурі, а також такі фактичні витрати, якщо їх не включено до рахунку-фактури:
на транспортування, навантаження, розвантаження, перевантаження та страхування до пункту перетину митного кордону України;
комісійні та брокерські;
плата за використання об'єктів інтелектуальної власності, що належить до даних товарів та інших предметів і яка повинна бути оплачена імпортером (експортером) прямо чи побічно як умова їх ввезення (вивезення).
Основні методи митного нетарифного регулювання зовнішньоекономічної діяльності:
1) Ліцензування і квотування експорту та імпорту запроваджуються в Україні самостійно в особі її державних органів у таких випадках [1]:
в разі різкого погіршення розрахункового балансу України, якщо негативне сальдо його перевищує на відповідну дату 25 процентів від загальної суми валютних вимог України;
в разі досягнення встановленого Верховною Радою України рівня зовнішньої заборгованості;
в разі значного порушення рівноваги по певних товарах на внутрішньому ринку України, особливо по сільськогосподарській продукції, продуктах рибальства, продукції харчової промисловості та промислових товарах народного споживання першої потреби та інше;
2) Квотування здійснюється шляхом встановлення режиму видачі індивідуальних ліцензій, причому загальний обсяг експорту (імпорту) за цими ліцензіями не повинен перевищувати обсягу встановленої квоти. В Україні запроваджуються такі види експортних (імпортних) квот (контингентів):
глобальні; - групові; - індивідуальні; - антидемпінгові;
компенсаційні; - спеціальні.
По кожному виду товару може встановлюватись лише один вид квоти.
3) Ліцензії. В Україні запроваджуються такі види експортних (імпортних) ліцензій:
генеральна; - разова (індивідуальна); - відкрита (індивідуальна);
антидемпінгова (індивідуальна); - компенсаційна (індивідуальна);
спеціальна (індивідуальна).
4) Митні пільги.
5) Попередні імпортні депозити - внесення суб'єктами зовнішньоекономічної діяльності на безпроцентні рахунки у банках, які обслуговують їх на території України, на період від моменту набрання договорами (контрактами), що ними укладаються, юридичної сили до моменту проходження товарами, що поставляються згідно із зазначеними договорами (контрактами), через митний кордон України або передачі товарів іноземними суб'єктами господарської діяльності на території України, грошових коштів у валюті договору (контракту) в сумі, визначеній у встановлених процентах до вартості відповідного договору (контракту);
6) Заборона окремих видів експорту та імпорту
7) Встановлення державної монополії на деякі види експорту-імпорту товарів.
8) Заходи у відповідь на дискримінаційні та/або недружні дії інших держав, митних союзів або економічних угруповань.
9) Обмеження реекспорту.
10) Спеціальні економічні зони
Митний режим - це сукупність норм, що встановлені законами з питань митної справи й залежно від заявленої мети переміщення товарів і транспортних засобів через митний кордон України визначають порядок такого переміщення та обсяг митних процедур, які при цьому здійснюються [1].
Декларант самостійно обирає митний режим, у який розміщуються товари, відповідно до мети їх переміщення через митний кордон України, і на підставі документів, що подаються митному органу для здійснення митного контролю й митного оформлення (стаття 186 Митного кодексу України [1]). Зміна митного режиму допускається за умови виконання всіх належних процедур щодо заявленого режиму, дотримання вимог законодавства щодо тарифних і нетарифних заходів регулювання та подання митному органу для здійснення митного контролю та митного оформлення товарів відповідних документів, що підтверджують заявлений режим.
Митним кодексом України передбачено застосування таких митних режимів [1]:
імпорту;
експорту;
транзиту;
тимчасового ввезення (вивезення);
митного складу;
реімпорту;
реекспорту;
спеціальної митної зони;
магазину безмитної торгівлі;
переробки на митній території України;
переробки за межами митної території України;
знищення або руйнування;
відмови на користь держави.
1) Імпорт
Імпорт - митний режим, відповідно до якого товари ввозяться на митну територію України для вільного обігу без обмеження строку їх перебування на цій території та можуть використовуватися без будь-яких митних обмежень (стаття 188 Митного кодексу України [1]).
Цей митний режим застосовується до товарів, що ввозяться в Україну на підставі зовнішньоекономічних договорів (контрактів) купівлі-продажу, про здійснення бартерних (товарообмінних) операцій, до товарів що використовуються для взаєморозрахунків під час проведення операцій з давальницькою сировиною, до товарів, що ввозяться для формування статутного фонду підприємств з іноземними інвестиціями або ввозяться на підставі договорів про спільну інвестиційну діяльність, а також в інших передбачених законодавством випадках. При здійсненні бартерних (товарообмінних) операцій оформленню в митному режимі імпорту підлягає імпортна частина товарів, що надходять в Україну за бартерним договором (контрактом).
Розміщення товарів у митний режим імпорту передбачає:
подання митному органу документів, що засвідчують підстави та умови ввезення товарів на митну територію України (оформлення товарів здійснюється з використанням ВМД ІМ 40);
сплату податків і зборів, якими товари обкладаються відповідно до законів України під час ввезення на митну територію України;
дотримання вимог, передбачених законом, щодо застосування заходів нетарифного регулювання та інших обмежень.
Від сплати податків і зборів, якими обкладаються товари під час ввезення на митну територію України у режимі "імпорт" відповідно до законів України, в основному, залежить реалізація фіскальної функції митно-тарифного регулювання.
Порядок сплати податків і зборів встановлено Законами України від 05.04.01 №2371-111 "Про Митний тариф України" [6], від 03.04.97 №168/97-ВР "Про податок на додану вартість" [7], Декретом КМ України "Про акцизний збір" від 26.12.92 №18-92 [12].
Випадки надання пільг по сплаті мита (звільнення від сплати, зниження ставок тощо) передбачені у Законі України від 05.02.92 №97-Х11 "Про Митний тариф України" (зі змінами та доповненнями).
В Законі України "Про податок на додану вартість" [7] встановлено, що товари, які ввозяться (пересилаються) в Україну, оподатковуються ПДВ за ставкою 20 відсотків від бази оподаткування, що обчислюється згідно зі статтею 4 цього Закону.
Перелік операцій з ввезення (пересилання) на митну територію України товарів, що звільнені від оподаткування, визначається відповідно до законодавства.
Крім сплати податків і зборів, третьою умовою ввезення товарів в режимі імпорту є дотримання вимог щодо заходів нетарифного регулювання та інших обмежень.
Особливе місце серед заходів нетарифного регулювання обмежувального характеру займає сертифікація товарів: сертифікат відповідності (свідоцтво про визнання), гігієнічний сертифікат, фітосанітарний сертифікат, ветеринарний сертифікат тощо. Сертифікація товарів проводиться з метою забезпечення відповідності ввезених товарів стандартам та іншим національним документам, які встановлюють обов'язкові вимоги до товарів - бути безпечними для навколишнього середовища, життя, здоров'я громадян.
2) Експорт
Експорт - митний режим, відповідно до якого товари вивозяться за межі митної території України для вільного обігу без зобов’язання про їх повернення на цю територію та без установлення умов їх використання за межами митної території України.
Розміщення товарів у митний режим експорту здійснюється декларантами на підставі договорів (контрактів) купівлі-продажу, про здійснення бартерних (товарообмінних) операцій, а також інших зовнішньоекономічних угод, якими передбачено вивезення за межі митної території України товарів, що належать резидентам України, без їх зворотного ввезення. При здійсненні бартерних (товарообмінних) операцій оформленню в цьому митному режимі підлягає експортна частина товару за зовнішньоекономічним бартерним (товарообмінним) договором (контрактом).
Вивезення товарів за межі митної території України в митному режимі експорту передбачає:
подання митному органу документів, що засвідчують підстави та умови вивезення товарів за межі митної території України (оформлення товарів здійснюється з використанням ВМД ЕК 10);
сплату встановлених податків і зборів з експортованих товарів;
дотримання експортером вимог, передбачених законом.
3) Транзит
Транзит - митний режим, відповідно до якого товари й транспортні засоби переміщуються під митним контролем між двома митними органами або в межах зони діяльності одного митного органу без будь-якого використання таких товарів і транспортних засобів на митній території України (стаття 200 Митного кодексу України [1]). Цей митний режим використовується в разі транзитного перевезення товарів через митну територію України. Під час увезення товарів в Україну в пункті пропуску подається ВМД, оформлена в митному режимі транзиту (ВМД ТР 80), наявність якої є підставою для перевезення товарів під митним контролем у митницю призначення в установлений митницею відправлення строк.
Транзит товарів супроводжується товарно-транспортною накладною, складеною мовою міжнародного спілкування. Залежно від обраного виду транспорту такою накладною може бути:
авіаційна вантажна накладна (Aіr Waybіll);
міжнародна автомобільна накладна (CMR);
накладна СМГС;
коносамент (Bіll of Ladіng).
Крім цього, транзит товарів може супроводжуватися (за наявності):
рахунком-фактурою (іnvoіce) або іншим документом, у якому позначено
вартість товару;
пакувальним листком (специфікацією);
вантажною відомістю (Cargo Manіfest);
книжкою МДП (Carnet TІR).
4) Тимчасове ввезення (вивезення)
Тимчасове ввезення (вивезення) - митний режим, відповідно до якого товари можуть увозитися на митну територію України (вивозитися за межі митної території України) з обов’язковим наступним поверненням цих товарів без будь-яких змін, крім природного зношення чи втрат за нормальних умов транспортування (стаття 204 Митного кодексу України [1]).
Загальний строк тимчасового ввезення (вивезення) товарів становить один рік з дня ввезення їх на митну територію України (вивезення за межі митної території України). Законодавство України передбачає можливість продовження за заявою суб’єкта зовнішньоекономічної діяльності строку перебування товарів у митному режимі тимчасового ввезення (вивезення) з урахуванням тривалості господарської, наукової, гуманітарної та інших видів діяльності, яка здійснюється з використанням цих товарів.
5) Митний склад
Митний склад - митний режим, відповідно до якого ввезені з-за меж митної території України товари зберігаються під митним контролем без справляння податків і зборів та без застосування заходів нетарифного регулювання та інших обмежень у період зберігання, а товари, що вивозяться за межі митної території України, зберігаються під митним контролем після митного оформлення митними органами до фактичного вивезення за межі митної території України (стаття 212 Митного кодексу України [1]).
6) Реімпорт
Реімпорт - митний режим, відповідно до якого товари, що походять з України та вивезені за межі митної території України згідно з митним режимом експорту, не пізніше ніж у встановлений законодавством строк увозяться на митну територію України для вільного обігу на цій території (стаття 190 Митного кодексу України [1]).
7) Реекспорт
Реекспорт - митний режим, відповідно до якого товари, що походять з інших країн, не пізніше ніж у встановлений законодавством строк з моменту їх увезення на митну територію України вивозяться з цієї території в митному режимі експорту (стаття 196 Митного кодексу України [1]).
8) Спеціальна митна зона
Спеціальна митна зона - це митний режим, відповідно до якого до товарів, які ввозяться на території відповідних типів спеціальних (вільних) економічних зон із-за меж митної території України, а також до товарів, які вивозяться з територій таких зон за межі митної території України, не застосовуються заходи тарифного й нетарифного регулювання, якщо інше не передбачено законом (стаття 217 Митного кодексу України [1]).
10) Переробка на митній території України
Переробка на митній території України - митний режим, відповідно до якого ввезені на митну територію України товари, що походять з інших країн, піддаються в установленому законодавством порядку переробці без застосування до них заходів нетарифного регулювання за умови вивезення за межі митної території України продуктів переробки відповідно до митного режиму експорту (стаття 229 Митного кодексу України [1]).
11) Переробка за межами митної території України
Переробка за межами митної території України - митний режим, відповідно до якого товари, що перебувають у вільному обігу на митній території України, вивозяться без застосування заходів тарифного та нетарифного регулювання з метою їх переробки за межами митної території України та наступного повернення в Україну (стаття 237 Митного кодексу України [1]).
Постановою Кабінету Міністрів України від 01 лютого 2006 р. № 80 [20] встановлений “Перелік документів, необхідних для здійснення митного контролю та митного оформлення товарів і транспортних засобів, що переміщуються через митний кордон України". Документи, обов’язкові для подання:
1. Митна декларація
2. Товарно-транспортний документ на перевезення (залізнична накладна (УМВС (СМГС), ЦІМ (СІМ)), авіаційна накладна (Air Waybill), коносамент (Bill of Lading) тощо
3. Зовнішньоекономічний договір
4. Рахунок (Invoice) або інший документ, який визначає вартість товару
Документи, необхідність подання яких визначається нормативно-правовими актами Держмитслужби з урахуванням мети переміщення, виду транспорту, характеру товару, способів розрахунку та інших факторів, що впливають на митні процедури:
5. Декларація митної вартості (подається у випадках, визначених Кабінетом Міністрів України)
6. Декларація про встановлені виробником або імпортером максимальні роздрібні ціни на підакцизні товари
7. Облікова картка суб’єкта зовнішньоекономічної діяльності або її копія, завірена цим суб’єктом
8. Лист про погодження (подається підприємством, розміщеним поза зоною діяльності митного органу)
9. Документ контролю за доставкою товарів
10. Документи про надання фінансових гарантій
11. Ліцензія митного перевізника
12. Книжка МДП, книжка АТА, книжка СPD
13. Свідоцтво про допущення транспортного засобу до перевезення товарів під митними печатками і пломбами
15. Посередницький договір
16. Документ на право провадження митної брокерської діяльності
17. Документи, що використовуються для визначення митної вартості товарів
18. Документи, що визначають країну походження товарів
19. Документи, що містять відомості, необхідні для визначення коду товару згідно з УКТЗЕД
20. Платіжні доручення, касові ордери, що підтверджують сплату податків і зборів (обов’язкових платежів)
21. Векселі (відповідно до законодавства)
22. Документи, що підтверджують право на застосування до товарів пільгового режиму оподаткування
23. Документи, що підтверджують право розпорядження, володіння чи користування товаром та/або транспортним засобом
24. Заява підприємства для здійснення митного оформлення товарів (у спрощеному порядку, для розміщення їх у митні режими, для подання тимчасової, неповної, періодичної митної декларації)
25. Документи, які відповідно до законодавчих актів видаються державними органами для здійснення митного контролю та митного оформлення товарів і транспортних засобів, що переміщуються через митний кордон України
Згідно з "Положенням про вантажну митну декларацію” [19]:
вантажна митна декларація (далі - ВМД) - це письмова заява встановленої форми, що подається митному органу і містить відомості про товари та транспортні засоби, які переміщуються через митний кордон України, митний режим, у який вони заявляються, а також іншу інформацію, необхідну для здійснення митного контролю, митного оформлення, митної статистики, нарахування податків, зборів та інших платежів;
прийняття вантажної митної декларації для оформлення - закріплення посадовою особою митного органу факту внесення до ВМД декларантом усіх потрібних для митного оформлення товарів і транспортних засобів відомостей і наявності всіх доданих до декларації комерційних супровідних та інших документів, проставлення на ВМД штампа "Під митним контролем" та реєстрації декларації у журналі обліку вантажних митних декларацій;
ВМД застосовується під час декларування транспортних засобів і товарів, що переміщуються через митний кордон України юридичними або фізичними особами, яким вони належать, або уповноваженими ними особами.
ВМД складається з уніфікованого адміністративного документа форми МД-2 (додаток 1) на п'яти зброшурованих основних аркушах різного кольору та уніфікованого адміністративного документа форми МД-3 (додаток 2) на такій само кількості зброшурованих додаткових аркушів різного кольору.
Під час митного оформлення товарів у випадках, визначених Державною митною службою, замість уніфікованого адміністративного документа форми МД-3 допускається застосування формуляра-специфікації форми МД-8.
Разом з ВМД подається її електронна копія, яка використовується для прискорення проведення процедури митного оформлення товару і митної статистики зовнішньоекономічної діяльності. Інформація, внесена до електронної копії ВМД, повинна відповідати інформації, внесеній декларантом до оригіналу.
Оформлені митним органом аркуші ВМД розподіляються у такому порядку:
перший основний аркуш ("примірник для митниці") - зберігається разом з комплектом документів, на підставі яких здійснювалося митне оформлення, в митному підрозділі, що здійснював митне оформлення, протягом 12 місяців, після чого передається на зберігання до архіву митниці;
другий основний аркуш ("примірник для статистики") - використовується у підрозділі митної статистики митного органу;
третій основний аркуш ("примірник для митниці") - використовується у підрозділі митних доходів та платежів митного органу;
четвертий основний аркуш ("примірник для митниці") - використовується залежно від виду зовнішньоекономічної операції:
а) під час оформлення товару, що вивозиться за межі митної території України, передається декларанту для доставлення разом з товаром в митний орган - пункт пропуску на митному кордоні України. Після проведення процедури пропуску він передається до архіву митниці, що здійснила пропуск товару через митний кордон;
б) під час оформлення товару, що ввозиться на митну територію України, передається декларанту;
п'ятий основний аркуш ("примірник для декларанта") - передається декларанту. Якщо декларування товару проводиться митним брокером, то під час митного оформлення товару, що ввозиться на митну територію України, четвертий аркуш ВМД передається власникові товару, а п'ятий аркуш - митному брокеру;
під час митного оформлення експорту товару на прохання декларанта передбачається оформлення шостого аркуша ВМД, при цьому він повинен бути копією п'ятого аркуша. При використанні шостого аркуша ВМД на зворотному боці першого і п'ятого аркушів декларантом робиться запис "оформлено шостий аркуш ВМД", який засвідчується печаткою декларанта. При цьому п'ятий аркуш ВМД передається власникові товару.
Додаткові аркуші ВМД (форми МД-3) розподіляються в аналогічному порядку.
Згідно “Порядку здійснення митного контролю й митного оформлення товарів із застосуванням вантажної митної декларації” [22] з метою спрощення та оптимізації порядку митного контролю й митного оформлення товарів із застосуванням вантажної митної декларації (далі - ВМД) - цей Порядок застосовується при здійсненні митного контролю й митного оформлення товарів у всіх митних режимах:
1. Декларант подає документи митному органу та одержує оформлені документи особисто. Присутність декларанта при проведенні митного огляду обов'язкова.
2. ВМД, подана митному органу, але ще не прийнята до оформлення (відсутні відбиток штампа "Під митним контролем" (далі - штамп ПМК) і реєстраційний номер), може бути відкликана декларантом з дозволу митного органу.
З моменту прийняття ВМД до оформлення декларант несе юридичну відповідальність за недостовірність відомостей, зазначених у ВМД. Ця ВМД не може бути відкликана декларантом.
Оформлена ВМД свідчить про надання суб'єкту зовнішньоекономічної діяльності (далі - суб'єкт ЗЕД) права на розміщення товарів у заявлений митний режим і підтверджує права й обов'язки зазначених у ВМД осіб щодо здійснення ними відповідних правових, фінансових, господарських та інших дій.
3. Для здійснення митного контролю й митного оформлення товарів декларант подає до підрозділу митного органу, посадові особи якого здійснюють митний контроль і митне оформлення товарів із застосуванням ВМД і пропуск їх через митний кордон України (далі - ПМО), ВМД, заповнену згідно з обраним митним режимом, її електронну копію й повний комплект документів, необхідних для здійснення митного оформлення товарів:
а) документи, що підтверджують повноваження декларанта на декларування товарів;
б) товаросупровідні документи;
в) дозволи й сертифікати вповноважених державних органів (у встановлених законодавством випадках) та інші документи, зазначені в графі 44 ВМД;
г) документи, зазначені в графі 40 ВМД;
ґ) декларацію митної вартості (далі - ДМВ) (у встановлених законодавством випадках) та її електронну копію;
д) документи, що підтверджують заявлені декларантом відомості про митну вартість товарів.
На вимогу митного органу декларантом подаються й інші документи, потрібні для здійснення митного контролю та митного оформлення, подання яких визначено законодавством України.
Копії поданих до оформлення документів засвідчуються написом "Копія. Згідно з оригіналом", підписом і печаткою декларанта.
Якщо документ є довгостроковим і його використання для цілей митного контролю й митного оформлення не припиняється після митного оформлення першої партії товарів, то при декларуванні першої партії товарів декларант може подати митному органу додаткову копію документа для зберігання її в окремій справі суб'єкта ЗЕД у ПМО.
По закінченні оформлення документи (завірені в установленому порядку їх копії), що були підставою для митного оформлення конкретної партії товарів, залишаються разом з першим основним аркушем ВМД на зберіганні в митному органі.
4. Здійснення митних процедур
ВМД, її електронна копія й документи, потрібні для здійснення митного контролю й митного оформлення, подаються декларантом посадовій особі ПМО. Визначення посадової особи ПМО для прийняття ВМД до оформлення відображається в розділі I інформаркуша митного контролю товарів за ВМД. Час подання ВМД фіксується у відривному талоні Інформаційного аркуша, який видається декларанту.
Митні процедури здійснюються в такому порядку.
А) Прийняття ВМД до оформлення
Б) Митний контроль
В) Завершення митного контролю й митного оформлення.
Г) Статистичний контроль
Д) Внесення змін і доповнень до ВМД
До бізнес-процесів при імпорті будівельної техніки і запасних частин та реімпорті неякісної техніки на протязі гарантійного строку, які планує та виконує підприємство, відносяться наступні:
Реєстрація підприємства як суб’єкта ЗЕД в Дежмитслужбі України.
Отримання в Національному банку України ліцензії на імпорт по контракту.
Сплата ввізного мита та митних зборів
Сплата імпортного ПДВ чи оформлення податкових імпортних векселів
Сплата специфічних акцизів при імпорті деяких видів автомобільної техніки (будівельна)
Відповідно до статей 45, 91 Митного кодексу України з метою прискорення митного оформлення товарів і транспортних засобів, та удосконалення системи ведення митними органами обліку суб’єктів зовнішньоекономічної діяльності Держмитслужбою України введений “Порядок ведення обліку суб’єктів зовнішньоекономічної діяльності в митних органах України “ [43]:
1. Суб`єкт ЗЕД при необхідності здійснити митне оформлення товарів має звернутись до моменту їх митного оформлення до митного органу за місцем свого розташування і стати на облік.
На облік в митних органах можуть стати суб`єкти ЗЕД незалежно від форми власності, які пройшли в установленому порядку державну реєстрацію.
2. Виходячи із виробничої або комерційної необхідності (наявність виробничих потужностей, складських приміщень, відсутність в зоні діяльності митниці за місцем розташування необхідної для забезпечення виробництва транспортної інфраструктури та т.п.), суб’єкт ЗЕД може перебувати на обліку в іншому митному органі, поза місцем свого розташування. При цьому повторне подання документів, передбачених цим Порядком, не вимагається. Дозвіл на взяття на облік поза місцем свого розташування надається Державною митною службою України за результатами розгляду звернення суб’єкта ЗЕД.
3. Для взяття на облік суб`єкта ЗЕД керівникові або уповноваженій ним особі потрібно подати митному органу, у регіоні діяльності якого він розташований:
копії документів згідно з додатком 1 до цього Порядку;
три примірники облікової картки (за формою, наведеною у додатку 2);
два примірники опису поданих документів;
електронну копію облікової картки.
4. У разі прийняття облікової картки працівником відділу статистики їй присвоюється обліковий номер та здійснюється запис у журналі обліку за формою, наведеною в додатку 3.
Номер облікової картки - двадцятидвозначний цифровий код, у якому:
а) для суб`єктів ЗЕД, включених до Єдиного державного реєстру підприємств та організацій України або до Державного реєстру фізичних осіб-платників податків та інших обов`язкових платежів:
перші три знаки - код митного органу, у якому перебуває на обліку суб`єкт ЗЕД;
останні дев`ятнадцять знаків - ідентифікаційний номер особи, який формується за схемою, наведеною в додатку 1 до Інструкції про порядок заповнення вантажної митної декларації, затвердженої наказом Державної митної служби України від 09.07.97 № 307 (зі змінами та доповненнями);
5. Примірники облікової картки розподіляються таким чином:
перший примірник разом з описом та копіями поданих для проведення обліку документів залишається в справах відділу статистики;
другий примірник разом з описом передається до вантажного відділу (на митний пост, до пункту оформлення, тощо), у зоні діяльності якого розташований суб`єкт ЗЕД;
третій примірник віддається заявникові як свідоцтво про взяття на облік у митних органах.
6. Суб`єкти ЗЕД, зареєстровані у Єдиному державному реєстрі підприємств та організацій України (далі - ЄДРПОУ) для реєстрації надають наступні документи:
а) Завірені у встановленому порядку копії установчих документів:
статуту підприємства (якщо відповідно до законодавства це необхідно для створюваної організаційної форми суб`єкта підприємництва);
для суб`єкта ЗЕД - відокремленого підрозділу: положення про філію, затверджену юридичною особою - головним підприємством.
для бюджетних установ: положення (за наявності).
б). Завірені у встановленому порядку копії наступних документів.
а) Свідоцтва про державну реєстрацію суб`єкта підприємницької діяльності (юридичної особи) у виконавчому комітеті міської, районної в місті ради або в районній, міській міст Києва і Севастополя державній адміністрації за його місцезнаходженням.
б). Свідоцтва про реєстрацію суб`єкта ЗЕД як платника податку на додану вартість (форма № 2-Р) відповідно до Положення про Реєстр платників податку на додану вартість, затвердженого наказом Державної податкової адміністрації України від 01.03.2000 № 79 (із змінами і доповненнями), або заява за підписами керівника підприємства та головного бухгалтера про те, що суб`єкт ЗЕД не є платником ПДВ.
в) Довідки вповноваженого банку про наявність рахунків.
г) Паспортів (сторінок, які містять фотографію особи, назву органу, що видав паспорт) керівника підприємства, головного бухгалтера, осіб, уповноважених на роботу з митним органом.
д) Наказу (розпорядження) по підприємству про призначення працівників, відповідальних за роботу з митницею, із зазначенням їх прізвищ, імен, по батькові та наведенням зразків підписів і печаток, які використовуватимуться при оформленні документів у митних органах.
е) Зразків підписів і печаток, які використовуватимуться при оформленні документів у митних органах.
ж) Документів щодо права власності (володіння, користування, у тому числі договори оренди) на приміщення за місцезнаходженням.
Згідно “Інструкції про порядок здійснення контролю і отримання ліцензій за експортними, імпортними та лізинговими операціями” [28] Національний банк України визначив порядок здійснення уповноваженими банками контролю за дотриманням резидентами встановлених законодавством строків розрахунків за експортними, імпортними та лізинговими операціями і отримання резидентами індивідуальних ліцензій Національного банку України на перевищення цих строків:
1. За наявності кількох документів з різними датами підписання з метою контролю за дотриманням резидентом законодавчо встановлених строків розрахунків використовується той з документів, який підтверджує фактичне виконання робіт або надання (отримання) послуг згідно з усіма умовами, передбаченими договором, і який підписаний раніше.
2. Якщо договір передбачає поставку товару (об'єкта лізингу), здійснення платежу в кілька етапів, то банк здійснює контроль за строками розрахунків за експортними операціями окремо за кожним фактом здійснення поставки товару (об'єкта лізингу), а за імпортними операціями - окремо за кожним фактом здійснення платежу.
3. Перевищення законодавчо встановлених строків розрахунків за експортними, імпортними та лізинговими операціями резидентів дозволяється виключно за наявності ліцензії.
Обов'язковою умовою для отримання ліцензії є наявність остаточного висновку Державної податкової адміністрації України про можливість продовження цих строків за зовнішньоекономічними договорами резидентів, визначеними статтею 6 Закону України "Про порядок здійснення розрахунків в іноземній валюті" [4]. Без виконання зазначеної умови клопотання про отримання ліцензії Національний банк України не розглядатиме.
4. Експортна, імпортна та лізингова операції можуть бути зняті з контролю за наявності належним чином оформлених документів про припинення зобов'язань за цими операціями зарахуванням, якщо: вимоги випливають із взаємних зобов'язань між резидентом і нерезидентом, які є контрагентами за цими операціями; вимоги однорідні; строк виконання за зустрічними вимогами настав або не встановлений, або визначений моментом пред'явлення вимоги;
між сторонами не було спору щодо характеру зобов'язання, його змісту, умов виконання тощо.
5. Підставою для зняття банком з контролю експортної, імпортної та лізингової операцій резидента за умови надання останнім документів, що необхідні банку для здійснення контролю за своєчасністю розрахунків за експортними, імпортними та лізинговими операціями цього резидента, крім підстав, передбачених іншими розділами цієї Інструкції, може бути:
копія оформленої ВМД, засвідчена в порядку, установленому Положенням про вантажну митну декларацію [19] ;
письмове повідомлення податкового органу про відсутність порушень законодавчо встановлених строків розрахунків за операціями резидента, про які банком надавалася інформація цьому податковому органу. Зазначене повідомлення має бути засвідчене підписом керівника (заступника керівника) податкового органу.
6. Імпортні операції резидентів, які здійснюються на умовах відстрочення поставки, в разі, коли таке відстрочення перевищує 90 календарних днів з моменту здійснення авансового платежу, виставлення векселя на користь постачальника товару, що імпортується, або при застосуванні розрахунків у формі документарного акредитива з моменту здійснення банком платежу на користь нерезидента, потребують одержання ліцензії.
7. Банк знімає з контролю операцію резидента в разі імпорту продукції з увезенням її на територію України, якщо така продукція згідно із законодавством України підлягає митному оформленню, на підставі ВМД (типу IM-40 "Імпорт", IM-41 "Реімпорт", IM-72 "Магазин безмитної торгівлі", IM-75 "Відмова на користь держави", IM-76 "Знищення або руйнування") та за наявності інформації про цю операцію в реєстрі ВМД, а в інших випадках - після пред'явлення резидентом документа, який згідно з умовами договору засвідчує здійснення нерезидентом поставки продукції, виконання робіт, надання послуг.
8. У разі повернення резиденту коштів, що були перераховані на адресу нерезидента за імпортним договором у зв'язку з тим, що взаємні зобов'язання за цим договором частково або повністю не виконані, резидент самостійно передає банку, який за дорученням резидента здійснив платіж на користь нерезидента, копії документів, які однозначно підтверджують повернення коштів (за умови, що кошти повернуто на рахунок резидента в іншому банку).
9. Ліцензії за експортною, імпортною та лізинговою операціями надаються центральним апаратом Національного банку України (далі - центральний апарат).
10. Для отримання ліцензії за експортною, імпортною та лізинговою операціями резидент має подати до центрального апарату такі документи:
заяву за встановленою формою (додаток 1);
висновок, зазначений в абзаці другому пункту 1.5 цієї Інструкції;
копію договору з нерезидентом, який має містити повну адресу та банківські реквізити контрагентів;
копію ВМД
копії документів, що засвідчують дату здійснення авансового платежу або виставлення векселя на користь нерезидента, або здійснення банком платежу на користь нерезидента при застосуванні розрахунків у формі документарного акредитива (при імпортних або лізингових операціях, якщо лізингоодержувачем є резидент);
копію висновку Міністерства економіки України щодо віднесення договору до видів, визначених у статті 6 Закону України "Про порядок здійснення розрахунків в іноземній валюті".
11. Ліцензія оформляється на бланку Національного банку України (додатки 2 - 5) у двох примірниках, один з яких (після оплати послуг за надання ліцензії) надсилається резиденту поштою або передається уповноваженій резидентом особі під розпис, другий - береться на окремий облік центральним апаратом. Ліцензії за операціями на суму до 100000 доларів США або еквівалент цієї суми в іншій іноземній валюті підписує директор Департаменту валютного контролю та ліцензування, а на суму понад 100000 доларів США або еквівалент цієї суми в іншій іноземній валюті - заступник Голови Національного банку України.
Згідно “ІНСТРУКЦІЇ про порядок здійснення розрахунків з Державним бюджетом України за митом, податком на додану вартість, акцизним збором та іншими платежами, доходами і зборами" [24] суб’єкти ЗЕД сплачують при митному оформленні платежі, справляння та вилучення яких передбачено Митним кодексом України (ст. ст.75, 76, 77, 85, 86, 87, 99), Законом України "Про податок на додану вартість", Законом України "Про ставки акцизного збору і ввізного мита на деякі товари (продукцію)", Законом України "Про ставки акцизного збору і ввізного мита на деякі транспортні засоби" та іншими нормативно-правовими актами:
1. Мито, податок на додану вартість, акцизний збір та інші платежі і збори, не сплачені в терміни, визначені чинним законодавством України, стягуються в порядку, установленому чинним законодавством. При цьому нараховується пеня, починаючи з першого дня настання терміну погашення заборгованості по день його сплати включно, у таких розмірах:
за митом - 0,2% за кожен день прострочення (відповідно до Закону України "Про Єдиний митний тариф");
за іншими платежами і зборами - відповідно до чинного законодавства.
2. Мито, податок на додану вартість, акцизний збір та інші платежі і збори сплачуються резидентами та нерезидентами - суб'єктами зовнішньоекономічної діяльності, фізичними особами, особами, уповноваженими на декларування, до або на момент митного оформлення.
3. Мито, податок на додану вартість, акцизний збір та інші платежі, доходи і збори перераховуються через банківські заклади на відповідні рахунки митних органів, що здійснюють митне оформлення та розпорядження майном, згідно з установленим Митним кодексом України порядком, або вносяться готівкою в касу митного органу суб'єктами зовнішньоекономічної діяльності.
Випуск товарів та майна здійснюється митними органами після сплати всіх належних митних та інших платежів та зборів, крім випадків, передбачених чинним законодавством.
4. Сума надмірно стягнутого мита підлягає поверненню власникові товарів та інших предметів на його вимогу протягом одного року з моменту митного оформлення.
Суми надміру стягнених податку на додану вартість, акцизного збору та інших платежів і зборів підлягають поверненню власникові відповідно до чинного законодавства на його вимогу протягом трьох років з моменту митного оформлення.
“Порядок справляння податку на додану вартість під час митного оформлення товарів, імпортованих на митну територію України “ [43] визначає процедуру контролю за справлянням податку на додану вартість (далі - ПДВ) при митному оформленні товарів, імпортованих на митну територію України - суб'єктами ЗЕД.
Об'єктом оподаткування ПДВ є операції з увезення товарів у митному режимі імпорту або реімпорту (далі - імпорт).
Компетенція митних та податкових органів при здійсненні контролю за сплатою платниками податків ПДВ, у разі імпорту (операцій, що прирівняні до імпорту з метою оподаткування ПДВ) товарів на митну територію України, визначена Порядком здійснення митними органами контролю за сплатою платниками податків податку на додану вартість та акцизного збору, які справляються при ввезенні (пересиланні) товарів та інших предметів на митну територію України, затвердженим наказом Державної податкової адміністрації України та Державної митної служби України від 16.03.2001 N 109/188.
Операції, що звільнені від оподаткування ПДВ, та операції, що не є об'єктом оподаткування ПДВ, визначені статтями 3, 5 та 11 Закону [7].
Митне оформлення товарів, імпортованих на митну територію України, щодо яких відповідно до законодавства України встановлено пільги в обкладенні ПДВ, здійснюється після подання всіх документів, необхідних для застосування податкових пільг. Порядок подання документів, які підтверджують право суб'єктів підприємницької діяльності на користування встановленими законодавством податковими пільгами під час митного оформлення товарів, що ввозяться на митну територію України або вивозяться з митної території України, затверджено наказом Державної митної служби України від 22.06.2006 N 514.
Операції, оподатковуються ПДВ за ставкою 20 відсотків бази оподаткування. Відповідно до вимог пункту 4.3 статті 4 Закону [7] для товарів, які імпортуються на митну територію України платниками ПДВ, базою оподаткування є договірна (контрактна) вартість таких товарів, але не менша митної вартості, зазначеної у ввізній митній декларації з урахуванням витрат на транспортування, навантаження, розвантаження, перевантаження та страхування до пункту перетину митного кордону України, сплати брокерських, агентських, комісійних та інших видів винагород, пов'язаних з імпортом таких товарів, плати за використання об'єктів інтелектуальної власності, що належать до таких товарів, акцизних зборів, увізного мита, а також інших податків, зборів (обов'язкових платежів), за винятком ПДВ, що включаються у ціну товарів (робіт, послуг) згідно із законами України з питань оподаткування. При імпорті товарів на митну територію України платниками ПДВ є особи, які імпортують товари на митну територію України в обсягах, що підлягають оподаткуванню цим податком згідно із законодавством (незалежно від того, який режим оподаткування вони використовують згідно із законодавством). Датою виникнення податкових зобов'язань при імпорті є дата подання митної декларації із зазначенням у ній суми ПДВ, що підлягає сплаті.
Сума ПДВ обчислюється за такими формулами:
а) на товари, що обкладаються митом та акцизним збором:
Спдв = (В + См + Са) х П / 100;
б) на товари, що обкладаються тільки митом:
Спдв = (В + См) х П / 100;
в) на товари, що обкладаються тільки акцизним збором:
Спдв = (В + Са) х П / 100;
г) на інші товари, що не підлягають обкладенню митом та акцизним збором:
Спдв = В х П / 100,
де Спдв - сума ПДВ; В - договірна (контрактна) вартість, але не менша митної вартості, зазначеної у ввізній митній декларації; См - сума мита (увізне, спеціальне, антидемпінгове, компенсаційне, сезонне); Са - сума акцизного збору; П - ставка ПДВ (20%).
Відомості про нарахований ПДВ відображаються у відповідних графах ВМД і додаткових аркушах до неї відповідно до Інструкції про порядок заповнення вантажної митної декларації, затвердженої наказом Державної митної служби України від 09.07.97 N 307.
Сплата коштів у рахунок погашення податкових зобов'язань з ПДВ здійснюється одночасно зі сплатою мита, акцизного та митних зборів до/або під час оформлення ВМД, ТД чи НД відповідно до Порядку розрахунково-касового обслуговування через органи Державного казначейства України митних та інших платежів, які вносяться до/або під час митного оформлення, затвердженого наказом Міністерства фінансів України та Державної митної служби України від 24.01.2006 N 25/44.
Платники ПДВ при імпорті товарів на митну територію України за умови оформлення митної декларації (за винятком ТД чи НД, періодичної або попередньої декларації) можуть за власним бажанням надавати митним органам податковий вексель на суму податкового зобов'язання у порядку та в строки, визначені пунктом 11.5 статті 11 Закону [7], постановою Кабінету Міністрів України від 01.10 97 N 1104 "Про затвердження Порядку випуску, обігу та погашення векселів, які видаються на суму податку на додану вартість при імпорті товарів на митну територію України".
Компанія ТОВ “Рамірент Україна" заснована в жовтні 2003 року. За 3 роки компанія змогла зайняти лідируючу позицію серед фірм, що надають в оренду будівельне устаткування. Устаткування компанії “Рамірент Україна" працює не тільки на будівельних майданчиках міста Києва, але і в інших містах України. У 2006 році компанія “Рамірент Україна" відкрила свою філію в Донецьку, і далі планує відкривати свої відділення у великих містах України.
Компанія ТОВ “Рамірент Україна" пропонує в оперативний (традиційна оренда з поверненням) та фінансовий (оренда з викупом) лізинг, а також у безпосередній продаж великий парк устаткування [89]:
ущільнювальна техніка: вібротрамбовки, віброплити;
устаткування для роботи з бетоном: віброрейки різної довжини з електричним/бензиновим приводом, затирочні машини, глибинні вібратори, нарізувачі швів;
устаткування для роботи на висоті: ножничні підйомники Haulotte, алюмінієві ліси (тури), грузопасажирські підйомники GEDA, робочі площадки Scanclimber;
і багато чого іншого: мусороспуски; пересувні повітряні компресори, пневматичні бетоноломи і відбійні молотки, дизельні обігрівачі.
На даний момент "Рамірент Україна" є провідною компанією в області оренди і продажу професійної техніки для будівництва.
В Додатку A наведені основні показники вартості оренди будівельного
обладнання в ТОВ “Рамірент Україна" та вартості продажу цього обладнання.
На рис.2.1 - 2.3 наведені результати аналізу відносного добового рівня орендної плати в ТОВ “Рамірент Україна" по категоріям устаткування (добова сума оренди віднесена до продажної вартості устаткування).

Рис.2.1 Відносний рівень добового рівня орендної плати в ТОВ “Рамірент Україна" в категорії “Погрузочне обладнання “

Рис.2.2 Відносний рівень добового рівня орендної плати в ТОВ “Рамірент Україна" в категорії “Електроінструмент“

Рис.2.3 Відносний рівень добового рівня орендної плати в ТОВ “Рамірент Україна" в категорії “ Будівельне підйомно-транспортне та компресорне обладнання“
Як показує аналіз графіків на рис.2.1 - 2.3:
1) Рівень відносної добової орендної плати в категорії будівельного обладнання “Погрузчики" становить від 0,75%/на добу до 2,0%/на добу від продажної вартості обладнання.
2) Рівень відносної добової орендної плати в категорії будівельного обладнання “Електроінструмент” становить від 0,8%/на добу до 1,7%/на добу від продажної вартості обладнання.
3) Рівень відносної добової орендної плати в категорії будівельного обладнання “Будівельне підйомно-транспортне та компресорне обладнання” становить від 0,9%/на добу до 1,5%/на добу від продажної вартості обладнання.
Таким чином, мінімальний строк працездатності орендованого обладнання для самоокупності повинен бути не менше 130 днів (без врахування витрат на доставку та поточний ремонт і обслуговування обладнання).
Завдання митного відділу на підприємстві ТОВ "Рамірент Україна" [89]:
Митний відділ організовує та забезпечує проведення митного оформлення вантажів які імпортуються або реімпортуються (для капітального ремонту) Компанією та всіх інших експортно-імпортних операцій.
Займається підготовкою всіх відповідних документів для їх подачі до митних органів.
Координує та забезпечує необхідною інформацією відповідні відділи та підрозділи структурної схеми Компанії.
Забезпечує виконання встановлених строків замитнення та розмитнення відповідних вантажів.
Контролює забезпечення та юридичну відповідність вимогам митних органів контрактів, додатків, специфікацій та інших документів.
Забезпечує при потребі своєчасність замовлення та передачу експортованих вантажів воєнізованій охороні для супроводження вказаних вантажів до кордону.
Функції митного відділу на підприємстві ТОВ "Рамірент Україна" при імпорті будівельної техніки та запчастин для неї:
Отримує відповідні документи (контракти, доповнення, інвойси, рахунки-фактури і т.д.), перевіряє їх на відповідність до митного законодавства України та можливість здійснення імпортної операції. Згідно отриманих документів забезпечує вчасний перетин транспортних засобів з імпортованими вантажами кордону України, шляхом оформлення Попереднього повідомлення в митниці, та інформує про його реєстрацію в Центральній електронній базі з присвоєнням порядкового номера
В разі проведення процедури тимчасового ввезення майна в адресу Компанії, проводить відповідну підготовку пакету документів з подачею листа зобов’язання на митницю, з зазначенням строків та відповідальних осіб по поверненню майна за межі території України.
Несе відповідальність за порушення вказаних строків, та відповідних статей, передбачених Митним Кодексом України.
В разі ввезення з-за кордону запчастин для потреб ремонту техніки, несе відповідальність та контроль за правильністю та відповідністю черговості її використання у виробництві.
Згідно отриманих документів прораховує та інформує бухгалтерію Компанії про майбутні відповідні платежі по запланованій імпортній операції.
Несе відповідальність за правильність та достовірність прорахування сум платежів, які надаються бухгалтерії Компанії, щодо майбутніх сплат при митному оформленні імпортованих вантажів.
При фактичному прибутті імпортованих товарів формує відповідний пакет документів та оформляє вантажно-митні декларації (ВМД).
В процесі митного оформлення, забезпечує проведення митного догляду інспектором митниці товару та транспортних засобів.
В разі проведення імпортних операцій поштовим відправленням формує та подає до митних органів відповідний пакет документів, та забезпечує проведення самого митного оформлення.
Несе відповідальність за вчасне формування пакету та передачу відповідних документів митним органам, та якісне проведення митного оформлення імпортованого вантажу з моменту перетину кордону України та розвантаження на склади Компанії.
У випадку оформлення імпортованого вантажу під відповідальне зберігання готує та подає в митні органи відповідний пакет документів з отриманням відповідного дозволу на розміщення вантажу під відповідальне зберігання під митним забезпеченням.
В разі завершення митного оформлення здає оригінали митних документів - ВМД, СMR, інвойсів, та інш., в бухгалтерію Компанії, та формує ідентичний пакет копій для архіву митного відділу.
Функції митного відділу на підприємстві ТОВ "Рамірент Україна" при реімпорті продукції, вивозимої для капітального ремонту в адресу нерезидента:
Несе відповідальність за достовірність подання митним органам інформації при вивезенні техніки для ремонту в адресу постачальника - експортера.
В разі завершення митного оформлення здає оригінали митних документів - ВМД, СMR, інвойсів, та інш., в бухгалтерію Компанії, та формує ідентичний пакет копій для архіву митного відділу.
отримує відповідну інформацію та план майбутніх реімпортних операцій від технічного відділу.
Отримує оригінали контрактів, доповнень, специфікацій, заявок та інших необхідних документів, для відповідної підготовки повного пакету документів з подальшим митним оформленням. Проводить перевірку вказаних документів на відповідність до вимог чинного митного законодавства.
При отриманні заявки на проведення реімпортної операції, перевіряє її відповідність до умов та вимог Контракту.
Формує пакет оригіналів документів із залученням інших відділів Компанії (контракт, доповнення, заявки, СMR, інвойси ж/д накладні тощо) для формування та роздрукування ВМД, та подальшої передачі митним органам.
забезпечує роздрукування СMR, ВМД, книжок МДП.
в процесі митного оформлення експортних ВМД забезпечує присутність інспектора митниці при завантаженні та пломбуванні вантажу.
в разі здійснення поштових реімпортних операцій, забезпечує подання відповідних документів (інвойс, авіанакладна, калькуляція та ін) до митних органів та проводить відповідне митне оформлення.
Несе відповідальність за сроки та терміни проведення митного оформлення та відправку транспортних засобів до митниці призначення.
Після закінчення проведення митного оформлення реімпортної операції, всі наявні оригінали оформлених митницею документів передає в бухгалтерію.
Аналіз фінансово-економічного стану підприємства і керування його фінансами проводиться на основі його фінансових звітів [49]:
Форма №1 “Баланс" - звіт про фінансовий стан, що відображає активи, зобов'язання і капітал підприємства на встановлену дату [50].
Форма №2 “Звіт про фінансові результати", що містить дані про доходи, витрати і фінансові результати діяльності підприємства за звітний і попередній періоди [51].
У табл. В.1, В.2 Додатку В приведені баланси підприємства ТОВ “Рамірент Україна" за 2004 - 2006 роки та звіти про фінансові результати за 2004 - 2006 роки.
В табл. В.3 - В.5 Додатку А представлені результати вертикального та горизонтального розрізу при аналізі динаміки статей балансів підприємства та звітів про фінансові результати. Розрахунки виконані з використанням ”електронних" таблиць EXCEL - 2000 згідно статистичних алгоритмів робіт [58], [63].
Аналіз результатів первинної статистичної обробки балансових звітів та звітів про фінансові результати діяльності ТОВ "Рамірент Україна" за 2004 -2006 роки, наведених в табл. В.1 - В.6 Додатку В, показує:
валюта балансу підприємства відносно рівня 2004 року (33,45 млн. грн) знизилась на -7,03% у 2005 році (до 31,1 млн. грн.), а у 2006 році зросла на +9,73% відносно рівня 2005 року (з 31,1 млн. грн. до 34,1 млн. грн.);
статутний капітал у 2004 - 2006 роках становив суму 16,6 млн. грн. та, відповідно займав частку 49,6% (2004), 53,4% (2005) та 48,6% (2006) в валюті балансу, частково погашаючи збитки 2004 - 2005 років;
сумарно власний капітал у 2004 - 2006 роках системно нарощується з рівня 15,8 млн. грн. (2004) до рівня 17,72 млн. грн., відповідно займаючи долю 47,2% (2004), 46,8% (2005) та 51,9% (2006) в валюті балансу;
основним джерелом в пасивах підприємства все більше стає власний капітал, що характеризується ростом структурних часток з рівня 47,2% (2004) до рівня 46,8% (2005) та до рівня 51,9% (2006) в валюті балансу, тобто тільки у 2006 році підприємство має коефіцієнт фінансової незалежності (автономії) більше нормативного рівня 0,5;
власний капітал є основним джерелом необоротних активів балансу, при цьому його величина перекриває обсяги необоротних активів, тобто в ТОВ "Рамірент Україна" є значні власні оборотні кошти:
а) доля 47,2% власного капіталу в пасивах в 2004 році, покриває
необоротні активи - доля 28,0% в балансі активів;
б) доля 46,8% власного капіталу в пасивах в 2005 році, покриває
необоротні активи - доля 28,9% в балансі активів;
в) доля 51,9% власного капіталу в пасивах в 2006 році, покриває
необоротні активи - доля 23,9% в балансі активів;
позичений та залучений капітали ТОВ "Рамірент Україна" представлені наступними основними агрегатами:
а) частка довгострокових зобов’язань становить 0,6% (2004), 0% (2005) та 3,1% (2006) від валюти пасивів балансу;
б) частка короткострокових банківських кредитів, поточної заборгова-ності за довгостроковими зобов’язаннями, виданих векселей становить 0% у 2004 -2006 роках;
в) доля кредиторської заборгованості становить 46,4% (2004), 48,2% (2005) та 38,8% (2006) від валюти пасивів балансу;
Таким чином, тимчасово позичений та залучений капітал в валюті пасивів балансу представлений практично повністю нестійким елементом - кредиторською заборгованістю, що загрожує можливим банкрутством за судовими позовами кредиторів при порушенні строків розрахунків (30 -90 днів). Кредиторська заборгованість як джерело активів підприємства може бути використана тільки для короткострокових операцій по прямому імпорту та продажу будівельної техніки, але не може бути використана в операція довгострокового фінансового та оперативного лізингу, коли загальна сума лізингових платежів за строк фінансової чи оперативної оренди досягне вартості імпортованої техніки, за яку потрібно розплатитися з кредиторами - нерезидентами.
Порівняльний аналіз динаміки змін агрегатів активу балансів ТОВ "Рамірент Україна" дає наступні результати:
в 2005 році необоротні активи зменшились на - 4,28% відносно рівня 2004 року (з 9,37 млн. грн. до 8,98 млн. грн.), займаючи, відповідно, структурні частки в 28,0% (2004) та 28,9% (2005) від валюти балансу;
в 2006 році необоротні активи додатково зменшились на - 9,2% віднос-но рівня 2005 року (з 8,98 млн. грн. до 8,15 млн. грн), займаючи, відповідно, структурні частки в 28,9% (2005) та 23,9% (2006) від валюти балансу;
в 2005 році оборотні активи зменшились на - 8,16% відносно рівня 2004 року (з 24,07 млн. грн. до 22,11 млн. грн), займаючи, відповідно, структурні частки в 72,0% (2004) та 71,1% (2005) від валюти балансу;
в 2006 році оборотні активи зросли на +17,15% відносно рівня 2005 року (з 22,11 млн. грн. до 25,9 млн. грн), займаючи, відповідно, структурні частки в 71,1% (2005) та 75,9% (2006) від валюти балансу;
оборотні активи, в основному, представлені наступними агрегатами:
а) запаси в структурних частках 24,5% (2004), 27,2% (2005), 41,2% (2006) від валюти балансу;
б) дебіторська заборгованість за відпущену продукцію в структурних частках 34,6% (2004), 17,8% (2005), 6,8% (2006) від валюти балансу;
д) дебіторська заборгованість за виданими авансами в структурних частках 12,4% (2004), 22,9% (2005), 26,6% (2006) від валюти балансу;
е) грошові кошти в структурних частках 0,5% (2004), 2,8% (2005), 1,2% (2004) від валюти балансу;
Таким чином, проведений аналіз активів валюти балансу свідчить, що 75% активів балансу ТОВ "Рамірент Україна" вкладено в необоротні кошти, при цьому структурна частка готівкових коштів є дуже низькою, а більше ніж 45% активів розташовані в запасах, тобто в активах середнього ризику неліквідності, таким чином дисципліна нормування оборотних коштів на підприємстві є нагальною задачею.
При аналізі фінансових результатів діяльності використані Положення (стандарт) бухгалтерського обліку "Звіт про фінансові результати" (Форма 2), що обумовлюють зміст і форму Звіту, а також загальні вимоги до розкриття його статей [51].
Результати вертикально-горизонтального аналізу звіту про фінансові результати за 2005 рік та, відповідно, за 2004 рік (базовий) наведені в табл. В.5 Додатку В, результати 2006 року та, відповідно, за 2005 рік (базовий) - в табл. В.6 Додатку В.
Як показує аналіз, у 2004 - 2006 роках:
при зменшенні обсягу валюти баланса у 2005 році відносно 2004 року на - 7,03%, зменшення обсягів виручки від реалізації у 2005 році відносно 2004 року становило - 9,29%, зменшення собівартості продукції у 2005 році відносно 2004 року становило - 5,57%, а зменшення чистого прибутку після оподаткування у 2005 році відносно 2004 року становило - 4046% (збиток);
при зростанні обсягу валюти баланса у 2006 році відносно 2005 року на + 9,73%, зростання обсягів виручки від реалізації у 2006 році відносно 2005 року становило + 49,0%, зростання собівартості продукції у 2006 році відносно 2005 року становило +29,7%, а зростання чистого прибутку після оподаткування у 2006 році відносно 2005 року становило +432,0%;
Таким чином процеси росту чистого прибутку у 2006 році у ТОВ “Рамірент Україна" реалізуються як за рахунок екстенсивного росту валюти балансу, так і за рахунок інтенсивного зменшення собівартості продукції.
В табл. Б.1 - Б.4 Додатку Б наведені алгоритми розрахунків показників діяльності підприємства [63] з використанням форм фінансової звітності - Форма 1 “Баланс" та Форма 2 “Звіт про результати фінансової діяльності".
Результати розрахунків коефіцієнтів - показників фінансового стану дочірнього ТОВ "Рамірент Україна" за 2004 - 2006 роки згідно алгоритмів табл. Б.1 - Б.4 Додатку Б наведені в табл. В.4 - В.7 Додатку В та на рис.2.5 - 2.10

Рис.2.5 Динаміка показників ліквідності балансу ТОВ "Рамірент Україна"
Аналіз графіків, наведених на рис.2.5 показує, що у ТОВ "Рамірент Україна":
у 2004 - 2006 роках тільки рівень загальної ліквідності (1,3 - 1,7) знаходився в діапазоні, який значно перевищує нормативну (більше 1,0, абсолютно стійкий рівень загальної ліквідності - більше 2,0);
у 2004 - 2006 роках рівні абсолютної ліквідності (0,01 - 0,05) знаходилися значно нижче нормативного діапазону (0,25 - 0,3), що свідчить про проблеми моментальної платоспроможності у підприємства, тобто практична відсутність готівкових коштів;
у 2004 - 2006 роках рівні швидкої (строкової) ліквідності (0,18 - 0,39) знаходилися значно нижче нормативного діапазону (0,7-0,8), що свідчить про проблеми строкової платоспроможності у підприємства, тобто значене перевищення обсягів кредиторської та банківської заборгованості на обсягами дебіторської заборгованості та готівкових коштів;
у 2004 - 2006 роках показник відношення короткострокової дебіторської та кредиторської заборгованостей (0,17 - 0,74) був суттєво нижче значення стійкого діапазону (більше 1,0), тому для розрахунків з кредиторами необхідно було не тільки отримати кошти дебіторської заборгованості за відпущені товари, але і реалізувати частину продукції, яка знаходилась в товарних запасах та ще не була продана;

Рис.2.6 Динаміка показників покриття кредиторської заборгованості дебіторською заборгованістю в ТОВ "Рамірент Україна"
Таким чином, у 2004 - 2006 роках підприємство ТОВ "Рамірент Україна" знаходилось в кризовій полосі неліквідності в короткострокових періодах.

Рис.2.7 Динаміка рентабельності активів та власного капіталу підприємства ТОВ "Рамірент Україна"
Аналіз рентабельності активів та власного капіталу ТОВ "Рамірент Україна" показує, що інтегрально ефективність діяльності підприємства може бути охарактеризована наступними показниками:
1. Ресурсовіддача активів в чисту виручку незначно знизилась з рівня 1,22 (2004) до 1,19 у 2005 році та різко зросла до рівня 1,61 у 2006 році;
2. Фондовіддача основних засобів, які представлені в ТОВ “Рамірент Україна" основними засобами, які знаходяться в оперативній оренді, незначно знизилась з рівня 5,87 (2004) до 5,60 у 2005 році та різко зросла до рівня 9,76 у 2006 році.
3. Рентабельность активів по валовому реалізаційному прибутку знизилась у 2005 році більш ніж в 2 рази рівня 10,0% (2004) до 4,67% у 2005 році та різко зросла більш ніж в 5 разів до рівня 26,43% у 2006 році.
4. Рентабельность власного капиталу по чистому прибутку після сплати податків знизилась у 2005 році з практично нульового рівня 0,21% (2004) до рівня збитковості -10,65% у 2005 році та різко зросла до рівня 17,47% у 2006 році, який є інвестиційно привабливою на рівні альтернативних ставок банківських депозитів у 2006 році (13 -15% річних).
На рис.2.8 наведені характеристики ділової активності (швидкості обороту окремих характерних агрегатів активів та пасивів балансу) ТОВ "Рамірент Україна".

Рис.2.8 Характеристики динаміки показників ділової активності ТОВ "Рамірент Україна"
Як показано графіками рис.2.8 у 2006 році відносно 2004 - 2005 року з нарощенням обсягів операцій період обороту запасів балансу підвищився на 30,9%, що підняло відповідно строк фінансового та операційного циклу та свідчить про зниження темпів ділової активності підприємства при нарощенні обсягів діяльності.
В той же час, слід відмітити, що строк обороту дебіторської заборгованості в 2 рази менший, ніж строк обороту кредиторської заборгованості, що компенсує невиконання нормативу відношення дебіторської до кредиторської заборгованостей.
На рис.2.9 наведені результати аналізу джерел покриття запасів в ТОВ "Рамірент Україна".

Рис.2.9 Динаміка показників покриття запасів джерелами ресурсів в ТОВ "Рамірент Україна"

Рис.2.10 Структура запасів в ТОВ "Рамірент Україна"
Як видно з графіків рис.2.9 в 2004 - 2006 роках показник фінансової стійкості по покриттю запасів в ТОВ "Рамірент Україна" знаходився в зоні, характеризуємій як "кризовий стан", при цьому в 2006 році за рахунок значного підняття рівня запасів (рис.2.10) підприємство все більше переміщується в зону "кризовий стан" по показнику фінансової стійкості по джерелам покриття запасів, оскільки запаси формуються за рахунок частини кредиторської заборгованості.
Існує багато підходів до прогнозування фінансової неплатоспроможності суб'єктів господарювання. Будь-яка методика оцінювання кредитоспроможності є, по суті, методикою прогнозування банкрутства. У закордонній практиці поширення придбали дві моделі - Альтмана і Спрингейта, названі на честь їхніх авторів [63].
Модель Альтмана (розроблена в 1968 році і відома також за назвою "розрахунок Z-показника" - інтегрального показника рівня погрози):
(
2.1)
де Х1
= (Поточні активи - Поточні пасиви) / Обсяг активу;
Х2
= Нерозподілений прибуток / Обсяг активу;
Х3
= Прибуток до виплати відсотків / Обсяг активу;
Х4
= Ринкова вартість власного капіталу / Позикові засоби;
Х5
= Виторг від реалізації / Обсяг активу;
При Z < 1,8 - імовірність банкрутства дуже висока;
1,8 < Z < 2,7 - імовірність банкрутства середня;
2,7 < Z < 2,99 - імовірність банкрутства невелика;
Z >
2,99 - імовірність банкрутства незначна.
Розрахунок інтегрального показника Альтмана (у міру скептицизму по його застосування для українських підприємств) за даними балансу ТОВ "Рамірент Україна" за 2005 рік (кризовий для підприємства рік), дає наступні значення:

Таким чином, імовірність банкрутства підприємства ТОВ “Рамірент Україна" по Альтману у 2005 році була середнього рівня з наближенням до діапазону високого рівня ризику.
Розрахунок інтегрального показника Альтмана (у міру скептицизму по його застосування для українських підприємств) за даними балансу ТОВ "Рамірент Україна" за 2006 рік, дає наступні значення:

Тобто, імовірність банкрутства підприємства ТОВ “Рамірент Україна" по Альтману у 2006 році змінилася з середнього рівня до незначного рівня ризику за рахунок прибутковості роботи та підвищення частки власного нарощеного капіталу в валюті пасивів балансу.
Таким чином, стан ефективності управління фінансово-господарською діяльністю ТОВ “Рамірент Україна" за 2004 - 2006 роки можна інтегрально характеризувати наступними показниками, які дозволяють виявити основні проблеми в його розвитку та основні напрямки для управління оптимізацією діяльності підприємства:
1. У 2004 - 2006 роках підприємство ТОВ "Рамірент Україна" знаходилось в кризовій полосі неліквідності в короткострокових періодах.
2. Рентабельность активів по валовому реалізаційному прибутку знизилась у 2005 році більш ніж в 2 рази рівня 10,0% (2004) до 4,67% у 2005 році та різко зросла більш ніж в 5 разів до рівня 26,43% у 2006 році.
3. Рентабельность власного капіталу по чистому прибутку після сплати податків знизилась у 2005 році з практично нульового рівня 0,21% (2004) до рівня збитковості -10,65% у 2005 році та різко зросла до рівня 17,47% у 2006 році, який є інвестиційно привабливою на рівні альтернативних ставок банківських депозитів у 2006 році (13 -15% річних).
4. Основною проблемою підприємства у 2004 - 2006 роках було то, що показник відношення короткострокової дебіторської та кредиторської заборгованостей (0,17 - 0,74) був суттєво нижче значення стійкого діапазону (більше 1,0), тому для розрахунків з кредиторами необхідно було не тільки отримати кошти дебіторської заборгованості за відпущені товари, але і реалізувати частину продукції, яка знаходилась в товарних запасах та ще не була продана. Ця проблема визиває за собою проблему короткострокової неліквідності підприємства і є наслідком хибної стратегії імпортних операцій.
Так, менеджери ТОВ “Рамірент Україна" вважають найбільш вигідною формою розрахункової операції при імпорті - сплату банківським переказом через 60 - 75 днів після отримання товару, тобто сплату частиною коштів, отриманих після реалізації імпортованих товарів. Помилкою в цьому є те, що фірма - експортер при названій формі оплати контракту підвищує ціни за рахунок надання комерційного кредиту та додаткового ризику несвоєчасного отримання оплати на 20 - 30% від “спот" ціни ринку (негайної оплати при отриманні товару чи 100% передоплати товару).
Додатково, при реалізації імпортного товару на вітчизняному ринку, за рахунок низької платоспроможності фірм, фірма імпортер (ТОВ “Рамірент Україна" іде на внутрішній комерційний кредит - авансовий відпуск імпортних товарів покупцям на умовах відстрочки сплати (через механізм дебіторської заборгованості) та стає заложницею двох боргів - свого боргу експортеру-нерезиденту та боргів з боку покупців-резидентів.
З метою організації роботи підрозділів митних органів, посадові особи яких здійснюють митний контроль і митне оформлення товарів із застосуванням ВМД і пропуск їх через митний кордон України за принципом "єдиного вікна", спрощення та оптимізації порядку митного контролю й митного оформлення товарів із застосуванням вантажної митної декларації, приведення його до міжнародних норм і стандартів й гармонізації митних процедур Державною митною службою України видано наказ від 20.04.2005 N 314 "Про затвердження Порядку здійснення митного контролю й митного оформлення товарів із застосуванням вантажної митної декларації" (зареєстрований в Міністерстві юстиції України 27.04.2005 за N 439/10719).
Введення в дію нового порядку здійснення митного контролю й митного оформлення товарів із застосуванням вантажної митної декларації, який набув чинності 30 квітня 2005 року, надало можливість:
привести у відповідність до Митного кодексу України й постанов Кабінету Міністрів України Порядок здійснення митного контролю й митного оформлення товарів та інших предметів із застосуванням вантажної митної декларації;
спростити процес здійснення митного контролю та митного оформлення товарів із застосуванням вантажної митної декларації (далі - ВМД);
скоротити час здійснення митних процедур за рахунок зменшення кількості посадових осіб митного органу, які беруть участь у здійсненні цих процедур, й одночасно - уникнути дублювання функцій;
зменшити кількість копій документів, що подаються декларантом митному органу для здійснення митного контролю й митного оформлення товарів;
зменшити кількість додаткових документів (аркуш проведення митного контролю й митного оформлення товарів та інших предметів за ВМД, реєстр документів) і, як наслідок, скоротити час, потрібний для їх оформлення;
забезпечити можливість постійного контролю (аналізу) з боку керівного складу митного органу за процесом митного контролю й митного оформлення товарів за ВМД;
модернізувати, автоматизувати й формалізувати процес митного контролю й митного оформлення товарів із застосуванням ВМД тощо.
Більш того, удосконалення законодавства України з питань митної справи у контексті приєднання до Міжнародної конвенції про спрощення та гармонізацію митних процедур забезпечить проведення єдиної державної політики, спрямованої на розвиток зовнішньоекономічної діяльності, розширення зовнішньоторговельних зв'язків та інтеграції української економіки у світову, модернізацію, поліпшить митне адміністрування, а також впровадить в діяльність митної служби України ефективні інструменти і процедури, застосовувані у митній співпраці міжнародним співтовариством та створить належні умови для імплементації правових норм ГАТТ/СОТ і Європейського Співтовариства та рекомендацій Всесвітньої Митної Організації у митному законодавстві України.
Проектом Постанови Кабінету Міністрів України від 22.03.2006 року “Про організацію роботи органів державної влади, що здійснюють контроль товарів і транспортних засобів за принципом „єдиного офісу" під час переміщення їх через митний кордон України" [45] передбачені подальші заходи по організаційно-фінансовому забезпеченню координації роботи інших (окрім митної служби) державних органів при функціонуванні технології “єдиного вікна" в митницях України:
1. Державній митній службі, Мiнiстерству охорони здоров’я, Мiнiстерству аграрної політики, Мiнiстерству охорони навколишнього природного середовища:
забезпечити з 1 червня 2006 року року в місцях (крім пунктів пропуску через державний кордон України) розташування підрозділів митних органів, які здійснюють митний контроль і митне оформлення товарів і транспортних засобів, проведення за принципом „єдиного офісу" контролю встановлених законодавством України видів (митного, санітарно-епідеміологічного, ветеринарного, фітосанітарного, радіологічного, екологічного);
установити єдину форму обліку укомплектованості місць розташування підрозділів митних органів, які здійснюють митний контроль і митне оформлення товарів і транспортних засобів, як у пунктах пропуску через державний кордон України, так і у внутрішніх митних органах представниками органів державної влади, що здійснюють санітарно-епідеміологічний, ветеринарний, фітосанітарний, радіологічний, екологічний контроль, а також визначити порядок збору, оновлення й передання облікової інформації;
привести власні нормативно-правові акти у вiдповiднiсть до цієї постанови.
2. Державній митній службі:
у місячний строк забезпечити оптимізацію кількості місць розташування підрозділів митних органів, які здійснюють митний контроль і митне оформлення товарів і транспортних засобів;
скласти перелік підрозділів митних органів, які здійснюють митний контроль і митне оформлення товарів і транспортних засобів, та в місячний строк надіслати його до відповідних органів державної влади;
3. Міністерству фінансів збільшити за рахунок резервного фонду Державного бюджету видатки на утримання органів державної влади, зазначених в абзаці першому пункту 1 цієї постанови, на підставі інформації, наданої Державною митною службою, про потребу в додаткових коштах для забезпечення доукомплектування місць розташування підрозділів митних органів, які здійснюють митний контроль і митне оформлення товарів і транспортних засобів, представниками органів державної влади, що здійснюють санітарно-епідеміологічний, ветеринарний, фітосанітарний, радіологічний, екологічний контроль.
Наведений проект постанови Кабінету Міністрів України „Про організацію роботи органів державної влади, що здійснюють контроль товарів і транспортних засобів за принципом „єдиного офісу" під час переміщення їх через митний кордон України" розроблено з метою забезпечення виконання доручень Кабінету Міністрів України від 17.02.05 № 5813/0/1-05, від 11.07.05 № 5813/69/1-05, від 02.08.05 № 5813/77/1-05 та від 06.02.06 № 37447/46/1-05.
Нагальна потреба прийняття постанови викликана необхідністю подальшого вдосконалення й спрощення порядку проведення встановлених законодавством України видів контролю щодо товарів, які переміщуються через митний кордон України, скорочення часу їх проведення, наближення контрольних процедур до міжнародних стандартів.
Основними цілями проекту постанови Кабінету Міністрів України „Про організацію роботи органів державної влади, що здійснюють контроль товарів і транспортних засобів за принципом „єдиного офісу" під час переміщення їх через митний кордон України" є забезпечення раціонального та компактного розміщення в місцях постійного розташування підрозділів митного оформлення внутрішніх митниць представників усіх державних контрольних служб, які здійснюють передбачені законодавством види контролю щодо товарів, які є об’єктами зовнішньоекономічних операцій, що сприятиме створенню кращих умов для прискорення товарообігу, суттєвому скороченню часу здійснення таких видів контролю та як слідство - прискоренню проведення митних процедур.
Суть основного механізму полягає у організації процесу розміщення в місцях постійного розташування підрозділів митного оформлення внутрішніх митниць представників усіх державних контрольних служб, які здійснюють передбачені законодавством види контролю щодо товарів, які є об’єктами зовнішньоекономічних операцій, що в свою чергу надасть можливість для:
оптимізації кількості місць розташування підрозділів митних органів, які здійснюють митний контроль і митне оформлення товарів і транспортних засобів;
встановлення єдиної форми обліку укомплектованості місць розташування підрозділів митних органів, які здійснюють митний контроль і митне оформлення товарів і транспортних засобів, як у пунктах пропуску через державний кордон України, так і у внутрішніх митних органах представниками органів державної влади, що здійснюють санітарно-епідеміологічний, ветеринарний, фітосанітарний, радіологічний, екологічний контроль, а також визначити порядок збору, оновлення й передання облікової інформації;
скорочення часу здійснення таких різноманітних видів контролю та прискоренню проведення митних процедур;
організації проведення за принципом „єдиного офісу", встановлених законодавством України видів (митного, санітарно-епідеміологічного, ветеринарного, фітосанітарного, радіологічного, екологічного) контролю.
Реалізація цього акта потребуватиме матеріальних та інших видатків, які пов’язані з доукомплектуванням місць розташування підрозділів митних органів, представниками органів державної влади, що здійснюють санітарно-епідеміологічний, ветеринарний, фітосанітарний, радіологічний, екологічний контроль. При цьому, обґрунтування видатків, необхідних для організації роботи контролюючих служб за принципом „єдиного офісу" будуть подаватися Міністерству фінансів України кожним міністерством, після реалізації положень, передбачених абзацом другим пункту 1 цього проекту постанови Кабінету Міністрів України.
Прийняття проекту постанови приведе до подальшого вдосконалення й спрощення порядку проведення контрольних процедур щодо товарів, які переміщуються через митний кордон України, скорочення часу їх проведення, наближення контрольних процедур до міжнародних стандартів.
Відповідно до “МІЖНАРОДНОЇ КОНВЕНЦІЇ про спрощення і гармонізації митних процедур” [16] спрощення і гармонізація можуть бути досягнуті, завдяки застосуванню таких принципів:
здійснення програм, спрямованих на постійне удосконалення та підвищення ефективності митних правил та процедур;
застосування митних правил та процедур є передбачуваним, послідовним та прозорим;
надання заінтересованим сторонам усієї необхідної інформації щодо законів, нормативно-правових та адміністративних актів з митного регулювання, митних правил та процедур;
затвердження сучасних методів роботи, таких як система аналізу ризиків й методу контролю, який базується на аудиті, а також максимальне практичне використання інформаційних технологій;
співробітництво з іншими національними органами влади, митними службами інших держав та торговими співтовариствами, у всіх випадках, коли це можливо;
впровадження відповідних міжнародних стандартів;
забезпечення безперешкодного доступу причетних сторін до процедур адміністративного та судового контролю;
Згідно “Міжнародній конвенції" митні процедури спираються на “Декларацію на товари", яка повинна базуватися на наступних принципах:
Зміст декларації на товари визначається митною службою. Письмова форма декларації на товари повинна відповідати типовій формі ООН.
У разі застосування автоматизованого митного оформлення формат декларації на товари, яка подається електронним способом, базується на міжнародних стандартах електронного обміну даними, як це передбачено Рекомендаціями Ради митного співробітництва з інформаційних технологій.
Митна служба обмежує перелік даних, що підлягають внесенню до декларації на товари, лише тими даними, які визнані необхідними для цілей нарахування та стягнення мит та податків, формування статистики та застосування митного законодавства.
У випадках, коли з причин, визнаних митною службою обґрунтованими, декларант не володіє всією необхідною для заповнення декларації на товари інформацією, дозволяється подача попередньої або неповної декларації на товари за умови, що вона містить дані, визнані митною службою необхідними, і що декларант приймає на себе зобов'язання щодо її повного заповнення у встановлений термін.
Якщо митна служба реєструє попередню або неповну декларацію на товари, застосовувані до цих товарів заходи митно-тарифного регулювання не повинні відрізнятися від тих, які застосовувалися б у разі, якщо із самого початку була подана повна і належним чином заповнена декларація на товари.
Митна служба вимагає представлення оригіналу декларації на товари і тільки мінімально необхідної кількості копій.
На підтвердження декларації на товари митна служба вимагає тільки ті документи, які є необхідними для проведення контролю за даною операцією та забезпечення виконання усіх вимог щодо застосування митного законодавства.
Митна служба дозволяє представлення підтверджуючих документів електронним способом.
Митна служба не вимагає перекладу даних, що містяться у підтверджуючих документах, за винятком випадків, коли це необхідно для обробки декларації на товари.
Митна служба дозволяє подачу декларації на товари в будь-якому уповноваженому митному органі.
Митна служба дозволяє подачу декларації на товари електронним способом.
Митна служба дозволяє декларанту вносити зміни до поданої декларації на товари за умови, що до моменту одержання такого запиту, вона не почала перевірку декларації на товари чи перевірку товарів.
Перевірка декларації на товари проводиться одночасно з реєстрацією декларації або в можливо короткий термін після цього.
Для уповноважених осіб, які відповідають встановленим митною службою критеріям, включаючи дотримання вимог митної служби та використання задовільної системи ведення комерційної документації, митна служба передбачає:
а) випуск товарів по представленню мінімуму даних, що є необхідним для ідентифікації товарів та який у подальшому дозволить заповнити остаточну декларацію на товари;
б) оформлення товарів на об'єктах декларанта або в іншому місці, дозволеному митною службою;
в) дозвіл на подання єдиної декларації на товари при їхньому ввозі або вивозі за період часу, протягом якого товари неодноразово ввозяться або вивозяться однією особою;
г) використання такими уповноваженими особами даних їхньої комерційної документації для самостійного нарахування мит та податків, які підлягають сплаті цими особами, а також у деяких випадках, для забезпечення дотримання інших вимог митної служби;
д) дозвіл на подання декларації на товари у формі внесення даних у комерційну документацію уповноваженої особи з наступним поданням додаткової декларації на товари.
Товари, зазначені у декларації на товари, випускаються безпосередньо після проведення їхньої перевірки митною службою або після прийняття рішення не проводити їхню перевірку, за умови, що:
не було виявлено жодних правопорушень;
представлені ліцензії на ввіз чи вивіз, або будь-які інші необхідні документи;
представлені всі дозволи, що стосуються конкретної процедури;
сплачені всі мита та податки або вжиті необхідні заходи для забезпечення їхньої сплати.
Якщо митна служба має достатньо підстав вважати, що згодом декларант виконає всі операції для завершення митного оформлення, вона випускає товари за умови, що декларант пред'являє комерційний або офіційний документ, який містить основні дані про відповідну партію товарів, і може бути прийнятий митною службою, та у разі необхідності, представляє гарантію, що забезпечує стягнення необхідних мит та податків.
Термін, протягом якого провадиться нарахування застосовуваних мит та податків, встановлюється національним законодавством. Нарахування здійснюється у можливо короткий термін після подачі декларації на товари або іншого виникнення зобов'язань щодо сплати мит та податків.
У випадках, коли національне законодавство передбачає можливість сплати мит та податків після випуску товарів, термін їхньої сплати повинен становити принаймні 10 днів після такого випуску. Відсотки протягом періоду часу з моменту випуску товарів і до встановленого терміну сплати не нараховуються.
Згідно з “РОЗДІЛОМ 6. МИТНИЙ КОНТРОЛЬ” міжнародної конвенції [16]:
Усі товари, в тому числі транспортні засоби, які ввозяться на митну територію чи вивозяться з неї, незалежно від того, чи обкладаються вони митами та податками, підлягають митному контролю.
Митний контроль обмежується мінімумом, необхідним для забезпечення дотримання митного законодавства.
При застосуванні митного контролю використовується система управління ризиками.
Митна служба застосовує метод аналізу ризиків для визначення осіб та товарів, в тому числі транспортних засобів, що підлягають перевірці, та ступеня такої перевірки.
Для підтримки системи управління ризиками, митна служба приймає стратегію, яка базується на системі засобів оцінки імовірності недотримання законодавства.
Система митного контролю містить у собі контроль на основі методів аудиту.
Митна служба прагне до співробітництва з іншими митними службами та укладення угод про взаємну допомогу з метою вдосконалення митного контролю.
Митна служба прагне до співробітництва з учасниками зовнішньої торгівлі та укладення меморандумів про взаєморозуміння з метою вдосконалення митного контролю.
Митна служба, наскільки це максимально можливо, використовує інформаційні технології та засоби електронних комунікацій для вдосконалення митного контролю.
Митна служба оцінює системи електронних комунікацій учасників зовнішньої торгівлі, якщо такі системи впливають на проведення митних операцій, для забезпечення їхньої відповідності вимогам митної служби.
Згідно Наказу Держмитслужби від 24 січня 2006 року № 49 “ Про забезпечення сприятливих умов для окремих підприємств - резидентів України при здійсненні ними зовнішньоекономічних операцій” - З метою забезпечення регіональними митницями, митницями сприятливих умов для окремих підприємств - резидентів України при здійсненні ними зовнішньоекономічних операцій шляхом незастосування під час митного контролю та митного оформлення до їх товарів заборон та обмежень, установлених нормативно-правовими актами Державної митної служби України:
1. Затверджено Критерії оцінки регіональними митницями, митницями підприємств-резидентів, до товарів яких можуть не застосовуватися заборони та обмеження, установлені нормативно-правовими актами Державної митної служби України.
2. Затверджено Порядок визначення регіональними митницями, митницями підприємств-резидентів, до товарів яких можуть не застосовуватися заборони та обмеження, установлені нормативно-правовими актами Державної митної служби України.
3. Затверджено Перелік нормативно-правових актів Державної митної служби України, установлені якими заборони та обмеження можуть не застосовуватись до товарів підприємств-резидентів, які відповідають Критеріям оцінки.
4. Установлено, що до товарів усіх підприємств-резидентів, які підписали Протоколи про співпрацю з Державною митною службою України (далі - Протоколи про співпрацю), не застосовуються окремі положення нормативно-правових актів Державної митної служби України, наведені в Переліку нормативно-правових актів.
5. Установлено, що митний огляд товарів, належних підприємствам-резидентам, що підписали Протоколи про співпрацю або відповідають Критеріям оцінки, проводиться вибірково та з періодичністю залежно від наявності обґрунтованих підстав для проведення такого огляду.
Згідно “Критеріям оцінки регіональними митницями, митницями підприємств-резидентів, до товарів яких можуть не застосовуватися заборони та обмеження, установлені нормативно-правовими актами Державної митної служби України" [47]:
1. Сприятливі умови для окремих підприємств - резидентів України (далі - підприємство) при здійсненні ними зовнішньоекономічних операцій шляхом незастосування під час митного контролю та митного оформлення до їх товарів заборон та обмежень, установлених нормативно-правовими актами Державної митної служби України, можуть забезпечуватися в разі відповідності підприємства таким Критеріям оцінки:
підприємство перебуває на обліку в митному органі як суб’єкт зовнішньоекономічної діяльності та провадить таку діяльність на регулярній та постійній основі протягом принаймні одного року, що передує моменту здійснення оцінки підприємства;
підприємство є:
1) безпосереднім імпортером товарів, що сплачує податки виключно в грошовій формі (крім випадків використання простих векселів при ввезенні майна як внеску до статутного фонду підприємства та товарів у рамках виробничої кооперації);
2) виконавцем операцій з давальницькою сировиною у зовнішньоекономічних відносинах відповідно до Закону України від 15.09.95 № 327/95-ВР „Про операції з давальницькою сировиною у зовнішньоекономічних відносинах”;
3) безпосереднім виконавцем робіт, пов’язаних з ремонтом чи модернізацією увезених з цією метою товарів, і сплачує податки в грошовій формі або з використанням векселів;
4) експортером продукції власного виробництва;
5) власником митного ліцензійного складу, на якому розміщуються товари за договором консигнації та/або договором на переробку давальницької сировини, та/або іншим договором, за яким власник цього складу здійснює приймання, розміщення та декларування товару;
посадові особи підприємства:
1) протягом шести місяців, що передують моменту здійснення оцінки підприємства, під час виконання ними трудових обов’язків не притягувалися до адміністративної відповідальності за вчинення порушень митних правил, передбачених ст. ст.329, 332, 333, 334, 335, 337, 338, 339, 341, 343, 344, 347 Митного кодексу України;
2) протягом одного року, що передує моменту здійснення оцінки підприємства, під час виконання ними трудових обов’язків не притягувалися до адміністративної відповідальності за вчинення порушень митних правил, передбачених ст. ст.331, 336, 340, 345, 346, 348 - 355 Митного кодексу України;
підприємство дотримується вимог статті 416 Митного кодексу України в частині перебування у штаті підприємства близьких родичів посадових осіб відповідного митного органу;
протягом трьох років, що передують моменту здійснення оцінки підприємства, під час проведення його документальних або камеральних перевірок не встановлено порушень законодавства України з питань митної справи. У разі, якщо такі порушення виявлені, підприємством забезпечено сплату до Державного бюджету донарахованих податків і зборів (інших обов’язкових платежів) на підставі отриманого податкового повідомлення чи за результатами апеляційного узгодження податкового зобов’язання;
відсутність інформації про факти непідтвердження автентичності документів, на підставі яких було проведено митне оформлення товарів чи майна підприємства, під час здійснення ним зовнішньоекономічних операцій (без обмеження терміну й дати отримання таких відомостей);
відсутність інформації про факти митного оформлення товарів підприємства з критичними показниками щодо їх митної вартості протягом року, що передує моменту здійснення оцінки підприємства, або відсутність відомостей про підприємство в так званій базі ризиків, що формується в процесі опрацювання й аналізу електронних копій вантажних митних декларацій;
підприємством укладено угоду з митницею, в зоні діяльності якої воно зареєстроване як суб’єкт зовнішньоекономічної діяльності, про надання посадовим особам митних органів прав безперешкодного доступу до фінансових і банківських документів підприємства, які стосуються переміщення товарів і транспортних засобів через митний кордон України, після закінчення операцій з митного контролю, митного оформлення та пропуску товарів і транспортних засобів через митний кордон України.
Згідно “Порядку визначення регіональними митницями, митницями підприємств-резидентів, до товарів яких можуть не застосовуватися заборони та обмеження, установлені нормативно-правовими актами Державної митної служби України”:
1. Підприємство - резидент України (далі - підприємство), що провадить зовнішньоекономічну діяльність, має право звернутися з обґрунтованою заявою до митного органу за місцем державної реєстрації про незастосування до товарів цього підприємства заборон та обмежень, установлених нормативно-правовими актами Державної митної служби України.
2. Митний орган за місцем державної реєстрації підприємства в двотижневий строк після отримання заяви підприємства перевіряє відповідність підприємства Критеріям оцінки підприємств-резидентів, щодо товарів яких можуть не застосовуватися заборони та обмеження, установлені нормативно правовими актами Державної митної служби України (далі - Критерії оцінки).
2.1 За наявності інформації про перебування підприємства на обліку в іншому митному органі або про надання підприємству листа-узгодження на митне оформлення товарів в іншому митному органі митний орган за місцем державної реєстрації підприємства надсилає запит до такого митного органу щодо надання інформації про дотримання підприємством законодавства України з питань митної справи та відповідність його Критеріям оцінки. У цьому разі строк розгляду заяви підприємства митним органом за місцем державної реєстрації підприємства не може перевищувати одного місяця.
2.2 Керівник митного органу визначає підрозділи митного органу, крім перелічених у Картці погодження незастосування до товарів цього підприємства заборон та обмежень, установлених нормативно-правовими актами Державної митної служби України (далі - Картка погодження), форму якої наведено в додатку 1 до цього Порядку, які залучаються до проведення перевірки.
2.3 Підрозділи митного органу, працівників якого залучено до перевірки, у межах своєї компетенції здійснюють перевірку інформації про дотримання підприємством законодавства України з питань митної справи та відповідність його Критеріям оцінки. Дані про результати перевірки заносяться до Картки погодження і надсилаються разом зі статистичними даними про діяльність підприємства митному органу, що надіслав запит.
У разі невідповідності підприємства Критеріям оцінки митний орган за місцем його державної реєстрації інформує підприємство про неможливість встановлення щодо його товарів спрощеного порядку застосування процедур митного оформлення із зазначенням причин відмови.
У разі одержання позитивного результату перевірки підприємства на відповідність його Критеріям оцінки митний орган за місцем державної реєстрації підприємства укладає з ним Угоду про надання посадовим особам митних органів прав безперешкодного доступу до фінансових і банківських документів підприємства, що стосуються переміщення товарів і транспортних засобів через митний кордон України, після закінчення операцій з митного контролю, митного оформлення та пропуску товарів і транспортних засобів через митний кордон України (далі - Угода про аудит), форму якої наведено в додатку 2 до цього Порядку. Угода про аудит укладається в двох примірниках, один з яких залишається в митному органі, інший - на підприємстві.
Після цього митний орган за місцем державної реєстрації підприємства заносить власні дані про результати перевірки до Картки погодження й видає наказ про внесення підприємства до реєстру підприємств, до товарів яких можуть не застосовуватися заборони та обмеження, установлені нормативно-правовими актами Державної митної служби України (далі - Реєстр), що ведеться й оприлюднюється Державною митною службою України. Завірена митним органом копія наказу надсилається підприємству.
Дані підприємства вносяться митним органом до переліку підприємств-резидентів, які відповідають Критеріям оцінки, за формою, наведеною в додатку 3 цього Порядку, який разом з копіями примірника наказу про внесення підприємства до Реєстру та Картки погодження надсилається до Департаменту організації митного контролю Державної митної служби України.
Враховуючи технологію роботи ТОВ “Рамірент Україна" на внутрішньому ринку реалізації чи надання в оренду імпортованої будівельної техніки, впровадження нових митних технологій “єдине вікно" та виконання вимог митниці для надання підприємству прав на використання спрощеного режиму митного імпортного контролю суттєво вплине на ділову активність підприємства:
знизиться час митного оформлення, тобто зменшиться загальний час надання послуг від заказу техніки на поставку до її фактичної поставки;
це суттєво знизить період розрахунків з нерезидентами - поставщиками, який нормується обмеженнями валютного законодавства України;
суттєво знизить період реімпорту на протязі гарантійного строку на імпортовану техніку, що дозволить підвищити нормативи ремонтної гарантії на продану та орендуєму техніку.
Проведений в розділі 2 дипломної роботи аналіз ефективності діяльності ТОВ “Рамірент Україна" показав, що основними напрямками підвищення ефективності його діяльності, які пропонуються в дійсному дипломному проекті є:
приведення у нормативне співвідношення обсягів кредиторської (оплата підприємством імпортних контрактів та імпортних податкових векселів ПДВ) та дебіторської (оплата клієнтами внутрішнього ринку України проданої чи наданої в оренду імпортованої будівельної техніки) заборгованостей по обсягам та строкам погашення, тобто досягнення рівня дебіторської заборгованості нормального строку погашення в 30 - 90 днів, яка в 2 рази перевищує рівень кредиторської заборгованості нормального строку погашення в 30 - 90 днів. Максимальний строк погашення основної частини кредиторської заборгованості обмежений строком в 90 днів згідно “Декрету про валютне регулювання", оскільки поставки кредиторів - це імпорт будівельних машин, обладнання та запчастин для подальшої реалізації та оренди ТОВ “Рамірент Україна”;
підняття показників абсолютної та строкової ліквідності в 4 рази за рахунок нарощення готівкових коштів, тобто прискорення періоду переведення дебіторської заборгованості в готівкові кошти та зменшення рівня кредиторської заборгованості, на погашення якої ідуть отриманні готівкові кошти.
Для побудови оптимального алгоритму реінжинірингу баланса ТОВ “Рамірент Україна" в дипломному проекті проаналізовані типові схеми імпорту будівельної техніки та розрахунків з іноземними кредиторами.
Схема операцій та грошових потоків при розрахунках в зовнішньоекономічних операціях імпорту будівельної техніки ТОВ “Рамірент Україна" при прямому продажу оптовому покупцеві - резиденту України за механізмом передоплати банківським переказом (максимальний ризик імпортера) наведена рис. Г.1 Додатку Г при наступних умовах контракту:
надання іноземним експортером банківської гарантії своєї платоспроможності імпортеру - ТОВ “Рамірент Україна" (страхування переказу);
100% передоплата банківським переказом;
поставка продукції на умовах DAF - митний склад на кордоні України;
кредитування імпортера-ТОВ “Рамірент Україна" в комерційному банку України для фінансування банківського переказу іноземному експортеру;
оформлення гарантії оптовим покупцем - резидентом України майбутньої покупки імпортуємого товару перед банком імпортера для отримання кредиту імпортером (ТОВ “Рамірент Україна”);
Основні ризики схеми контракту для імпортера (ТОВ “Рамірент Україна”):
а) непоставка продукції експортером чи поставка неповної партії продукції та фінансові претензії всіх ланок гарантерів та кредиторів;
б) фальсифікація гарантійного листа банка експортера та відсутність страхового захисту від непоставки продукції експортером;
в) поставка продукції експортером в строки більше нормативу в 90 днів та штрафні санкції фіскальних органів України;
г) зміна попиту на ринку (зниження внутрішньої ціни на імпортовану продукцію) та перевищення строків надходження виручки за продану імпортовану продукцію;
д) зміна курсу національної валюти та додаткові витрати на конвертації виручки в національній валюті на погашення банківського кредиту в іноземній валюті;
Менеджери ТОВ “Рамірент Україна" вважають найбільш вигідною формою розрахункової операції при імпорті - сплату банківським переказом через 60 - 75 днів після отримання товару, тобто сплату частиною коштів, отриманих після реалізації імпортованих товарів. Помилкою в цьому є те, що фірма - експортер при названій формі оплати контракту підвищує ціни за рахунок надання комерційного кредиту та додаткового ризику несвоєчасного отримання оплати на 20 - 30% від “спот" ціни ринку (негайної оплати при отриманні товару чи 100% передоплати товару).
Додатково, при реалізації імпортного товару на вітчизняному ринку, за рахунок низької платоспроможності фірм, фірма імпортер (ТОВ “Рамірент Україна" іде на внутрішній комерційний кредит - авансовий відпуск імпортних товарів покупцям на умовах відстрочки сплати (через механізм дебіторської заборгованості) та стає заложницею двох боргів - свого боргу експортеру-нерезиденту та боргів з боку покупців-резидентів.
В дипломній роботі для ТОВ “Рамірент Україна" запропоновані управлінські рішення по виходу з ситуації “двох боргів” за допомогою впровадження вексельного обігу і рефінансування оборотного капіталу на період відстрочки платежу врахуванням векселів в комерційних банках (вексельне кредитування).
Для оптимізації показників схем розрахунків по зовнішньоекономічним та внутрішнім торгово-посередницьким операціям ТОВ “Рамірент Україна" в дипломній роботі проведена побудова алгоритму управлінського рішення по впровадженню векселів на обох етапах торгово-посередницької операції (рис. Г.2 Додатку Г):
оплата контракту авальованим векселем (погашення через 70 днів) негайно по факту поставки імпортної продукції із відповідним зниженням ціни на імпортну продукцію;
отримання від покупців-дебіторів на вітчизняному ринку авальованих векселів за відпущену продукцію з строком погашення 30 - 60 днів після відвантаження товару чи авальованих векселів оплати фінансового лізингу з погашенням по строку сплати щомісячних внесків фінансової оренди;
врахування отриманих векселів в комерційному банку (вексельний дисконтний кредит) до строку погашення векселів та отримання оборотних коштів для продовження оборотних циклів підприємства (нові імпортні поставки).
прийняття власних векселів в оплату послуг оперативної оренди, тобто реалізація фінансового потоку передаточних векселів, облікованих в банку та проданих дебіторам ТОВ "Рамірент Україна"
Схема операцій та грошових потоків при розрахунках в зовнішньоекономічних операціях імпорту за механізмом факторингової операції чи механізму "вексельного банківського кредиту" (розподіл ризику імпортера з фактор-компанією чи фактор - банком) наведений на рис. Г.2 при наступних умовах контракту:
надання експортером банківської гарантії платоспроможності
імпортеру (страхування переказу);
кредитування імпортера в банку для фінансування банківського переказу імпортера;
оформлення гарантії фактор - фірмою перед банком імпортера для отримання кредиту імпортером;
100% передоплата банківським переказом;
оформлення факторингової угоди на дебіторську заборгованість по поставці продукції та її продажу по контракту (на 70% суми контракту);
погашення банківського кредиту (можливо часткове);
поставка продукції на умовах DAF - митний склад на кордоні України;
Основні ризики схеми контракту для імпортера за вексельно - факторинговою схемою:
а) непоставка продукції експортером чи поставка неповної партії
продукції та фінансові претензії фактор - фірми;
б) фальсифікація гарантійного листа банка експортера та відсутність
страхового захисту від непоставки продукції експортером;
в) поставка продукції експортером в строки більше нормативу в 90 днів
та штрафні санкції фіскальних органів України;
г) зміна попиту на ринку (зниження внутрішньої ціни на імпортовану
продукцію) та перевищення строків надходження 20% виручки за
продану імпортовану продукцію;
д) зміна курсу національної валюти та додаткові витрати на конвертації
виручки в національній валюті на погашення банківського кредиту в
іноземній валюті;
При наданні комерційного кредиту ціна партії імпортуємої продукції з боку експортера формується за принципами ціни при негайній оплаті чи передоплаті + надбавки за банківський кредит та страхування операцій на період відстрочки платежу:
(3.1)
де - ціна партії імпорту при негайній оплаті;
- період часу комерційного кредиту по контракту;
- річна процентна ставка кредитування банка;
- страховий тариф в залежності від строку комерційного
кредиту;
У випадку, якщо оплата імпортованої партії здійснюється авальованими банком векселями імпортера - резидента на момент поставки імпортованої партії продукції на митний кордон України зі строком погашення Dt, експортер має можливість застосувати тимчасове вексельне перекредитування в банку-нерезиденті під заставу векселів, які обліковуються банком з дисконтом. Возврат суми кредиту експортер поручає за рахунок інкасації авальованих банком-резидентом векселів банком -нерезидентом, який одночасно видає грошовий кредит експортеру негайно по обліку векселів.
Ця операція дозволяє експортеру в контракті йти на зниження ціни поставки партії експортованої продукції за алгоритмом:
ціна партії при негайній оплаті;
ціна банківського кредиту для некомпенсованої частини дисконту врахування векселів в банку-нерезиденті;
ціна страхування для некомпенсованої частини дисконту врахування векселів в банку нерезиденті;
Відношення ціни контракту при використанні описаної вексельної схеми розрахунків між імпортером-резидентом та експортером-нерезидентом до ціни контракту при комерційному кредиті з боку експортера-нерезидента (формула 3.1) розраховується як:
(3.2)
де - ставка аваля векселя імпортера банком-резидентом;
Формула (3.2) дає можливість при варіації параметрами розрахувати зниження матеріальних витрат імпортера в собівартості, тобто розрахувати можливе підвищення прибутковості від імпортної операції за рахунок застосування векселів в зовнішньоекономічних розрахунках з експортером.
Застосування векселів на другому етапі зовнішньоекономічної операції ТОВ “Рамірент Україна" - продаж імпортованої партії оптовикам з наданням відстрочки сплати, тобто комерційного кредитування (дебіторська заборгованість) - повинно виконуватися за наступною схемою:
частина дебіторської заборгованості оформлюється авальованими
векселями дебіторів, що для них мотивується зниженням ціни партії
продукції відносно рівня внутрішнього комерційного кредитування та
компенсації витрат на авалювання векселів;
отримані векселі імпортером враховуються в банку -резиденті та виставляються через нього на інкасацію, при цьому на період погашення векселів банк надає імпортеру грошовий кредит на суму векселів - мінус дисконт врахування векселів;
грошові кошти надходять в активи балансу банка як видача короткострокового кредиту;
дисконт врахування векселю враховується як додаткові витрати імпортера на сплату процентів банку за надання вексельного кредиту та виконання послуг інкасації;
Сума кредиту та сума додаткових витрат розраховуються за формулами:
(3.3)
(3.4)
де - коефіцієнт частини дебіторської заборгованості
, оформленої у вигляді вексельної заборгованості;
Отримання кредитних грошей та зниження дебіторської заборгованості дозволяє підвищити показники ліквідності та платоспроможності ТОВ “Рамірент Україна". Оптимальні параметри вексельного кредитування розраховуються при варіаційних розрахунках за системою показників математичної моделі (формули 3.1 -3.4) із застосуванням ПЕОМ, при цьому фактичний варіант показників діяльності ТОВ “Рамірент Україна" у 2006 році використовується як вихідний варіант, відносно якого розраховуються варіанти прогнозованого виграшу застосування вексельних схем розрахунків.
Для отримання поля можливих управлінських рішень менеджера по зовнішньоекономічним операціям варіації розрахунків в дипломній роботі проведені за програмним комплексом “електронних таблиць" EXCEL-2000 для наступних варіацій параметрів (табл. Д.1, Д.2 Додатку Д):
а) строк до погашення векселя - 30,60,90 днів
б) річна кредитна ставка банка - 18%, 22%;
в) ставка страхування - 3% (30днів), 4% (60днів), 5% (90 днів);
г) ставка авалювання векселів - 1% (30днів), 2% (60днів), 3% (90 днів);
д) коефіцієнт вексельного оформлення дебіторської заборгованості - 60%, 70%, 80%;
На основі проведених розрахунків виконувалося моделювання прогнозних балансів та звітів про фінансові результати ТОВ “Рамірент Україна", за результатами чого розраховувались зміни в показниках діяльності підприємства відносно рівня фактичних показників діяльності без застосування вексельних стратегій в розрахунках у 2006 році (Додаток Д).
В табл. Д.1 Додатку Д наведені результати варіаційних розрахунків прогнозів звіту про фінансові результати ТОВ „Рамірент Україна" у 2006 році при впровадженні алгоритмів вексельних розрахунків в кредиторській заборгованості (розрахунки з експортерами).
В табл. Д.2 Додатку Д наведені результати варіаційних розрахунків прогнозів звіту про фінансові результати ТОВ „Рамірент Україна" у 2006 році при впровадженні алгоритмів вексельних розрахунків як в кредиторській заборгованості, так і додатково в дебіторській заборгованості (розрахунки з підприємствами резидентами України).
Як видно з аналізу даних розрахунків табл. Д.1, Д.2 та графіків рис. Д.1, Д.2 при запровадженні наведеного алгоритму вексельних розрахунків з кредиторами-експортерами та дебіторами - резидентами України:
коефіцієнт зниження матеріальних витрат в залежності від варіацій параметрів розрахунків знаходиться в діапазоні 0,94 - 0,968, тобто загальний виграш на ціні становить 3,2 - 6%;
за рахунок великого обсягу реалізації таке зниження обсягів матеріальних витрат у торгово - посередницькі фірмі приводить до переходу фірми у 2006 році з рівня чистого прибутку 3 053 тис. грн. до зони чистого прогнозного прибутку 3 900 - 6 956 тис. грн. (в залежності від реалізації параметрів розрахункової зони варіації);
це значно змінює фінансові показники стійкості та платоспроможності ТОВ "Рамірент Україна" (табл. Ж.1-Ж.6 Додатку Ж) в позитивний бік.

Рис.3.5 Зміна показників ліквідності ТОВ „Рамірент Україна" при впровадженні вексельних розрахунків в розрахунках
Як показує аналіз графіків на рис.3.5 кредитування банком вексельної заборгованості дебіторів підвищує обсяги готівки та позитивно змінює стан ліквідності підприємства ТОВ "Рамірент Україна":
а) коефіцієнт абсолютної ліквідності підвищується з рівня 0,026
до рівня 0,249 (при нормативному значенні 0,2-0,35);
б) норматив строкової ліквідності підвищується з рівня 0,177
до рівня 0,855 (при нормативному значенні 0,7-0,8);
Як показує спільний аналіз модифікованих балансів і звітів про фінансові результати ТОВ „Рамірент Україна" (рис.3.6) та даних розрахунків змін стану фінансової стійкості по покриттю запасів (табл.3.8):
застосування вексельних розрахунків в дебіторсько-кредиторській заборгованостях та кредитування банком отриманих векселів за схемою розділу 3.2 приводить до виходу підприємства з зони кризового стану по покриттю запасів в зону стійкого фінансового стану.

Рис.3.6. Зміна показників фінансової стійкості по покриттю запасів в ТОВ „Рамірент Україна" при впровадженні векселів в розрахунках
Як показує аналіз графіків рис.3.7 при впровадженні вексельних схем розрахунків рентабельність власного капіталу ТОВ “Рамірент Україна" піднімається з рівня 17,74% (2006 рік) до рівней рентабельності 34%, що суттєво зміцнює власний капітал та перспективи розвитку підприємства.

Рис.3.7. Зміна показників рентабельності роботи ТОВ „Рамірент Україна" при впровадженні вексельних розрахунків в розрахунках
Таким чином, запропонована в дипломному проекті схема впровадження вексельної форми розрахунків при проведенні торгово-посередницьких зовнішньоекономічних імпортних та внутрішніх операцій перепродажу та оренди будівельної техніки ТОВ „Рамірент Україна" дає суттєвий економічний виграш ї може бути рекомендована для реального впровадження.
В дипломному проекті досліджений “імпорт" - митний режим, відповідно до якого товари ввозяться на митну територію України для вільного обігу без обмеження строку їх перебування на цій території та можуть використовуватися без будь-яких митних обмежень (стаття 188 Митного кодексу України).
Як показали результати дослідження, розміщення товарів у митний режим імпорту в Україні передбачає:
подання митному органу документів, що засвідчують підстави та умови ввезення товарів на митну територію України (оформлення товарів здійснюється з використанням ВМД ІМ 40);
сплату податків і зборів, якими товари обкладаються відповідно до законів України під час ввезення на митну територію України;
дотримання вимог, передбачених законом, щодо застосування заходів нетарифного регулювання та інших обмежень.
Особливе місце серед заходів нетарифного регулювання обмежувального характеру займає сертифікація товарів: сертифікат відповідності (свідоцтво про визнання), гігієнічний сертифікат, фітосанітарний сертифікат, ветеринарний сертифікат тощо. Сертифікація товарів проводиться з метою забезпечення відповідності ввезених товарів стандартам та іншим національним документам, які встановлюють обов'язкові вимоги до товарів - бути безпечними для навколишнього середовища, життя, здоров'я громадян.
До бізнес-процесів при імпорті будівельної техніки і запасних частин та реімпорті неякісної техніки на протязі гарантійного строку, які планує та виконує підприємство, відносяться наступні:
Реєстрація підприємства як суб’єкта ЗЕД в Дежмитслужбі України.
Отримання в Національному банку України ліцензії на імпорт по контракту.
Сплата ввізного мита та митних зборів
Сплата імпортного ПДВ чи оформлення податкових імпортних векселів
Сплата специфічних акцизів при імпорті деяких видів автомобільної техніки (будівельна)
Досліджуєма в дипломному проекті компанія ТОВ “Рамірент Україна" з іноземними інвестиціями входить до складу групи європейських компаній Ramirent Group. “Ramirent Group" (Фінляндія) та спеціалізується в галузі поставки на ринок України імпортної будівельної техніки класу малих засобів механізації будівництва, пропонує в оперативний (традиційна оренда з поверненням) та фінансовий (оренда з викупом) лізинг, а також у безпосередній продаж великий парк устаткування:
ущільнювальна техніка: вібротрамбовки, віброплити;
устаткування для роботи з бетоном: віброрейки різної довжини з електричним/бензиновим приводом, затирочні машини, глибинні вібратори, нарізувачі швів;
устаткування для роботи на висоті: ножничні підйомники Haulotte, алюмінієві ліси (тури), грузопасажирські підйомники GEDA, робочі площадки Scanclimber;
і багато чого іншого: мусороспуски; пересувні повітряні компресори, пневматичні бетоноломи і відбійні молотки, дизельні обігрівачі.
Стан ефективності управління фінансово-господарською діяльністю ТОВ “Рамірент Україна" за 2004 - 2006 роки можна інтегрально характеризувати наступними показниками, які дозволяють виявити основні проблеми в його розвитку та основні напрямки для управління оптимізацією діяльності підприємства:
1. У 2004 - 2006 роках підприємство ТОВ "Рамірент Україна" знаходилось в кризовій полосі неліквідності в короткострокових періодах.
2. Рентабельность активів по валовому реалізаційному прибутку знизилась у 2005 році більш ніж в 2 рази рівня 10,0% (2004) до 4,67% у 2005 році та різко зросла більш ніж в 5 разів до рівня 26,43% у 2006 році.
3. Рентабельность власного капіталу по чистому прибутку після сплати податків знизилась у 2005 році з практично нульового рівня 0,21% (2004) до рівня збитковості -10,65% у 2005 році та різко зросла до рівня 17,47% у 2006 році, який є інвестиційно привабливою на рівні альтернативних ставок банківських депозитів у 2006 році (13 -15% річних).
4. В 2004 - 2006 роках показник фінансової стійкості по покриттю запасів в ТОВ "Рамірент Україна" знаходився в зоні, характеризуємій як "кризовий стан", при цьому в 2006 році за рахунок значного підняття рівня запасів підприємство все більше переміщується в зону "кризовий стан" по показнику фінансової стійкості по джерелам покриття запасів, оскільки запаси формуються за рахунок частини кредиторської заборгованості.
5. Розрахована за інтегральним індексом імовірність банкрутства підприємства ТОВ “Рамірент Україна" по Альтману у 2005 році була середнього рівня з наближенням до діапазону високого рівня ризику.
6. Розрахована за інтегральним індексом імовірність банкрутства підприємства ТОВ “Рамірент Україна" по Альтману у 2006 році змінилася з середнього рівня до незначного рівня ризику за рахунок прибутковості роботи та підвищення частки власного нарощеного капіталу в валюті пасивів балансу.
7. Основною проблемою підприємства у 2004 - 2006 роках було то, що показник відношення короткострокової дебіторської та кредиторської заборгованостей (0,17 - 0,74) був суттєво нижче значення стійкого діапазону (більше 1,0), тому для розрахунків з кредиторами необхідно було не тільки отримати кошти дебіторської заборгованості за відпущені товари, але і реалізувати частину продукції, яка знаходилась в товарних запасах та ще не була продана. Ця проблема визиває за собою проблему короткострокової неліквідності підприємства і є наслідком хибної стратегії імпортних операцій.
Так, менеджери ТОВ “Рамірент Україна" вважають найбільш вигідною формою розрахункової операції при імпорті - сплату банківським переказом через 60 - 75 днів після отримання товару, тобто сплату частиною коштів, отриманих після реалізації імпортованих товарів. Помилкою в цьому є те, що фірма - експортер при названій формі оплати контракту підвищує ціни за рахунок надання комерційного кредиту та додаткового ризику несвоєчасного отримання оплати на 20 - 30% від “спот" ціни ринку (негайної оплати при отриманні товару чи 100% передоплати товару).
Додатково, при реалізації імпортного товару на вітчизняному ринку, за рахунок низької платоспроможності фірм, фірма імпортер (ТОВ “Рамірент Україна" іде на внутрішній комерційний кредит - авансовий відпуск імпортних товарів покупцям на умовах відстрочки сплати (через механізм дебіторської заборгованості) та стає заложницею двох боргів - свого боргу експортеру-нерезиденту та боргів з боку покупців-резидентів.
Таким чином, проведений в дипломній роботі аналіз ефективності діяльності ТОВ “Рамірент Україна" показав, що основними напрямками підвищення ефективності його діяльності, які пропонуються в дійсному дипломному проекті є:
приведення у нормативне співвідношення обсягів кредиторської та дебіторської заборгованостей по обсягам та строкам погашення, тобто досягнення рівня дебіторської заборгованості нормального строку погашення в 30 - 90 днів, яка в 2 рази перевищує рівень кредиторської заборгованості нормального строку погашення в 30 - 90 днів. Максимальний строк погашення основної частини кредиторської заборгованості обмежений строком в 90 днів згідно “Декрету про валютне регулювання", оскільки поставки кредиторів - це імпорт будівельних машин, обладнання та запчастин для подальшої реалізації та оренди ТОВ “Рамірент Україна”;
підняття показників абсолютної та строкової ліквідності в 4 рази за рахунок нарощення готівкових коштів, тобто прискорення періоду переведення дебіторської заборгованості в готівкові кошти та зменшення рівня кредиторської заборгованості, на погашення якої ідуть отриманні готівкові кошти.
В дипломній роботі для ТОВ “Рамірент Україна" запропоновані управлінські рішення по виходу з ситуації “двох боргів” за допомогою впровадження вексельного обігу і рефінансування оборотного капіталу на період відстрочки платежу врахуванням векселів в комерційних банках (вексельне кредитування).
Для оптимізації показників схем розрахунків по зовнішньоекономічним та внутрішнім торгово-посередницьким операціям ТОВ “Рамірент Україна" в дипломній роботі проведена побудова алгоритму управлінського рішення по впровадженню векселів на обох етапах торгово-посередницької операції:
оплата контракту авальованим векселем (погашення через 70 днів) негайно по факту поставки імпортної продукції із відповідним зниженням ціни на імпортну продукцію;
отримання від покупців-дебіторів на вітчизняному ринку авальованих векселів за відпущену продукцію з строком погашення 30 - 60 днів після відвантаження товару чи авальованих векселів оплати фінансового лізингу з погашенням по строку сплати щомісячних внесків фінансової оренди;
врахування отриманих векселів в комерційному банку (вексельний дисконтний кредит) до строку погашення векселів та отримання оборотних коштів для продовження оборотних циклів підприємства (нові імпортні поставки).
прийняття власних векселів в оплату послуг оперативної оренди, тобто реалізація фінансового потоку передаточних векселів, облікованих в банку та проданих дебіторам ТОВ "Рамірент Україна"
Аналіз даних проведених у дипломному проекті модельно-прогнозних розрахунків при запровадженні запропонованого алгоритму вексельних розрахунків з кредиторами-експортерами та дебіторами - резидентами України показав:
коефіцієнт зниження матеріальних витрат в залежності від варіацій параметрів розрахунків знаходиться в діапазоні 0,94 - 0,968, тобто загальний виграш на ціні становить 3,2 - 6%;
за рахунок великого обсягу реалізації таке зниження обсягів матеріальних витрат у торгово - посередницькі фірмі приводить до переходу фірми у 2006 році з рівня чистого прибутку 3,0 млн. грн. до зони чистого прогнозного прибутку 3,9 - 6,9 млн. грн. (в залежності від схеми реалізації).
Впровадження запропонованої стратегії вексельних розрахунків значно змінює фінансові показники стійкості та платоспроможності ТОВ "Рамірент Україна". Як показав аналіз прогнозних розрахунків, кредитування банком вексельної заборгованості дебіторів підвищує обсяги готівки та позитивно змінює стан ліквідності підприємства ТОВ "Рамірент Україна":
а) коефіцієнт абсолютної ліквідності підвищується з рівня 0,026
до рівня 0,249 (при нормативному значенні 0,2-0,35);
б) норматив строкової ліквідності підвищується з рівня 0,177
до рівня 0,855 (при нормативному значенні 0,7-0,8);
Спільний аналіз модифікованих балансів і звітів про фінансові результати ТОВ „Рамірент Україна" показав, що застосування вексельних розрахунків в дебіторсько-кредиторській заборгованостях та кредитування банком отриманих векселів приводить до переходу підприємства з зони кризового стану по покриттю запасів в зону стійкого фінансового стану.
При впровадженні вексельних схем розрахунків рентабельність власного капіталу ТОВ “Рамірент Україна" піднімається з рівня 17,74% (2006 рік) до рівней рентабельності 34%, що суттєво зміцнює власний капітал та перспективи розвитку підприємства.
Таким чином, запропонована в дипломному проекті схема впровадження вексельної форми розрахунків при проведенні торгово-посередницьких зовнішньоекономічних імпортних та внутрішніх операцій перепродажу та оренди будівельної техніки ТОВ „Рамірент Україна" дає суттєвий економічний виграш ї може бути рекомендована для реального впровадження.
Одночасно, впровадження вексельних форм розрахунків основано на стисненні часового інтервалу проходження митного оформлення та митного контролю, що реалізується при впровадженні режиму “єдиного вікна" та спрощення процедур митного оформлення імпорту на основі нових митних технологій взаємодовіри між підприємствами та митними органами.
1. МИТНИЙ КОДЕКС УКРАЇНИ від 11 липня 2002 року N 92-IV //
Із змінами і доповненнями, внесеними Законами України станом від 16 листопада 2006 року N 359-V
2. Господарський Кодекс України від 16 січня 2003 року N 436-IV // Із змінами і доповненнями, внесеними Законами України станом від 9 січня 2007 року N 549-V
3. ЗАКОН УКРАЇНИ "Про господарські товариства" // від 19 вересня 1991 року N 1576-XII (Із змінами і доповненнями, внесеними Законами України станом від 17 листопада 2005 року N 3107-IV)
4. Закон України “Про порядок виконання розрахунків в іноземній валюті” № 185/94-ВР від 23.09.1994 // (Із змінами і доповненнями, внесеними Законами України станом на 5 лютого 2004 року N 1454-IV)
5. ЗАКОН УКРАЇНИ "Про обіг векселів в Україні" від 5 квітня 2001 року N 2374-III // (Із змінами і доповненнями, внесеними Законом України від 25 грудня 2002 року N 364-IV)
6. Закон України "Про Митний тариф України" N 2371-III від 5 квітня 2001 року // Із змінами і доповненнями, внесеними Законами України станом від 26 грудня 2002 року N 420-IV
7. ЗАКОН УКРАЇНИ “Про податок на додану вартість “ // від 3 квітня 1997 року N 168/97-ВР (Із змінами і доповненнями, внесеними Законами України станом від 19 грудня 2006 року N 489-V)
8. Закон України “Про систему оподаткування в Україні" // від 25.06.1991 N 1251-XII (із змінами станом на 5 червня 2003 року N 906-IV)
9. Закон України “ Про зовнішньоекономічну діяльність” від 16 квітня 1991року N 959-XII /Із змінами і доповненнями, внесеними Законами України станом від 14 вересня 2006 року N 139 - V
10. ЗАКОН УКРАЇНИ - “Про автомобільний транспорт" від 5 квітня 2001 року N 2344-III // (Законом України від 23 лютого 2006 року N 3492-IV цей Закон викладено у новій редакції)
11. ЗАКОН УКРАЇНИ - “Про транзит вантажів” від 20 жовтня 1999 року N 1172-XIV // Із змінами і доповненнями, внесеними Законами України станом від 18 травня 2004 року N 1721-IV
12. ДЕКРЕТ КАБІНЕТУ МІНІСТРІВ УКРАЇНИ “ Про акцизний збір” від 26 грудня 1992 року N 18-92 // Із змінами і доповненнями, внесеними Законами України станом від 25 березня 2005 року N 2505-IV
13. Декрет Кабміну України “ Про систему валютного регулювання і валютного контролю” ( № 15-93 від 19.02.1993 в редакції змін від 14.07.1999)
14. КОНВЕНЦІЯ, якою запроваджено Уніфікований закон про переказні векселі та прості векселі // ДАТА ПІДПИСАННЯ: 07.06.30 р., ДАТА ПРИЄДНАННЯ УКРАЇНОЮ: 06.07.99 р., ДАТА НАБУТТЯ ЧИННОСТІ УКРАЇНОЮ: 06.01.2000 р.
15. МІЖНАРОДНА ТОРГОВЕЛЬНА ПАЛАТА Міжнародні правила по тлумаченню термінів "Інкотермс" (редакція 2000 р)
16. МІЖНАРОДНА КОНВЕНЦІЯ про спрощення і гармонізацію митних процедур (у зміненій редакції) // Протокол від 26 червня 1999 року
17. МИТНА КОНВЕНЦІЯ про міжнародне перевезення вантажів із застосуванням книжки МДП (Конвенція МДП) * * Набула чинності 20 березня 1978 р., для України - 8 грудня 1982 р. // Додатково див. лист Управління контролю за переміщенням вантажів Державної митної служби України від 21 лютого 2006 року N 19/110-ЕП
18. МІЖНАРОДНА ТОРГОВЕЛЬНА ПАЛАТА “ІНКОТЕРМС - Офіційні правила тлумачення торговельних термінів” (редакція 2000 року) - Видання МТП N 560, Введені в дію з 01.01.2000 р. // "Урядовий кур'єр", N 63, 3 квітня 2000 р., "Урядовий кур'єр", N 68, 10 квітня 2002 р.
19. Про затвердження Положення про вантажну митну декларацію // КАБІНЕТ МІНІСТРІВ УКРАЇНИ ПОСТАНОВА від 9 червня 1997 р. N 574 (Із змінами і доповненнями, внесеними постановами Кабінету Міністрів України станом від 26 травня 2004 року N 675)
20. ПЕРЕЛІК документів, необхідних для здійснення митного контролю та митного оформлення товарів і транспортних засобів, що переміщуються через митний кордон України // Постанова Кабінету Міністрів України від 01 лютого 2006 р. № 80
21. Про затвердження Порядку застосування уніфікованої митної квитанції МД-1 // наказ Державної митної служби України від 04.01.2005 № 1 (Із змінами і доповненнями, внесеними наказами Державної митної служби України станом від 3 липня 2006 року N 550)
22. Про затвердження Порядку здійснення митного контролю й митного оформлення товарів із застосуванням вантажної митної декларації //
Наказ Державної митної служби України від 20 квітня 2005 року N 314 (Із змінами і доповненнями, внесеними наказами Державної митної служби України станом від 25 квітня 2006 року N 322)
23. Про затвердження Інструкції про порядок заповнення вантажної митної декларації // Наказ Державної митної служби України від 9 липня 1997 року N 307 (Із змінами і доповненнями, внесеними наказами Державної митної служби України станом від 3 липня 2006 року N 550)
24. ІНСТРУКЦІЯ про порядок здійснення розрахунків з Державним бюджетом України за митом, податком на додану вартість, акцизним збором та іншими платежами, доходами і зборами, Наказ Державної митної служби України, Міністерства фінансів України, 30 червня 2000 р. N 368/149
25. Інструкція про порядок заповнення вантажної митної декларації // Наказ Державної митної служби України від 9 липня 1997 року N 307/від 10 грудня 2001 року N 798
26. Інструкція про організацію митного контролю та митного оформлення суден і товарів, що переміщуються ними // Наказ Державної митної служби України від 17 вересня 2004 року N 678
27. Інструкція про організацію митного контролю та митного оформлення повітряних суден перевізників і товарів, що переміщуються цими суднами // Наказ Державної митної служби України від 6 квітня 2004 року N 240
28. Інструкція про порядок здійснення контролю і отримання ліцензій за експортними, імпортними та лізинговими операціями // Постанова Правління Національного банку України від 24 березня 1999 року N 136 (Із змінами і доповненнями, внесеними постановами Правління Національного банку України станом від 13 грудня 2006 року N 455)
29. Порядок реалізації положень Митної конвенції про міжнародне перевезення вантажів із застосуванням книжки МДП // Наказ Державної митної служби України від 21 листопада 2001 року N 755 (Із змінами і доповненнями, внесеними наказами Державної митної служби України станом від 5 січня 2005 року N 3)
30. Порядок проведення митного оформлення товарів, що вивозяться залізничним транспортом, з використанням загальної вантажної митної декларації // Наказ Державної митної служби Українивід 2 червня 2003 року N 380 (Із змінами і доповненнями, внесеними наказами Державної митної служби України станом від 15 липня 2004 року N 522)
31. Порядок взаємодії митниць і залізниць України при переміщенні через митний кордон товарів та інших предметів у вантажних залізничних поїздах // Наказ Державної митної служби України, Міністерства транспорту України від 30 березня 2001 року N 231/174 (Із змінами і доповненнями, внесеними наказом Державної митної служби України, Міністерства транспорту України від 28 травня 2004 року N 399/442)
32. ПРАВИЛА здійснення транспортно-експедиційної діяльності під час перевезення зовнішньоторговельних і транзитних вантажів // постанова Кабінету Міністрів України від 21 вересня 1993 р. N 770 /станом змін від 18 жовтня 1999 року N 1919)
33. Порядок митного оформлення автотранспортних засобів, що здійснюють міжнародні перевезення // Наказ Державної митної служби України від 10 листопада 2000 року N 637/від 19 вересня 2001 року N 619
34. ПОЛОЖЕННЯ ПРО ПОРЯДОК ДОПУЩЕННЯ ДОРОЖНІХ ТРАНСПОРТНИХ ЗАСОБІВ ДО ПЕРЕВЕЗЕНЬ ВАНТАЖІВ ПІД МИТНИМИ ПЕЧАТКАМИ І ПЛОМБАМИ ІЗ ЗАСТОСУВАННЯМ КНИЖКИ МДП // наказ Державного митного комітету України від 6 березня 1995 р. N 82
35. Про затвердження зразків національних та міжнародного посвідчень водіїв документів, необхідних для реєстрації транспортних засобів // Постанова Кабінету Міністрів України від 31.12.99 р. N 2403 станом змін від 5 листопада 2001 року N 763
36. Положення про відкриття та експлуатацію митних ліцензійних складів // Наказ Державної митної служби України від 31 грудня 1996 року N 592 (станом змін від 21 липня 2005 року N 685)
37. Порядок митного оформлення товарів, що переміщуються через митні ліцензійні склади транспортних та транспортно-експедиційних організацій //
Наказ Державної митної служби України від 4 грудня 1999 року N 792 (Із змінами і доповненнями, внесеними наказами Державної митної служби України від 15 липня 2004 року N 522)
38. Про затвердження Положення про форму зовнішньоекономічних договорів (контрактів) // Наказ Мінекономіки та з питань європейської інтеграції від 06.09.2001. №201
39. Про затвердження Порядку випуску, обігу та погашення векселів, які видаються на суму податку на додану вартість при ввезені (пересиланні) товарів на митну територію Україну // Постанова КМУ від 01.10 97р. №1104
40. Про внесення змін і доповнень до Інструкції про порядок контролю митними органами за справлянням під час митного оформлення товарів, увезених (пересланих) на митну територію України, та перерахуванням до бюджету податку на додану вартість, затвердженої наказом Держмитслужби від 09.06.99 N 346 // Наказ ДМСУ від 10.06.02р. №312
41. Про затвердження переліків документів, подання яких потрібне для застосування пільгового режиму оподаткування при митному оформленні товарів та інших предметів, що ввозяться на митну територію України (вивозяться за межі митної території України) // Наказ ДМСУ від 17.05.00р. №285
42. Про затвердження Порядку подання документів, які підтверджують право суб'єктів підприємницької діяльності на користування встановленими чинним законодавством податковими пільгами під час митного оформлення товарів та інших предметів, що ввозяться на митну територію України або вивозяться з митної території України // Наказ ДМСУ від 22.12.99р. №845
43. Про затвердження Порядку здійснення митними органами контролю за сплатою платниками податків податку на додану вартість та акцизного збору, які справляються при ввезенні (пересиланні) товарів та інших предметів на митну територію України // Спільний наказ ДМСУ та ДПАУ від16.03.01р. №109/188
44. Про затвердження порядку застосування митного режиму “тимчасового ввезення (вивезення) // Наказ ДМСУ від 28.03.00р. №173
45. Про організацію роботи органів державної влади, що здійснюють контроль товарів і транспортних засобів за принципом „єдиного офісу" під час переміщення їх через митний кордон України // Проект Постанови Кабінету Міністрів України, 22 березня 2006 року, http://www.customs.gov.ua
46. Про затвердження зразків бланків уніфікованих адміністративних документів форм МД-2, МД-3 та їх технічного опису // Наказ Держмитслужби України від 22.11 2005 № 1142
47. Про забезпечення сприятливих умов для окремих підприємств - резидентів України при здійсненні ними зовнішньоекономічних операцій // Наказ Державної митної служби України від 24.01.06 № 49
48. Про затвердження Порядку справляння митними органами ввізного (вивізного) та особливих видів мита під час митного оформлення товарів, що переміщуються через митний кордон України // Наказ Держмитслужби від 23.01.2006 № 30
49. Положення (стандарт) бухгалтерського обліку 1 "Загальні вимоги до фінансової звітності", Наказ Мінфіна України № 87 від 31.03.1999 + № 304 від 30.11.2000.
50. Положення (стандарт) бухгалтерського обліку 2 "Баланс", Наказ Мінфіна України № 87 від 31.03.1999 + № 304 від 30.11.2000.
51. Положення (стандарт) бухгалтерського обліку 3 " Звіт про фінансові результати ", Наказ Мінфіна України № 87 від 31.03.1999 + № 304 від 30.11.2000.
52. Про переказування коштів у національній та іноземній валюті на користь нерезидентів за деякими операціями // Постанова Правління Національ-ного банку України від 30 грудня 2003 року N 597 (Із змінами і доповненнями, внесеними постановою Правління Національного банку України від 17 червня 2004 року N 270)
53. Положення про порядок здійснення банками операцій з векселями в національній валюті на території України // Постанова Правління Національного банку України від 16 грудня 2002 року N 508
54. Азоев Г.Л., Челенков А.П. Конкурентные преимущества фирмы / Гос. ун-т управления, Нац. фонд подготовки фин. и упр. кадров. - М.: ОАО "Тип. "Новости", 2000. - 256 с.
55. Авдокушин Е.Ф. Международные экономические отношения: учебное пособие - Москва, ИВЦ "Маркетинг", 1999.
56. Блій Г. де, Муллер Пітер. Географія: світи, регіони, концепти/ Пер. з англ.; Передмова та розділ “Україна” О. Шаблія. - К.: Либідь, 2004. - 740 с.
57.В. В. Скомаровський Про організацію роботи митних органів за принципом "єдиного вікна" // ДЕРЖАВНА МИТНА СЛУЖБА УКРАЇНИ ЛИСТ від 11.05.2005 р. N 11/1-9/5166, “Митний брокер", N 5, травень, 2005 р.
58. Гетьман О.О., Шаповал В.М. Економіка підприємства: навчальний посібник для студентів вищих навчальних закладів. - Київ, Центр навчальної літератури, 2006. - 488 с.
59. Демчук П.О. Міжнародні відносини та проблеми євроатлантичної інтеграції. - К.: ППП, 2004. - 202 с.
60. Економіка підприємства: Підручник / За заг. ред. д-ра екон. наук, проф. С.Ф. Покропивного. - К.: КНЕУ, 2003. - 608 с.
61. Єршов А.Д. Міжнародні митні відносини, Товариство “Знаня", Санкт-Петербург, 2000
62. Івашенко В.І., Болюх М.А. Економічний аналіз господарської діяльності. - Київ: НІЧЛАВА, 2001. - 204 с.
63. Ізмайлова К.В. Фінансовий аналіз. - Київ: МАУП, 2000. - 152 с.
64. Ковалев В.В. Введение в финансовый менеджмент. М.: "Финансы и статистика", 2001, 276 с.
65. Коробов М.Я. Фінансово-економічний аналіз діяльності підприємств. - Київ: Знання, 2002. - 294 с.
66. Крайник О.П., Клепикова З.В. Фінансовий менеджмент.к - Львів: “Дакор”, “Інтелект”, 2001, 207 c.
67. Крамаренко Г.О. Фінансовий аналіз і планування. - Київ: Центр навч. л-ри, 2005. - 224 с
68. Козик В.В., Панкова Л.А., Даниленко Н.Б. Міжнародні економічні відносини: навч. посібник - Київ, “Знання Прес-2000", 2000.
69. Конкурентоспроможність економіки України в умовах глобалізації / Я.А. Жаліло, Я.Б. Базилюк, Я.В. Белінська та ін.; За ред. Я.А. Жаліла. - К.: НІСД, 2005. - 388 с.
70. Лахтіонова Л.А. Фінансовий аналіз суб'єктів господарювання. - Київ: КНЕУ, 2001. - 387 с.
71. Митрофанов Г.В., Кравченко Г.О., Барабаш Н.С. Фінансовий аналіз. - Київ: Київ. нац. торг.-екон. ун-т, 2002. - 301 с.
72. Основи митної справи / під редакцією Драганова В.Г., М.,”Економіка", 1998
73. Павловська О.В., Притуляк Н.М., Невмержицька Н.Ю. Фінансовий аналіз. - Київ: КНЕУ, 2002. - 388 с.
74. Попович П.Я. Економічний аналіз діяльності суб'єктів господарювання. - Тернопіль: Економічна думка, 2001. - 454 с.
75. Рибалкін В.Е. Міжнародні економічні відносини, М., ЗАО”Ін тел-Синтез", 1998
76. Савицька Г.В. Економічний аналіз діяльності підприємства. - Київ: Знання, 2004. - 654 с.
77. Савицька Г.В. Економічний аналіз діяльності підприємства. - Київ: Знання, 2005. - 662 с.
78. Савчук В.П. Фінансовий менеджмент підприємств: прикладні питання з аналізом ділових ситуацій. - К.: Видавничий будинок "Максимус", 2001. - 600 с.
79. Слав’юк Р.А. Фінанси підприємств: Навч. посібник. - Київ: ЦУЛ, 2002. - 460 с.
80. Таркуцяк А.О. Фінансовий аналіз та управлінські рішення (на прикладі роботи вищого навчального закладу). - Київ: Вид-во Європ. ун-ту, 2001. - 201 с.
81. Терещенко О.О. Фінансова санація та банкрутство підприємств: Навч. посібник. - К.: КНЕУ, 2000. - 412 с.
82. Філіпенко А.С. Світова економіка. - К.: Либідь, 2001. - 582 с.
33. Фінансовий менеджмент: Підручник/ Кер. кол. авт. і наук. ред. проф.А.М. Подддєрьогін. - К.: КНЕУ, 2005. - 536 с.
84. Фінанси підприємств: Підручник / Кер. авт. кол. і наук. ред. проф.А.М. Поддєрьогін. - 4-те вид., перероб. та доп. - К.: КНЕУ, 2002. - 571 с.: іл. .
85. Фомин Я.А. Диагностика кризисного состояния предприятия: Учеб. Пособие для вузов. - М.: ЮНИТИ-ДАНА, 2003. - 349 с.
86. Цигилик І. І., Кропельницька С. О., Мозіль О. І Економічний аналіз господарської діяльності підприємства. - Київ: ЦУЛ, 2004. - 123 с.
87. Шеремет О.О. Фінансовий аналіз. - Київ: Кондор, 2005. - 196 с.
88. Шиян Д.В., Строченко Н.І. Фінансовий аналіз. - Київ: А.С.К., 2005. - 240 с.
89. http://www.ramirent.com.ua - Офіційний сайт ТОВ “Рамірент Україна", 2007
90. http://WWW MD Office - довідковий Інтернет-сайт по зовнішньоекономічній діяльності "НПО Поверхность", 1999-2007
91. http://www.sta.gov.ua - офіційний Інтернет-сайт Державної податкової адміністрації України
92. http://www.customs.gov.ua - офіційний Інтернет-сайт Державної митної служби України
93. http://195.135.201.236/dyst - Довідковий Інтернет-сайт - “ Тези лекцій з підвищення кваліфікації працівників митної служби”, Хмельницький Центр підвищення кваліфікації та перепідготовки кадрів ДМСУ
Додатки
Додаток А
Таблиця А.1. Прайс - лист орендної оплати та ціни прямого продажу малої будівельної техніки ТОВ "Рамірент Україна"
 |
Наименование |
 |
Цена |
 |
Ед. изм. |
 |
Фото |
 |
Дата |
| СПЕЦТЕХНИКА |
| 1 |
Вилочный погрузчик HYSTER H3 50 XL |
1500 грн/день |
- |
- |
28.12.2006 |
| Цена продажи - 72 540 грн |
| 2 |
Вилочный погрузчик HYSTER YE40 |
599 грн/день |
- |
- |
28.12.2006 |
| Цена продажи - 33 790 грн |
| 3 |
Вилочный погрузчик TCM FG25N4 |
649 грн/день |
- |
- |
28.12.2006 |
| Цена продажи - 36 400 грн |
| 4 |
Вилочный погрузчик TCM FVG15N15 |
599 грн/день |
- |
- |
28.12.2006 |
| Цена продажи - 33 794 грн |
| 5 |
Вилочный погрузчик TCM FVD25Z1 |
849 грн/день |
- |
- |
28.12.2006 |
| Цена продажи - 51 994 грн |
| 6 |
Вилочный погрузчик TOYOTA 3FD30 (г/п - 3 т) |
769 грн/день |
- |
- |
28.12.2006 |
| Цена продажи - 43 154 грн |
| 7 |
Вилочный погрузчик TOYOTA 2 FBE - 13 (г/п - 1,5 т) |
649 грн/день |
- |
- |
28.12.2006 |
| Цена продажи - 36 394 грн |
| 8 |
Вилочный погрузчик MITSUBISHI 2 FBC-20 (г/п - 2,0 т) |
549 грн/день |
- |
- |
28.12.2006 |
| Цена прдажи - 31 200 грн |
| 9 |
Трактор JCB 214-e (с экскаваторным ковшом) |
199 680 грн |
- |
- |
28.12.2006 |
| 10 |
Мини экскаватор TAKEUCHI (Япония) |
889 грн/день |
- |
- |
28.12.2006 |
| Цена продажи - 83 148 грн |
| 11 |
Фронтальный погрузчик PROTOUGH 1700 (Канада) |
990 грн/день |
- |
- |
28.12.2006 |
| Цена продажи - 104 000 грн |
| 12 |
Фронтальный погрузчик JCB 170 (Англия) |
990 грн/день |
- |
- |
28.12.2006 |
| Цена продажи - 124 750 грн |
| 13 |
Навесное оборудование для фронтального погрузчика |
- |
- |
- |
22.12.2006 |
| - Бур - (Продажа - 19 185 грн, аренда - 295 грн/день) - Вилы - (Продажа - 7 065 грн, аренда - 110 грн/день) - Щетка - (Продажа - 2 015 грн, аренда - 69 грн/день) - Ковш - (Продажа - 11 609 грн, аренда - 289 грн/день) - Захват - (Продажа - 13 630 грн, аренда - 285 грн/день) |
| СТРОИТЕЛЬНОЕ ПОДЬЕМНО-ТРАНСПОРТНОЕ ОБОРУДОВАНИЕ |
| 14 |
Подъемная платформа ножничного типа TEREX (высота подъема - 9м, г/п - 320 кг) |
469 грн/день |
- |
- |
28.12.2006 |
| Цена продажи - 50 950 грн |
| 15 |
Подъемная платформа коленчатого типа JLG 45 IC (высота подъема - 13 м) |
890 грн/день |
- |
- |
28.12.2006 |
| Цена продажи - 88 350 грн |
Таблиця А.2
| # |
 |
Наименование |
 |
Цена |
 |
Ед. изм. |
 |
Фото |
 |
Дата |
| СТРОИТЕЛЬНОЕ ПОДЬЕМНО-ТРАНСПОРТНОЕ ОБОРУДОВАНИЕ |
| 16 |
Подъемная платформа ножничного типа JLG 2033 (высота подъема - 6 м, г/п - 340 кг) |
416 грн/день |
- |
- |
28.12.2006 |
| Цена продажи - 41 490 грн |
| КОМПРЕССОРЫ, НАСОСЫ |
| 17 |
Компрессор INGERSOLL RAND P 180 WD |
500 грн/день |
- |
- |
28.12.2006 |
| Цена продажи - 33 800 грн |
| 18 |
Компрессор INGERSOLL RAND P130 WD |
400 грн/ день |
- |
- |
28.12.2006 |
| Цена продажи - 33 800 грн |
| ИНСТРУМЕНТ, ЭЛЕКТРОИНСТРУМЕНТ |
| 19 |
Глубинный вибратор |
12 655 грн |
- |
- |
28.12.2006 |
| 20 |
Частотный преобразователь FU 4/200 |
20 306 грн |
- |
- |
28.12.2006 |
| 21 |
Двухроторная затирочная машина |
1 999 грн/ день |
- |
- |
28.12.2006 |
| Цена продажи - 80 473 грн |
| 22 |
Виброплита Wacker VP 1550 AW |
120 грн/день |
- |
- |
28.12.2006 |
| Цена продажи - 14 514 грн |
| 23 |
Виброплита Wacker VP 1550 AW |
120 грн/день |
- |
- |
28.12.2006 |
| Цена продажи - 14 514 грн |
| 24 |
Виброплита Wacker VP 1135 RW |
115 грн/день |
- |
- |
28.12.2006 |
| Цена продажи - 9 509 грн |
| 25 |
Вибротрамбовка Wacker BS 60-2 |
179 грн/день |
- |
- |
28.12.2006 |
| Цена продажи - 21 021 грн |
| 26 |
Вибротрамбовка WACKER BS 50-2 |
169 грн/ день |
- |
- |
28.12.2006 |
| Цена продажи - 19 591 грн |
| 27 |
Электрический перфоратор "Wacker" EHB 11 BLM |
149 грн/ день |
- |
- |
27.12.2006 |
| Цена продажи - 10 188,75 грн |
| 28 |
Электрический перфоратор "Wacker" EHB 9 BLM |
124 грн/ день |
- |
- |
27.12.2006 |
| Цена продажи - 7 507,5 грн |
| 29 |
Мотобетонолом "Wacker" BH 23 |
325 грн/ день |
- |
- |
27.12.2006 |
| Цена продажи - 23 952,5 грн |
| 30 |
Нарезчик швов "Wacker" BFS 1350 A (d-350-500мм) |
319 грн/ день |
- |
- |
27.12.2006 |
| Цена продажи - 26 169 грн |
Таблиця А.3
| # |
 |
Наиме-нование |
 |
Цена |
Ед. изм. |
 |
Фото |
 |
Дата |
| ИНСТРУМЕНТ, ЭЛЕКТРОИНСТРУМЕНТ |
| 31 |
Тележка для шовонарезчика BTS 1035 L3 |
70 грн/день |
- |
- |
27.12.2006 |
| Цена продажи - 4 792,6 грн |
| 32 |
Нарезчик швов " Wacker" BTS 1035 L3 (d-350мм) |
149 грн/день |
- |
- |
27.12.2006 |
| Цена продажи - 8 650 грн |
| 33 |
Погружные электромеханические вибраторы: |
- |
- |
- |
27.12.2006 |
| 1. Привод "Wacker" M 2000,1,5 кВ (Аренда - 129 грн/день, Продажа - 4 433 грн) 2. Привод "Wacker" M 3000, 2,6 кВ (Аренда - 144 грн/день, Продажа - 6 006грн) 3. Гибкий вал "Wacker" SM 4-S (Аренда - 29 грн/день, Продажа - 2 073 грн) 4. Гибкий вал "Wacker" SM 5-S (Аренда - 29 грн/день, Продажа - 2 228 грн) 5. Гибкий вал "Wacker" SM 7-S (Аренда - 35 грн/день, Продажа - 3 074,5 грн) 6. Рабочая насадка Wacker H 35 (Аренда - 19 грн/день, Продажа - 1 644,5 грн) 7. Рабочая насадка Wacker H 45 (Аренда - 19 грн/день, Продажа - 1 716 грн) 8. Рабочая насадка Wacker H 55 (Аренда - 29 грн/день, Продажа - 2 073 грн) 9. Рабочая насадка Wacker H 65 (Аренда - 29 грн/день, Продажа - 2 145 грн) |
| 34 |
Частотный преобразователь FU 1,8/200 |
7 293 грн |
- |
- |
27.12.2006 |
| 35 |
Глубинный вибратор "Wacker" IREN-68 |
6 649 грн |
- |
- |
27.12.2006 |
| 36 |
Глубинный вибратор "Wacker" IREN-68 |
6 649 грн |
- |
- |
27.12.2006 |
| 37 |
Глубинный вибратор "Wacker" IREN-68 |
6 649 грн |
- |
- |
27.12.2006 |
| 38 |
Глубинный вибратор "Wacker" IREN-57 |
5 720 грн |
- |
- |
27.12.2006 |
| 39 |
Глубинный вибратор "Wacker" IREN-48 |
5 720 грн |
- |
- |
27.12.2006 |
| 40 |
Затирочная машина "Wacker" CT 48 ADT (d-1200 мм) |
219 грн/день |
- |
- |
27.12.2006 |
| Цена продажи - 22 308 грн |
| 41 |
Затирочная машина "Wacker" CT 36-5a (d-915мм) |
179 грн/день |
- |
- |
27.12.2006 |
| Цена продажи - 18 590 грн |
| 42 |
Рейка |
55 грн/день |
- |
- |
27.12.2006 |
| Цена продажи - 2 824 грн |
| 43 |
Рейка "Wacker" SB 12 F (Ш-124 мм, Д - 3,7 м) |
55 грн/день |
- |
- |
27.12.2006 |
| Цена продажи - 4 044 грн |
| 44 |
Привод для виброрейки P 31 A |
209 грн/день |
- |
- |
27.12.2006 |
| Цена продажи - 12 655 грн |
| 45 |
Виброплита "Wacker" DPU 3070 H |
365 грн/день |
- |
- |
27.12.2006 |
| Цена продажи - 47 547 грн |
| ИНСТРУМЕНТ, ЭЛЕКТРОИНСТРУМЕНТ |
| 46 |
Виброплита "Wacker" BPU 2540 A |
319 грн/день |
- |
- |
27.12.2006 |
| Цена продажи - 34 034 грн |
| 47 |
Виброплита "Wacker" VP 1550 AW |
120 грн/день |
- |
- |
27.12.2006 |
| Цена продажи - 14 514 грн/день |
| 48 |
Виброплита "Wacker" VP 1135 RW |
115 грн/день |
- |
- |
27.12.2006 |
| Цена продажи - 9 509 грн |
| 49 |
Вибротрамбовка |
169 грн/день |
- |
- |
27.12.2006 |
| Цена продажи - 19 591 грн |
Додаток Б
Алгоритми розрахунку показників діяльності підприємства []
| № п/п |
Показник |
Умовн
поз-ня
|
Формула
для розрахунку
|
Джерела інформації з форм фін звітності |
| ПОКАЗНИКИ РЕНТАБЕЛЬНОСТІ
|
| 1 |
Рентабельність активів за прибутком від
звичайної діяльності
|
Rзв |
Прибуток від звичайної діяльності / Валюта активів |
Форма 2 (190) / Форма1 (280) |
| 2 |
Рентабельність капіталу (активів) за чистим прибутком |
Rа |
Чистий Прибуток / Валюта активів |
Форма 2 (220) / Форма1 (280) |
| 3 |
Рентабельність власного капіталу |
Rвк |
Чистий Прибуток / Власний капітал |
Форма 2 (220) / Форма1 (380) |
| 4 |
Рентабельність виробничих фондів |
Rвф |
Чистий Прибуток / Виробничі фонди |
Форма 2 (220) /Фор-ма1 (030+100+120) |
| 5 |
Рентабельність реалізо-ваної продукції за прибутком від реалізації |
Rq |
Прибуток від реалізації / Виручка |
Форма 2 (050-070-080) /Форма 2 (035) |
| 6 |
Рентабельність реалізованої продукції за прибутком від операційної діяльності |
Rqоп |
Прибуток від операційної діяльності / Виручка |
Форма 2 (100) /
Форма 2 (035)
|
| 7 |
Рентабельність реал. продукції за прибутком |
Rqч |
Чистий прибуток / Виручка |
Форма 2 (220) /
Форма 2 (035)
|
| .8 |
Коефіцієнт стійкості економічного зростання |
Ксез |
Реінвестований прибуток / Власний капітал |
Форма 2 (100 - 335) * Ф.2 (220) /100 /Форма 1 (380) |
| 9 |
Коефіцієнт реінвестування |
Кр |
Реінвестований прибуток / Чистий прибуток |
Форма 2 (100 - 335) * Ф.2 (220) /100 /Форма 2 (220) |
| 10 |
Період окупності капіталу |
Тк |
Активи/Чистий прибуток |
Форма 1 (280) /
Форма 2 (220)
|
| 11 |
Період окупності власного капіталу |
Твк |
Власний капітал / Чистий прибуток |
Форма 1 (380) /
Форма 2 (220)
|
№ п/п
|
Показник
|
Умовне
позначення
|
Формула
для розрахунку
|
Джерела інформації з форм фін звітності |
| ПОКАЗНИКИ ДІЛОВОЇ АКТИВНОСТІ
|
| 1 |
Коефіцієнт трансформації |
Кт |
Чиста виручка від реалізації / Валюта активів |
Форма 2 (035) /Форма1 (280) |
| 2 |
Фондовіддача |
Фоф |
Чиста виручка від реалізації / Основні виробничі фонди |
Форма 2 (035) /Форма1 (030) |
| 3 |
Коефіцієнт оборотності обігових коштів (обороти) |
Ко |
Чиста виручка від реалізації / Обігові кошти |
Форма 2 (035) /Форма1 (260+270) |
| 4 |
Період одного обороту обігових коштів (днів) |
Чо |
365/ Ко |
365/Ко |
| 5 |
Коефіцієнт оборотності запасів (обороти) |
Коз |
Собівартість реалізації / Середні запаси |
Форма 2 (040) /Форма1 (100+120+130+140 +150) |
| 6 |
Період одного обороту запасів (днів) |
Чз |
365/Коз |
365/Коз |
| 7 |
Коефіцієнт оборотності дебіторської заборго-ваності (обороти) |
Кдз |
Чиста виручка від реалізації / Середня дебіторська заборгованість |
Форма 2 (035) /Форма1 (050+170+180+190+200+210) |
| 8 |
Період погашення дебіторської заборгованості (днів) |
Чдз |
365/Кдз |
365/Кдз |
| 9 |
Коефіцієнт оборотності готової продукції |
Кгп |
Чиста виручка від реалізації / Готова продукція |
Форма 2 (035) /Форма1 (130) |
| 10 |
Період погашення кредиторської заборгованості (днів) |
Чкз |
Середня кредиторська заборгованість *360/ Собівартість реалізації |
Форма 1 (500+520+530 +550+580) /Форма 2 (040) |
| 11 |
Період фінансового циклу (днів) - період обороту коштів |
Чфц |
Чфц= Чоц - Чкз |
Чфц= Чоц - Чкз |
| 12 |
Коефіцієнт оборотності власного капіталу (оборотність) |
Квк |
Чиста виручка від реалізації / Власний капітал |
Форма 2 (035) /Форма1 (380+430+630) |
| № п/п |
Показник |
Умовне
позначення
|
Формула
для розрахунку
|
Джерела інформації з форм фін звітності |
| ПОКАЗНИКИ МАЙНОВОГО СТАНУ
|
| 1. |
Частка оборотних виробничих фондів в обігових коштах |
Ч овф |
Оборотні виробничі фонди/ Оборотні активи |
Форма 1 (100+120+270) /Форма1 (260+270) |
| 2 |
Частка основних засобів в активах |
Ч оз |
Залишкова вартість основних засобів / Валюта активів |
Форма 1 (030) / Форма1 (280) |
| 3 |
Коефіцієнт зносу основних засобів |
К зн |
Знос основних засобів/ Первісна вартість основних засобів |
Форма 1 (032) / Форма1 (031) |
| 4 |
Коефіцієнт оновлення основних засобів |
К он |
Збільшення за звітний період первісної вар-тості основних засобів/ Первісну вартість основних засобів |
Форма 1 ( (031к) - (031п)) / Форма1 (031п) |
| 5 |
Частка довгострокових фінансових інвестицій в активах |
Ч дф |
Довгострокові фінансові інвестиції / валюта активів |
Форма 1 (040+045) /Форма1 (280) |
| 6 |
Частка оборотних виробничих активів |
Ч ова |
Оборотні виробничі фонди/ Валюта активів |
Форма 1 (100+120+270) /Форма1 (280) |
| 7 |
Коефіцієнт мобільності активів |
К моб |
Мобільні активи / Немобільні активи |
Форма 1 (260+270) /Форма1 (080) |
| Показник |
Умов.
позн.
|
Формула
для розрахунку
|
Джерела інформації з форм фін звітності |
| ПОКАЗНИКИ ФІНАНСОВОЇ СТІЙКОСТІ |
| 1 |
Власні обігові кошти
(робочий, функціонуючий капітал)
|
Рк |
Оборотні активи - короткострокові
зобов ' язання
|
Форма 1 (260+270-620-630) |
| 2 |
Коефіцієнт забезпечення оборотних активів власними коштами |
Кзвк |
Власні обігові кошти / оборотні кошти |
Форма 1 (380+430-080) /Форма1 (260+270) |
| 3 |
Маневреність робочого капіталу |
Мрк |
Запаси / Робочий капітал |
Форма 1 (100+120 +130+140+150) /Форма1 (260+270-620-630) |
| 4 |
Маневреність власних обігових коштів |
Мвок |
Грошові Кошти / Власні обігові кошти |
Форма 1 (230+240) /Форма1 (380+430-080) |
| 5 |
Коефіцієнт забезпечення власними обіговими коштами запасів |
Кзап |
Власні обігові кошти / Запаси |
Форма 1 (380+430-080) /Форма1 (100+120 +130+140+150) |
| 6 |
Коефіцієнт покриття запасів |
Кпз |
"Нормальні" джерела покриття запасів / Запаси |
Форма 1 (380+430 +480-080+ 500+520+530+540) /Форма1 (100+120 +130+140+150) |
| 7 |
Коефіцієнт фінансової незалежності (автономії) |
Кавт |
Власний капітал / Валюта Пасивівбалансу |
Форма 1 (380+430+630) /Форма1 (640) |
| 8 |
Коефіцієнт маневреності власного капіталу |
Км |
Власні обігові кошти / Власний капітал |
Форма 1 (380+430+630-080) /Форма1 (380+430+630) |
| 9 |
Коефіцієнт концентрації позикового капіталу |
Кпк |
Позиковий капітал/Валюта пасивів |
Форма 1 (480+620) /Форма1 (640) |
| 10 |
Коефіцієнт фінансової стабільності (коефіцієнт фінансування) |
Кфс |
Власні кошти / позикові кошти |
Форма 1 (380+430+630) /Форма1 (480+620) |
| 12 |
Коефіцієнт фінансової стійкості |
Кфст |
Власний капітал + довгострокові зобов'язання / Валюта пасивів |
Форма 1 (380+430+480+630) /Форма1 (640) |
Додаток В
Таблиця В.1. Фінансова звітність ТОВ “Рамірент Україна"


Таблиця В.2





Додаток Г

Рис. Г.1. Схема операцій ТОВ “Рамірент Україна" при імпортному контракті на умовах 100% передоплати банківським переказом при його страхуванні письмовою гарантією банка експортера
1) Етап 0 - Заключення зовнішньоекономічного договору (100% передоплата перерахуванням коштів в банк нерезидента-експортера);
2) Етап 1,2,3 - отримання експортером документальної гарантії свого банку по платоспроможності на суму контракту та надання гарантії імпортеру;
3) Етап 4,5,6,7 - Заключення договору з комерційним банком (під заставу партії імпортуємих товарів (гарантійний лист банку імпортера) + гарантію оптового покупця за підприємство-імортер ще на одну суму партії імпорту, яку оптовий покупець-резидент покупає по угоді у імпортера) на видачу кредиту та перерахування суми в банк нерезидента (час Т0
).
4) Етап 8 - Поставка імпортного контракта на облік в комерційному банку (виконання терміну поставки товару на митний кордон України - не більше 90 днів з дня переоплати);
5) Етап 9,10,11 - Перерахування коштів банківським переказом на коррахунок банку імпортера в банку експортера, перерахування коштів на розрахунковий рахунок експортера та повідомлення банку експортеру про надходження коштів;
6) Етап 12,13 - Фактична поставка товару на митний кордон України
(Тпост
=Т0
+ΔТ1
),
де DТ1
<=90 днів, повідомлення про надходження продукції в
фіскальні органи;
7) Етап 14 - Розмитнення та доставка товару на склад підприємства з митного поста та підготовка до продажу
(Тпрод
=Тпост
+DТ2
),
де DТ2
<=2 днів
8) Етап 15,16 - Оптовий продаж партії товару за заздалегідь підготовленими контрактами для рознічного продажу з дебіторською заборгованістю, тобто строк отримання коштів за проданий товар:
Тгрош
=Тпрод
+DТ3
,
де DТ3<=15 днів
9) Етап 17 - Повернення комерційному банку кредита, сплата процентів за кредит та комісійних за валютообмінну операцію (отримані гривні на валюту кредиту).
10) Етап 18 - Сплата можливих штрафів за порушення строків контракту

Рис. Г.2. Схема факторингової схеми операцій при імпортному контракті на умовах 100% передоплати банківським переказом при його страхуванні письмовою гарантією банка експортера
1) Етап 0 - Заключення зовнішньоекономічного договору (100% передоплата перерахуванням коштів в банк нерезидента-експортера);
2) Етап 1,2,3 - отримання експортером документальної гарантії свого банку по:
платоспроможності на суму контракту та надання гарантії імпортеру;
3) Етап 4,5,6,7 - Заключення договору з комерційним банком (під заставу партії
імпортуємих товарів (гарантійний лист банку імпортера) + гарантію фактор-фірми ще на одну суму партії імпорту, яку оптовий покупець-резидент покупає по угоді у імпортера) на видачу кредиту та перерахування суми в банк нерезидента (час Т0
).
4) Етап 8 - Оформлення факторингової угоди продажу дебіторської заборгованості та отримання 70% коштів негайно і 20% після реалізації товарів імпорту
3) Етап 9 - Поставка імпортного контракта на облік в комерційному банку (виконання терміну поставки товару на митний кордон України – не більше 90 днів з дня переоплати);
4) Етап 10,11,12 - Перерахування коштів банківським переказом на коррахунок банку імпортера в банку експортера, перерахування коштів на розрахунковий рахунок експортера та повідомлення банку експортеру про надходження коштів;
5) Етап 13,14 - Фактична поставка товару на митний кордон України
(Тпост
=Т0
+ΔТ1
),
де DТ1
<=90 днів, повідомлення про
надходження продукції в фіскальні органи;
6) Етап 15 - Розмитнення та доставка товару на склад фактор-фірми з митного поста та підготовка до продажу
(Тпрод
=Тпост
+DТ2
),
де DТ2
<=2 днів
7) Етап 17,18 - Оптовий продаж партії товару фактор-фірмою за заздалегідь підготовленими контрактами для роздрібного продажу з дебіторською заборгованістю, тобто строк отримання коштів за проданий товар:
8) Етап 19 - Повернення фактор-фірмою 20% суми після реалізації товару
Додаток Д
Таблиця Д.1
Результати модельних розрахунків фінансової ефективності вексельної стратегії розрахунків по кредиторській заборгованості ТОВ "Рамірент Україна" з експортерами при імпорті будівельного обладнання

Таблиця Д.2
Результати модельних розрахунків фінансової ефективності вексельної стратегії розрахунків по кредиторській заборгованості ТОВ "Рамірент Україна" з експортерами при імпорті будівельного обладнання та вексельній стратегії розрахунків по дебіторській заборгованості покупців та лізингоотримувачів


Рис. Д.1. Проектне зростання чистого прибутку ТОВ "Рамірент Україна" при застосуванні вексельної стратегії розрахунків по кредиторській заборгованості (моделювання по результатам 2006 року)

Рис. Д.2. Проектне зростання чистого прибутку ТОВ "Рамірент Україна" при застосуванні вексельної стратегії розрахунків по кредиторській заборгованості та дебіторській заборгованості (моделювання по результатам 2006 року)
Додаток Ж
Таблиця Ж.1
Розраховані по варіаціям модифіковані баланси ТОВ „Рамірент Україна" при прогнозних вексельних стратегіях в розрахунках


Таблиця Ж.2
Модифіковані форми звітів про фінансові результати ТОВ „Рамірент Україна ” при впровадженні вексельних форм розрахунків (варіаційні розрахунки)

Таблиця Ж.3
Розраховані варіації модифікованих показників фінансового стану ТОВ „Рамірент Україна" при впровадженні алгоритмів стратегії вексельних розрахунків.

Таблиця Ж.4

Таблиця Ж.5

Таблиця Ж.6

|